2695
2020-07-29
骨组织是人体不可缺少的组成部分,在保护内脏、参与人体新陈代谢方面起着关键作用。然而,层次化结构的复杂性、力学性能的要求以及骨驻留细胞的多样性是构建仿生骨组织工程支架的主要挑战,因此开发一种能够模拟天然骨组织的组织工程支架就显得尤为重要。
近期,中国科学院上海硅酸盐研究所的吴成铁教授团队在Science Advances杂志上发表了题目为”3D printing of Haversian bone–mimickingscaffolds for multicellular delivery in bone regeneration”的文章。研究人员通过基于DLP的三维打印技术,成功地制备了具有完整层次化哈弗斯骨结构的仿生骨支架,并且通过改变哈弗仿骨结构的参数,达到更好地控制支架的抗压强度和孔隙率的目的。并在体外诱导成骨、血管生成和神经源性分化,促进体内血管生长和新骨形成上验证了其多细胞输送能力。
首先,研究人员利用DLP打印技术将生物陶瓷材料制作成具有哈弗斯管、Volkmann管和松质骨结构的哈弗斯仿骨支架(图1),并成功制造了5种不同的哈弗斯管仿骨支架(图2),其中哈弗斯管数量和大小存在差异(红色箭头),Volkmann管是在水平方向上连通哈弗斯管的环形通道(蓝色箭头),松质骨部分被设计为网状结构(图2I)。

图1 DLP打印制造用于输送成骨细胞和血管生成细胞的哈弗斯仿骨支架

图2 DLP打印出的哈弗斯仿骨生物陶瓷支架
其次,为了研究形态学、力学性能与孔隙率之间的关系,研究人员对不同管道结构的哈弗斯仿骨支架的力学关系进行了测量。

图3 哈弗斯仿骨生物陶瓷支架的相关表征
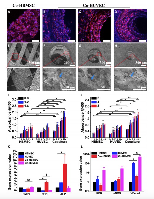
进一步的,为了研究成骨和血管生成过程中的细胞相互作用,研究人员将上述哈弗斯仿骨支架用于HBMSC-HUVEC共培养细胞的输送(图4),并且通过rBMSC-RSC共培养体系验证了所构建的骨细胞共培养体系的普适性(图5)。最后,通过建立用于修复兔股骨缺损的RBMSC-RAEC共培养体系,进一步验证了支架共培养体系在体内的成骨和血管生成作用(图6)。

图4 HBMSC-HUVEC共培养体系的哈弗斯仿骨支架在细胞增殖和血管生成分化方面优于单一细胞培养体系

图5 基于哈弗斯仿骨支架的rBMSC-RSC共培养体系在细胞增殖和神经分化方面优于单一培养体系

图6 基于哈弗斯仿骨支架的RBMSC-RAEC共培养系统促进了兔股骨缺损新骨和新血管的形成
综上所述,该研究通过DLP打印技术制备了具有哈弗斯管、Volkmann管和松质骨结构的哈弗斯骨仿骨支架。通过调节其力学性能和孔隙率使其能有效地输送成骨细胞、血管生成细胞和神经源性细胞,并在体外和体内都表现出良好的成骨和血管生成能力,从而为组织再生的结构化和功能化生物材料的设计提出了一种仿生策略。
版权与免责声明:
(1) 凡本网注明"来源:颗粒在线"的所有作品,版权均属于颗粒在线,未经本网授权不得转载、摘编或利用其它方式使用上述作品。已获本网授权的作品,应在授权范围内使用,并注明"来源:颗粒在线"。违反上述声明者,本网将追究相关法律责任。
(2)本网凡注明"来源:xxx(非颗粒在线)"的作品,均转载自其它媒体,转载目的在于传递更多信息,并不代表本网赞同其观点和对其真实性负责,且不承担此类作品侵权行为的直接责任及连带责任。其他媒体、网站或个人从本网下载使用,必须保留本网注明的"稿件来源",并自负版权等法律责任。
(3)如涉及作品内容、版权等问题,请在作品发表之日起一周内与本网联系,否则视为放弃相关权利。