2332
2020-07-10
鲁政办字〔2020〕81号
各市人民政府,各县(市、区)人民政府,省政府各部门、各直属机构:
《山东省氢能产业中长期发展规划(2020-2030年)》已经省政府同意,现印发给你们,请结合实际认真组织实施。
山东省人民政府办公厅
2020年6月17日
(此件公开发布)
山东省氢能产业中长期发展规划(2020—2030年)
氢能是一种来源广泛、清洁无碳、灵活高效、应用场景丰富的二次能源,是推动传统化石能源清洁高效利用和支撑可再生能源大规模发展的理想互联媒介,也是实现交通运输、工业和建筑等领域大规模深度脱碳的最佳选择。氢能逐步成为全球能源技术革命和产业发展的重要方向,也是未来能源绿色转型发展的重要载体。
山东是工业和能源大省,目前正处于新旧动能转换、经济转型升级的关键阶段,面临着煤炭消费总量和环境容量的严峻挑战。加快发展氢能产业,是深入贯彻落实习近平生态文明思想,推进能源生产和消费革命,构建清洁低碳、安全高效能源体系的必然选择,是培育壮大战略性新兴产业、促进新旧动能转换、实现高质量发展的重大举措,是应对全球气候变化、改善生态环境、实现可持续发展的内在要求。
本规划根据《“十三五”国家战略性新兴产业发展规划》《中国制造2025》《国家创新驱动发展战略纲要》《能源技术革命创新行动计划(2016—2030年)》《山东省新能源产业发展规划(2018—2028年)》等编制。规划期限为2020—2030年。本规划是山东省今后一个时期氢能产业发展的指导性文件,是地方编制氢能产业发展规划或行动计划的重要依据。
一、发展环境
(一)面临形势。
1.国际氢能产业发展全面提速。当前,全球新一轮科技革命和产业变革正在加速进行,氢能制取、储运和燃料电池等技术日渐成熟,氢能战略成为未来全球能源战略的重要组成部分。美国、日本、韩国、欧盟等主要发达国家和地区均将氢能纳入能源发展战略,持续加大技术研发与产业化扶持力度,重点企业在氢能技术研发、关键材料制造等方面处于全球领先位置。氢能由示范应用逐步走向规模化推广,产业链条不断完善,产业规模快速扩大。国际氢能委员会预测,到2050年,氢能将创造3000万个工作岗位,减少60亿吨二氧化碳排放,创造2.5万亿美元的市场价值,在全球能源消费中所占比重有望达到18%。
2.国内氢能产业加速规划布局。国家高度重视氢能产业发展,《国家创新驱动发展战略纲要》《“十三五”国家战略性新兴产业发展规划》《交通强国建设纲要》等文件均鼓励引导氢能产业发展。国内氢能制备储运、燃料电池系统集成、加氢设施等主要技术和生产工艺不断进步,氢能产业呈现加快发展态势。根据中国氢能联盟预计,到2030年,我国氢气需求量将达到3500万吨,到2050年,氢能将在中国终端能源体系中占比至少达到10%,产业链年产值约12万亿元,成为引领经济发展的新增长极。
(二)基础条件。
1.发展氢能产业具有得天独厚的资源优势。山东氢气来源广泛,氯碱、焦化等行业副产氢资源丰富,化石燃料制氢规模较大。据有关机构初步测算,全省年产氢气260万吨左右,居全国首位,大部分为工业副产氢,品质较好、价格低,具备大规模利用的成本优势。同时,山东省光伏发电装机规模全国第一、风电装机规模全国第四、在运在建核电装机570万千瓦,具备新能源制氢的良好条件。
2.发展氢能产业具备较强的技术创新优势。山东省氢能产业骨干企业充分发挥创新主体作用,联合重点高校和科研院所,在燃料电池关键材料与核心部件制备、系统集成及智能化控制、新一代高能效制储运氢与新型质子交换膜燃料电池体系等关键技术方面取得重要进展。潍柴集团牵头开展了“燃料电池发动机及商用车产业化技术与应用”国家重点研发计划项目,积极创建国家燃料电池技术创新中心;东岳集团建成含氟功能膜材料国家重点实验室;山东省能源研究院成立氢能燃料电池功能实验室,全面开展氢能与燃料电池关键技术攻关和示范应用。
3.发展氢能产业具有坚实的产业基础。山东省氢能产业基本覆盖氢气制取、储运、燃料电池关键材料、燃料电池汽车及配套产业领域,重点企业(研究机构)达50余家。潍柴集团初步具备了“基础部件-电堆-发动机-整车”的全套研发和测评能力,形成了覆盖30-120kW的系列化燃料电池发动机产品,建成了2万台氢燃料电池发动机工厂;东岳集团的燃料电池质子交换膜质量接近世界先进水平。企业的龙头带动作用为全省氢能产业加快发展创造了有利条件。
(三)发展前景。
1.氢能具有广泛的应用场景。氢能作为一种来源广泛、低碳环保的二次能源,可广泛应用于交通运输、能源、工业等领域。既可通过燃料电池技术,应用于汽车、船舶、轨道交通等领域,有效降低长距离、高负荷交通对燃油燃气的依赖,推动交通终端用能清洁化;也可与电力、热力等能源品种实现互联互补,提高能源利用效率,并有效弥补电能存储性差的短板,有力支撑可再生能源发展;还可与炼化、钢铁、冶金等行业有机融合,在更大尺度上实现产业耦合,有效减少碳排放。
2.发展氢能产业具有广阔的市场潜力。山东是装备制造业大省,重型柴油发动机、重型卡车、矿山机械和工程机械等装备产业均位居全国前列;潍柴集团的发动机、东岳集团的功能膜、山东重工旗下的重型卡车和工程机械、中通客车的公交物流等商用车、冰轮集团的压缩机等产品覆盖全国,占有重要市场份额。随着氢能产业化进程不断加速,氢能和燃料电池在诸多领域具有广阔的应用空间和巨大的市场潜力。充分发挥全省工业副产氢资源优势,加快氢能提纯利用与储运装备产业发展,既可以提高资源利用效率,也能够为山东省和京津冀等周边地区提供较稳定的氢源保障。
同时,山东省氢能产业发展也面临不少困难和制约,一是研发领军人才及专业化团队紧缺,燃料电池电堆核心技术与关键材料、加氢站用氢气压缩机、高压储氢系统关键部件以及氢气加注机等方面与国际先进水平差距较大,关键技术仍处于攻关期,成熟度较低,关键材料主要依靠进口,成本较高,技术标准、检测体系发展滞后。二是基础设施建设薄弱。加氢站等基础设施在审批及运营管理等环节缺乏总体设计和政策支持,建设进展缓慢,影响了燃料电池汽车的推广应用。三是规划政策体系有待建立。氢能企业缺乏规划统筹,布局分散,上下游企业联系不够紧密,缺乏集群协作效应。此外,各级政府、企业及公众对氢能安全方面的认知尚需进一步提高。
二、总体要求
(一)指导思想。以习近平新时代中国特色社会主义思想为指导,全面贯彻党的十九大和十九届二中、三中、四中全会精神,牢固树立新发展理念,遵循能源生产和消费革命战略,以新旧动能转换重大工程为统领,以供给侧结构性改革为主线,发挥山东综合优势,把发展氢能作为推动产业转型升级、促进能源结构调整的重要引擎,大力加强技术研发,提升装备制造水平,贯通氢能产业链条,构建新型产业生态,加快示范推广应用,夯实安全环保基础,打造山东氢能品牌,创建国家氢能及燃料电池示范区,为新时代现代化强省建设提供有力支撑。
(二)基本原则。
1.统筹布局,突出重点。紧贴各地资源优势和产业基础,坚持系统思维,优化总体布局,明确实施路径,从最有潜力和优势的产业重点突破,推进集聚发展,不搞遍地开花和低水平重复建设,构建区域优势明显、上下游协同的氢能产业体系。
2.市场主导,政府引导。充分发挥市场对产业发展的驱动作用和资源配置的决定性作用,调动和激发企业等各类市场主体在氢能产业发展上的主导作用。更好发挥政府对氢能产业发展的规划引导和政策激励作用,规范产业发展秩序,引导市场消费,营造良好环境。
3.创新驱动,示范引领。坚持自主创新与引进消化吸收相结合,明确主攻方向,以核心技术和关键材料为突破口,推动重点企业和科研机构加强技术研发,加快形成具有自主知识产权的技术、标准和品牌,降低氢能应用成本。加快氢能多领域多场景示范推广应用,加快加氢基础设施建设,促进氢能产业规模化、商业化发展。
4.绿色生态,安全规范。坚持“能源生产低碳化、能源消费绿色化”,合理规划引导氢能产业发展方式、规模,优化氢能制备工艺,推动氢能绿色化生产。强化安全意识,建立健全涵盖氢气制取、储运、加氢基础设施、燃料电池及其应用全产业链的安全标准和规范体系。
(三)发展目标。通过10年左右的努力,实现山东省氢能产业从小到大、从弱变强的突破性发展,打造“中国氢谷”“东方氢岛”两大品牌,培育壮大“鲁氢经济带”(青岛—潍坊—淄博—济南—聊城—济宁),建成集氢能创新研发、装备制造、产品应用、商业运营于一体的国家氢能与燃料电池示范区,成为国内领先、国际知名的氢能产业发展高地,为推动新旧动能转换,实现高质量发展提供重要保障。
2020年到2022年,为氢能产业全面起步期。产业发展制度体系逐步完善,聚集100家以上的氢能产业相关企业,燃料电池发动机产能达到20000台,燃料电池整车产能达到5000辆,加快布局燃料电池轨道交通、港口机械、船舶及分布式发电装备产业,氢能产业总产值规模突破200亿元。工业副产氢纯化、燃料电池发动机、关键材料及动力系统集成等核心技术率先取得突破,达到国内先进水平。有序推进加氢基础设施建设,累计建成加氢站30座(含与其他能源合建站);试点示范取得初步成效,燃料电池汽车在公交、物流等商用车领域率先示范推广,省域内累计示范推广燃料电池汽车3000辆左右;实现燃料电池在应急电源、通信基站、储能等领域的试点示范。
2023年到2025年,为氢能产业加速发展期。氢能产业链条基本完备,培育10家左右具有核心竞争力和影响力的知名企业,燃料电池发动机产能达到50000台,燃料电池整车产能达到20000辆,燃料电池轨道交通、港口机械、船舶及分布式发电装备产业实现突破,氢能产业总产值规模突破1000亿元。燃料电池发动机、关键材料、零部件和动力系统集成等核心技术接近国际先进水平。制氢、储(运)氢、加氢及配套设施网络逐步完善,氢能在商用车、乘用车、船舶、分布式能源、储能等应用领域量化推广,累计推广燃料电池汽车10000辆,累计建成加氢站100座,氢能在电网调峰调频、风光发电制氢等领域应用逐步推广。
2026年到2030年,为氢能产业塑造优势期。氢能产业规模质量效益全面提升,形成一批具有自主知识产权的国内国际知名企业和品牌。关键技术取得重大突破,综合指标达到世界先进水平,在氢能领域形成创新引领优势。建立氢能产业与大数据、物联网、人工智能等新一代信息技术和共享经济、智慧交通、新型智慧城市等新业态深度融合的新型智慧生态体系。


三、发展路径和空间布局
(一)发展路径。氢能产业链涵盖氢气制取、储运、加氢基础设施、燃料电池及其应用。山东省氢能产业呈现上游制氢和下游整车制造产业整体优势明显、中游燃料电池技术和关键材料产业存在突出短板、加氢站和储氢及制氢装备亟待补强的特点。围绕健全完善全产业链氢能体系,发挥优势,补强短板,提升层次,抢占先机,结合实际情况,明确山东省氢能发展重点和方向:
1.氢气制取。近期以工业副产氢就近供给为主,充分利用省内工业副产氢优势,将氢能作为实现山东省新旧动能转换的重要途径,大力发展氢气提纯技术,提高工业副产氢利用率,带动钢铁、煤炭和化工等传统行业不断转型升级,实现高质量发展;中远期积极推进可再生能源电解水制氢和核能制氢,逐步降低制氢成本。
2.氢气储运。近期重点发展高压气态储氢和长管拖车运输;中远期按照低压到高压、气态到多相态(低温液态、固态、有机氢载体等)的方向逐步提升氢气的储存运输能力,探索推进高效、智能氢气输送管网的建设和运营。
3.加氢站建设。按照由点及面、由专用向公用、由城市向城际发展的思路,合理配套、适度超前推进加氢站布局建设,优先在氢气资源丰富、应用场景成熟的城市重点布局,适时向全省推广。近期重点推进城市公交、物流、环卫等专用加氢站建设,开展加油、加气、充电和加氢站合建模式试点;中远期有序推进城市和城际公共加氢站网络布局建设,规模化推进加氢基础设施建设。
4.燃料电池系统。近期引进消化吸收先进技术,加大对核心技术、关键材料和高端装备研发投入,进一步加强燃料电池发动机技术和含氟功能膜材料技术在国内龙头地位,尽快实现“卡脖子”关键技术的不断突破,逐步形成批量生产能力;中远期自主研发为主,加强国际合作,持续开发高功率系统产品,提高产品的性能、寿命和国产化率,持续降低成本,形成规模化生产能力。
5.氢能推广应用。近期优先在城市公交、厢式物流等商用车及通信基站备用电源等领域示范应用,探索燃料动力在港口、矿山机械等领域的应用;中远期扩展到乘用车、燃料电池船舶、叉车、电网调峰及海岛供电供热储能等领域。
(二)空间布局。立足氢能产业发展基础,充分发挥骨干企业和科研院所带头引领作用,汇聚优势资源,打造鲁氢经济带,构筑两大高地,布局两大集群,创建国家氢能及燃料电池示范区。

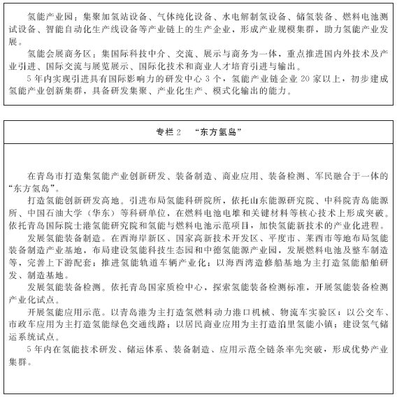
1.构筑两大高地。在济南市依托新旧动能转换先行区,加快推进集“氢能科技园”“氢能产业园”“氢能会展商务区”三位一体的“中国氢谷”建设,合理布局加氢站,形成科学高效加氢网络和氢能供应系统,打造氢能产业创新研发、装备制造、商务会展、商业应用基地。在青岛市依托山东能源研究院等科研机构,打造氢能创新研发高地;合理布局氢能装备制造产业,培育氢能轨道车辆及船舶研发制造基地、氢能港口机械及物流应用基地、氢能热电联供及固定式、分布式电源研发应用基地,全力打造“东方氢岛”。


2.布局两大集群。借助两大氢能高地的引领示范作用,带动鲁氢经济带其他城市的氢能产业快速发展,形成以潍坊、淄博市为龙头的燃料电池及关键材料产业集群和以聊城、济宁市为龙头的燃料电池整车及氢能制储装备产业集群。其中,潍坊市重点打造世界领先的燃料电池发动机制造基地,淄博市重点打造燃料电池关键材料及核心部件产业基地,聊城市重点打造燃料电池整车研发制造基地,济宁市重点打造氢能制取储运装备产业基地。
支持其他地区因地制宜做好补链强链和特色产业发展,加快氢能在交通、能源、建筑、工业等领域的多元应用,为全省氢能产业发展提供重要支撑。
四、重点发展任务
(一)实施创新驱动工程,掌握核心技术。坚持创新驱动发展战略,优化创新体制机制,激发企业创新活力,集中优势力量突破氢能产业关键核心技术,促进产业链和创新链深度融合,推动氢能产业迈向全球价值链中高端。
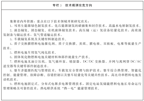
1.突破核心技术。围绕构建氢能产业链,将关键共性技术、前沿引领技术研发纳入省科技计划等予以支持。充分调动相关科研资源和力量,聚焦绿色规模化制氢和氢气纯化、氢气储运、车用燃料电池及关键材料和燃料电池整车关键技术等4个方向,集中攻坚,确保我省在氢能技术方面的领先地位。发展绿色规模化制氢技术,重点突破兆瓦级PEM电解制氢技术、氢气纯化和品质检测技术,研发固体氧化物电解制氢(SOEC)技术;重点突破70MPa高压气态储氢罐制造技术,加大研发金属储氢、有机液体储氢和液氢相关技术;结合国内外车用燃料电池技术发展趋势,重点开发低成本、长寿命和高功率密度的车用燃料电池电堆,突破双极板批量制造技术,开发高效低成本催化剂;根据燃料电池堆的技术特点,重点突破燃料电池整车氢-电混合动力系统,优化能量管理策略,强化整车安全防护、氢传感器安全检测和在线绝缘监测等,提高燃料电池整车经济性、安全性。

2.搭建创新载体。依托山东能源研究院、山东大学、中国石油大学(华东)、青岛理工大学等科研院所、高等院校,按照国际先进技术标准和产业发展需求,开展氢能前沿技术研究和重大技术联合攻关。加快推进一批企业为主体、市场为导向、产学研相结合的省级工程实验室、工程研究中心、重点实验室、企业技术中心等氢能技术创新平台建设。依托潍柴省级燃料电池技术创新中心,联合省内外重点高校、科研机构及优势企业,打造国家燃料电池技术创新中心。鼓励有实力的企业和科研机构布局建设氢气制取与储存、燃料电池及动力系统、整车生产、燃料电池关键材料、检验检测、成果转化等创新支撑服务平台。探索组建山东省氢能源与燃料电池产业研究院,加强氢能与燃料电池产业技术创新协同研究,建立科技创新创业孵化基地和支持氢能产业发展的科技服务平台。

3.培育创新人才。强化氢能产业创新人才集聚与培育,加强与国内外“高精尖缺”人才团队的主动对接,积极引进高层次氢能创新型团队。建立氢能产业发展专家智库,提供决策咨询、技术联合攻关、技术成果转化等合作与服务。支持国内外高校、科研机构在山东省设立氢能研发机构和中试基地,创新人才引进模式,支持原创技术孵化。依托重点高校和研究机构,加快氢能领域创新型、技能型人才培养。
4.积极开展氢能国际合作。加强与国际科研单位、学校和企业的全面合作,推进氢能共性关键技术联合研发和产业应用。强化与国际氢能协会、国际氢能委员会等国际机构的合作交流。鼓励省内企业在海外设立研发机构,开展合资合作与技术引进。
(二)实施装备提升工程,贯通产业链条。围绕制氢和用氢两个环节,加快推动制氢、储(运)氢、加氢等相关装备产业发展,着力提升燃料电池装备水平,积极推动燃料电池汽车、轨道交通、港口机械、船舶、氢能分布式供电等装备产业发展,贯通上下游产业链条,形成制造业核心竞争力,抢占发展制高点。
1.制氢储运及成套装备。结合山东省资源优势和化工产业优势,着力开发工业副产氢纯化装置和电解水制氢装置。以实现低成本、大规模的氢气储存和运输为目标,加快形成储氢、运氢装备的自主研发和生产能力,重点研发高压气态储氢装备、低温液态储氢装备以及采用复合储氢技术的新型储氢装备;发展氢气运输管道的相关装备,突破管道材料、压缩机、氢气计量等关键技术。鼓励引入国际国内知名企业,加快发展加氢机、控制阀组、氢气压缩机、站控系统等氢能配套产业。着力推进制储运相关的合金、碳纤维及复合材料等新材料产业发展。
2.燃料电池系统。坚持引进国内外先进技术和自主研发技术并举的原则,立足现有产业基础,以青岛、潍坊、淄博市为重点,布局建设燃料电池及动力系统规模化生产基地,大力推进燃料电池核心材料、关键零部件和动力系统产业化、规模化。加快培育发展质子交换膜、催化剂、炭纸等关键材料及工艺,提高双极板、膜电极、电堆及其核心零部件生产技术水平,提升空压机、氢气循环泵、燃料电池辅助系统等产品品质。
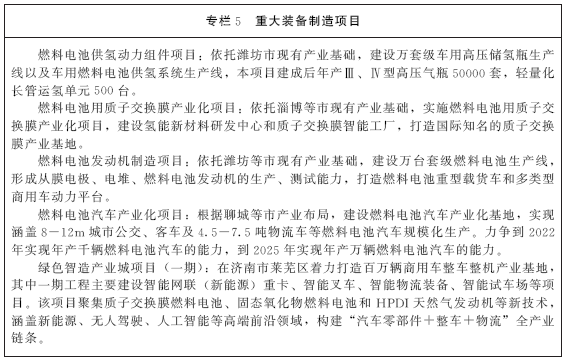
3.燃料电池整车集成与控制系统。以市场为导向,做优做强燃料电池客车、物流车,积极研发重型卡车,前瞻布局乘用车。围绕提升整车耐久性、可靠性、经济性等要求,优化燃料电池电堆、发动机及动力总成集成与控制技术,全面提升整车设计、制造水平。发挥我省骨干企业优势,以济南、青岛、聊城等城市为重点,着力发展8-12米燃料电池公交车、4.5-7.5吨物流车、市政环卫专用车等,全力突破40吨以上燃料电池重型卡车关键技术,逐步实现批量生产能力。远期随着燃料电池技术的成熟和成本的下降,逐步推动在乘用车领域的应用,形成多车型、多规格、系列化的产品体系,建设国内领先的燃料电池汽车规模化生产基地和产业集群。
4.燃料电池轨道交通、港口机械和船舶等装备。发挥山东省在轨道交通方面已有的产业基础优势,突破适用于轨道电车的氢动力系统,不断优化系统集成技术,适时开展燃料电池有轨电车示范应用。针对矿山、港口等柴油污染较为严重的应用场景,积极研发应用于矿山、港口、码头的燃料电池工程机械及叉车、自卸车、装载车等。针对海洋和内河应用场景,探索研发以燃料电池为动力的海洋及内河运输船舶。
5.燃料电池分布式发电装备。着力突破关键材料、电堆设计、制备工艺等关键技术,探索发展质子交换膜燃料电池和固体氧化物燃料电池分布式发电装备,重点突破系统的可靠性和耐久性。适度发展小型化的燃料电池发电装置,用于便携式电源以及家用热电联供系统。
6.发挥龙头企业带动作用。引导省内氢能产业企业利用自身优势,加大整机产品、关键材料、核心部件及制造设备的创新力度,培育一批拥有核心技术、具备较强竞争力的优势龙头企业。鼓励氢能产业链上相关企业深化合作,以安全、高效、低成本、低碳的供氢体系为基础,以完善、稳定、高性能的核心材料及装备制造产业为支撑,以多元、优质、系列化的用氢产品为引领,贯通氢能全产业链条,形成上中下游配套产业体系。支持以企业为主导开展国内外有序重组整合、企业并购和战略合作,支持优势企业以相互持股、战略联盟等方式开展高水平合作,促进共同发展,迅速占领国际国内市场。

(三)实施基础保障工程,强化发展支撑。围绕氢能产业发展需要,保障氢能供应,优化氢能设施布局建设,提高制、储、运、加一体化配套服务能力,形成与产业发展相适应、与推广应用相协调的发展网络。
1.保障氢能供应。充分利用省内氯碱、丙烷、煤化工等工业副产氢资源,以淄博、潍坊、滨州、泰安、济宁等市为重点,优化提纯技术,提升氢气品质,提高副产氢气回收利用率,逐步降低用氢成本,分步构建氢能供给网络。鼓励省内用氢与供氢企业合作,就近使用廉价副产氢,确保氢气资源的稳定供给。积极探索光伏、风电等可再生能源、低谷电力电解水制氢、沿海核能制氢,掌握先进技术,拓展氢源渠道,完善氢能供给链,形成低碳低成本、安全可靠的氢能供应保障体系。
2.加快推进加氢站建设。加快完善加氢站设计、建设管理相关标准规范,指导各市制定专项规划和工程建设工作,鼓励支持各市结合产业发展需求先行先试,出台加氢站建设运营管理办法,规范加氢站审批流程,落实加氢站设计、建设标准规范。优先支持在氢能产业发展较快的地区布局建设加氢站,实现“车站联动”健康运营;鼓励支持有能力、有基础的企业利用自有加油、加气站点网络改扩建成具有加氢功能的能源合建站。依托我省较发达的高速公路网络,在有条件的服务区配套建设公共加氢站等基础设施,打造高速公路氢走廊。
3.构筑氢能运输网络。完善氢气运输保障体系,大力推进技术创新,开展更高压力的氢气长管拖车运输和液氢运输示范,推进氢气运输的规范化建设,提高氢气输送效率。适时推进区域性氢气输运管网的建设和运营,探索推进氢气智能输送主管网规划建设。

(四)实施示范推广工程,推动产业发展。结合氢能产业发展需要,积极推动氢能在交通、船舶、港口、冶金、发电等领域推广应用,探索氢能多元化应用途径,逐步减少煤炭、油气等化石能源消费,推进绿色低碳发展。
1.重点推动燃料电池在交通领域示范应用。优先开展城市交通试点示范,鼓励济南、青岛、淄博、潍坊、济宁、聊城等市率先将燃料汽车纳入政府采购范围,新购置或更换城市公交车、物流车、环卫车等时按一定比例选用燃料电池汽车。逐步推进燃料电池汽车在工矿区、港区、重点产业园区示范应用,有效减少作业车辆污染物排放。鼓励支持燃料汽车和加氢站一体化建设及运营商业模式。探索推进燃料电池在港区作业、轨道交通、船舶和无人机等领域的应用示范。
2.加快推进在储能发电领域的示范应用。依托通信基站、数据中心、铁路通信站点、电网变电设施等场所,加快推进通信和数据存储领域氢能应急电源示范应用,提高设备供电可靠性。发挥氢能调节周期长、储能容量大的优势,逐步开展氢能在可再生能源消纳、电网调峰等场景技术示范,探索培育风光发电+氢储能一体化应用新模式。充分利用氢—电转换的优势,通过多能互补和智慧微网等手段,因地制宜布局燃料电池热电联供系统,推动在园区、矿区、港口等区域开展以氢为核心的能源综合利用示范。围绕沿海岛屿供电用电需要,开展燃料电池分布式电源和固定式发电站示范应用。
3.积极探索在冶金化工领域的替代应用。随着制氢技术经济性的不断提高,探索拓展低成本的清洁能源制氢在钢铁、冶金、炼化等行业作为高品质原材料的应用,有效降低工业领域化石能源消耗。开展氢能-冶金耦合利用方面的示范,改变目前传统冶金工艺中碳还原导致的大量二氧化碳排放问题。


(五)实施产业融合工程,构建新型生态。积极推动氢能产业与传统产业良性互动发展,促进氢能产业与新技术、新模式、新业态融合发展,不断扩大氢能在全社会多场景应用,构建新型氢能产业生态,倡树低碳氢能发展理念。
1.推进产业融合创新。科学规划推进氢能产业与机械、化工、钢铁、材料等产业的协同发展,提升绿色发展水平,在钢铁行业试点氢能源—大规模化石能源替代项目。积极探索氢能产业与互联网、物联网、大数据、新型智慧城市等先进技术融合,形成新的业态及生态体系。推动氢能利用与服务业深度结合,鼓励氢能与会展、旅游、物流、通信、电子商务等领域融合发展,有序融入经济社会各领域、各方面。
2.突出协同联动发展。统筹氢能产业布局,推动全省及区域氢能产业协同发展,形成优势互补、错位发展格局。深化产业链上下游协同,增强联动协调,形成集聚发展优势、提升产业集中度。积极构建集氢能生产、研发、应用、服务于一体的全产业链平台体系,创新合作模式,实现联动发展,有力推进氢能产业快速发展和深度推广应用。
3.试点推进氢能社区建设。积极推进氢能应用从工业化走向生活化,适时开展氢能社区、氢能小镇创建工作,探索在机关、学校、医院等公共建筑布局燃料电池分布式发电/供热设施。
4.开展氢能教育宣传和知识普及。在全社会倡导氢能社会理念,提升对氢能技术和产品的正确认知,营造全社会共同关心和支持产业发展的良好氛围。
(六)实施标准建设工程,提升产业质量。针对目前氢能标准不健全的问题,发挥我省在氢能标准建设方面的能动性,完善氢能产业标准体系,支撑氢能产业高质量发展。
1.构建氢能标准体系。围绕制氢、储氢、加氢和燃料电池、燃料电池汽车等关键环节及领域,推动与国内外一流技术标准机构深度合作,重点制定制氢技术、氢安全、氢气储运、燃料电池、加氢站等领域的标准,逐步建立健全覆盖全产业链的标准体系。鼓励龙头企业积极参与各类标准的研制工作,支持有条件的社会团体制定发布相关标准。积极推动参与国家行业标准规范制定,推动山东优势产品、技术成为国家/行业标准,通过技术标准驱动产业向高水平迈进。
2.推动相关标准的实施。实施标准化发展战略,建立完善的标准化工作机制,强化标准实施与监督,夯实标准化基础保障。建立标准及时更新机制,加强前沿技术标准跟踪和研究。对牵头和参与制定国际和国家氢能相关标准的企业和机构予以奖励支持。加快建设氢能产品公共检验检测、计量测试等服务平台,开展关键技术产品权威检测。
(七)实施安全环保工程,促进健康发展。聚焦氢能生产、储运和使用,健全氢能产业全生命周期安全环保管理体系,保障产业高水平健康发展。
1.加强产品质量管控。督促企业制定和完善产品质量管理体系,严格依照规范组织生产,加大技术人员培训力度,提高检验检测和质量保障能力。加强对生产许可证获证企业的事中事后监管,保障产品质量安全。
2.强化安全管理。完善氢能产业的各类产品、设备制造、工程建设、运营管理等安全技术体系,夯实安全发展基础。加强对氢能生产、储运和应用中重大安全风险的管控,严格做好安全风险化解措施。严格落实企业安全生产主体责任,建立健全安全生产和事故应急处置工作机制。
3.完善环境保护措施。加强氢能产业污染物排放管理,加强对制氢过程中废气、废水以及废料等污染物的处置与监管,完善回收处理制度,实现达标排放。探索制氢过程中二氧化碳的低成本、高效率处理方法和途径。
4.广泛应用节能技术。优化现有制氢工艺,提高制氢效率,降低能源消耗。研发新型制氢技术,持续提高可再生能源制氢比例,降低氢气生产的资源能源消耗,实现绿色低碳制氢。积极采用30—50MPa的高压气态长管拖车、低温液氢、管道输运等技术降低氢气运输能耗。加强加氢站设施节能管理,优化加氢工艺,降低加氢站电耗。通过技术创新不断提高燃料电池车的能源利用效率。
五、环境影响评价
(一)综合评价。氢气具有来源广泛、清洁无碳、能量密度大、能源转换效率高等特性,加快氢能开发利用,可有效减少煤炭、石油、天然气等化石能源的使用,提高能源使用效率。
1.氢能的利用可以推动山东省能源结构的调整。能源结构升级是一个减碳加氢、提升能量密度的过程,一方面是从化石能源向新能源和可再生能源转变,另一方面是从高碳燃料向低碳燃料转变。氢能作为零碳零排放的能源形式,可实现电、热、气网一体化,是大规模消纳新能源,实现电网和气网互联互通的重要手段。使用氢能替代部分传统化石能源消耗,可以减少对生态环境的负面影响。
2.氢能产业的发展可带动山东省的产业转型升级,促进工业健康、高效可持续的发展。山东省具有丰富的工业副产氢资源,发展氢能产业有助于提升对资源的利用效率,减少浪费。氢能产业链上相关产业属于精细发展型产业,固体废物的生成量可以达到最小化、减量化及资源化。在发展时做好规划,实施环境质量和污染排放总量的双控制,与国家及区域环境保护规划相协调,确保规划实施具有环境合理性。
(二)环境保护对策措施。氢气制取方面,对工业副产氢的提纯使用可有效提高资源的利用效率,积极推进可再生能源电解水制氢和核能制氢将逐步降低制氢环节对环境的影响。加氢站建设方面,通过鼓励加油加气站点改扩建成具有加氢功能的能源合建站,提高土地利用效率,降低基础设施建设对环境的影响。
1.大气污染防治措施。严格项目的环境准入条件,严格控制排放有毒有害气体;鼓励发展生产工艺先进、无污染物排放的项目。严格执行环境影响评价制度、“三同时”制度,对重点废气污染源实施监督监测。监督监测的范围包括有组织废气的达标排放,无组织废气的厂界达标,周边敏感目标的环境质量达标。
2.地表水污染防治措施。扩大污水管网覆盖范围,提高污水接管率,提高生活、生产污水的收集率,将污水处理厂出水作为中水进行回用。
3.地下水污染防治措施。加强氢能企业管理,限制易造成地下水污染的企业。加强源头控制、分区防渗、选取地下水监测点位对水位和水质进行动态监测。产生废水废渣的企业,应选择合适地点作为企业处理废水废渣的场所,废水废渣储存设施底部应全部进行硬化,做防渗处理,并在其周围设置围堰。
4.噪声污染防治措施。严格控制施工期噪声。合理安排施工时间,避免高噪声设备同时施工,避免夜间施工,确保施工区周边居民不受影响。对企业噪声源进行控制,加大降噪设备的投资,保证厂界噪声达标。
5.固体废物污染防治措施。重点发展固体废物综合利用产业链,建立工业固体废物管理控制系统,进行从源头到处置场所的全过程管理,进行减量化、资源化、无害化处理。企业产生的危废由有资质的单位进行处理,建设危废暂存间,应严格按照国家有关规定管理。
六、保障措施
(一)健全工作机制。成立山东省氢能产业发展工作领导小组,由负责省政府常务工作的副省长任领导小组组长,分管工业、科技的副省长任副组长,省发展改革、教育、科技、工业和信息化、财政、住房城乡建设、交通运输、应急、市场监管、能源等部门主要负责同志为成员,下设专家、安全、技术标准、推广应用等委员会,统筹推动全省氢能和燃料电池产业发展,协调规划实施、项目推进、政策拟定、试点示范等各项工作。领导小组办公室设在省能源局,承担领导小组日常工作。
(二)注重战略引导。将氢能产业发展纳入全省国民经济和社会发展第十四个五年规划,将符合条件的氢能产业项目纳入省重点项目和新旧动能转换重大项目库,研究氢能价格形成机制。加强燃料电池汽车行业管理,统筹氢能装备制造业产业发展。指导省属相关企业把氢能产业作为战略发展方向,推动氢能产业链相关企业协同发展。
(三)加大资金投入。统筹各级科技发展、新能源汽车推广运营等资金,用好新旧动能转换基金等政策,择优选取氢能产业项目纳入省新旧动能转换基金投资项目库,积极促进氢能产业发展。落实高新技术企业所得税优惠、研发费用税前加计扣除、固定资产加速折旧等税收优惠政策。积极推进金融机构与氢能企业银企对接,引导金融机构加大对氢能产业重点项目的资金支持;鼓励社会资本以独资、合资、合作、项目融资、私募股权融资、上市融资等方式,投资氢能产业。将氢能技术研发作为科技创新重点方向纳入省科技创新规划,省科技计划持续加大扶持力度。
(四)强化用地保障。对于符合省级规划布局、带动力强的省级重点项目用地纳入保障范围,给予用地保障。有关市、县(市)等要把氢能产业项目用地纳入当地国土空间规划,统筹保障项目用地。
(五)鼓励先行先试。借鉴省内外通行做法,参照天然气加气站管理模式,指导各市研究制定加氢站规划建设运营管理办法,统筹规划布局,鼓励先行先试,加快推动加氢站建设。
(六)加快示范推广。协调推进燃料电池汽车推广应用工作。指导推进氢能在城市公交、物流运输、轨道交通、乘用车、船舶、港口作业车辆、特种车辆等交通运输领域的示范应用;加快推进两纵两横“氢走廊”项目建设。推动可再生能源电解水制氢、核能制氢示范应用,促进氢能在电力、煤矿等领域的示范应用。
(七)开展监测评估。建立完善氢能产业统计体系。组织对规划实施情况的监测评估,及时发布评估报告。
附件:1.重点任务措施分工表
2.山东省“十四五”期间氢能产业重大示范试点项目名单(第一批)
上一篇: 关于组织推荐绿色技术的通知
版权与免责声明:
(1) 凡本网注明"来源:颗粒在线"的所有作品,版权均属于颗粒在线,未经本网授权不得转载、摘编或利用其它方式使用上述作品。已获本网授权的作品,应在授权范围内使用,并注明"来源:颗粒在线"。违反上述声明者,本网将追究相关法律责任。
(2)本网凡注明"来源:xxx(非颗粒在线)"的作品,均转载自其它媒体,转载目的在于传递更多信息,并不代表本网赞同其观点和对其真实性负责,且不承担此类作品侵权行为的直接责任及连带责任。其他媒体、网站或个人从本网下载使用,必须保留本网注明的"稿件来源",并自负版权等法律责任。
(3)如涉及作品内容、版权等问题,请在作品发表之日起一周内与本网联系,否则视为放弃相关权利。