2233
2021-07-22
骨组织再生是涉及生物医学和材料科学的复杂过程,其中免疫微环境的调节、骨形成与骨吸收之间的动态平衡、新生血管网络的构建等都极为重要。在植入早期主动调节免疫微环境和随后的血管网络形成被认为是功能性骨再生成功的先决条件,因为它是细胞募集、细胞因子分泌以及氧气、营养物质和代谢废物运输的必要条件。尽管各种骨再生支架已经被开发出来,但研究人员从未停止对能够真正实现血管化骨再生支架的探索。

Fig.1核壳结构纤维支架制备及多功能性示意图
有鉴于此,本研究致力于制备具有类似细胞外基质结构的骨移植替代物,这种多功能载药核壳结构纤维支架可以积极调节免疫微环境并促进血管化骨再生。本研究提出一种简单、有效、可行的策略有效解决了PLGA基纤维支架易收缩的问题;该核壳结构纤维支架巧妙地结合了PLGA和PCL的优点并弥补了各自的缺点;该核壳结构纤维负载了中药成分(黄芩苷),能够调节纤维支架植入体内引起的炎性反应,破骨细胞分化进而实现血管化骨组织再生。

Fig.2 大鼠颅骨模型评价纤维支架引导骨组织再生

Fig.3 组织学切片分析

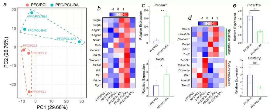
Fig.4 Bulk-RNA-Seq及RT-PCR进一步验证纤维支架调节血管化及破骨分化
该研究第一作者为四川大学分析测试中心博士研究生金蜀鄂,通讯作者为四川大学分析测试中心李吉东教授。该研究得到国家重点研发计划(No. 2016YFA0201703/2016YFA0201700)、四川省科技计划 (2021YFS0030)支持。
版权与免责声明:
(1) 凡本网注明"来源:颗粒在线"的所有作品,版权均属于颗粒在线,未经本网授权不得转载、摘编或利用其它方式使用上述作品。已获本网授权的作品,应在授权范围内使用,并注明"来源:颗粒在线"。违反上述声明者,本网将追究相关法律责任。
(2)本网凡注明"来源:xxx(非颗粒在线)"的作品,均转载自其它媒体,转载目的在于传递更多信息,并不代表本网赞同其观点和对其真实性负责,且不承担此类作品侵权行为的直接责任及连带责任。其他媒体、网站或个人从本网下载使用,必须保留本网注明的"稿件来源",并自负版权等法律责任。
(3)如涉及作品内容、版权等问题,请在作品发表之日起一周内与本网联系,否则视为放弃相关权利。