3278
2021-08-02
生活中,一不留神造成擦伤、割伤等意外受伤、皮损很常见。各种类型的伤口,包括急性术后伤口、外伤或循环障碍导致的慢性伤口,仍然是临床关注的主要问题。伤口愈合反应过程中的一个关键过程是恢复上皮层以恢复皮肤屏障的完整性。尽管各种伤口敷料,例如纱布、棉絮和水凝胶已被广泛使用,但现有的粘性伤口敷料由于其缓慢和被动的愈合行为而不能令人满意地治疗大型或慢性伤口。为了促进伤口愈合,人们一直致力于提供抗菌剂以保护伤口免受病原体感染和利用生物活性剂(例如生长因子或细胞)以加速细胞增殖和组织重塑。尽管如此,这种功能性伤口敷料的应用通常由于复杂的制备过程、与药物相关的潜在副作用、成本高、处理和储存困难、以及封装生物活性剂的有效装载和控释等问题而受到限制。据报道,巨噬细胞在促进组织再生以促进组织重塑方面发挥着关键作用,因此通过直接调节先天免疫细胞可能是一种有趣的策略,可以在无需额外药物的情况下促进伤口愈合。
日前,苏州大学陈倩教授团队及其合作者,受胚胎伤口通过形成肌动蛋白丝束收缩和拉动伤口边缘使其愈合的启发,通过将明胶和 聚(甲基丙烯酸)(PMAA) 链整合到温度敏感的聚(N-异丙基丙烯酰胺)(PNIPAm)主网络中,设计了一种新型的机械活性和免疫调节水凝胶敷料。这种水凝胶可以通过强力粘附组织、机械收缩伤口、促进血管生成、沉积胶原蛋白和减少炎症来有效促进伤口愈合。此外,这种水凝胶表现出独特的易于制备和易于储存的特性,这可能为伤口愈合提供新的机会,并具有巨大的临床转化潜力。该研究以题为“Mechanically active adhesive and immune regulative dressings for wound closure”的论文发表在《Matter》上。
[PNIPAm-P水凝胶的制备与表征]
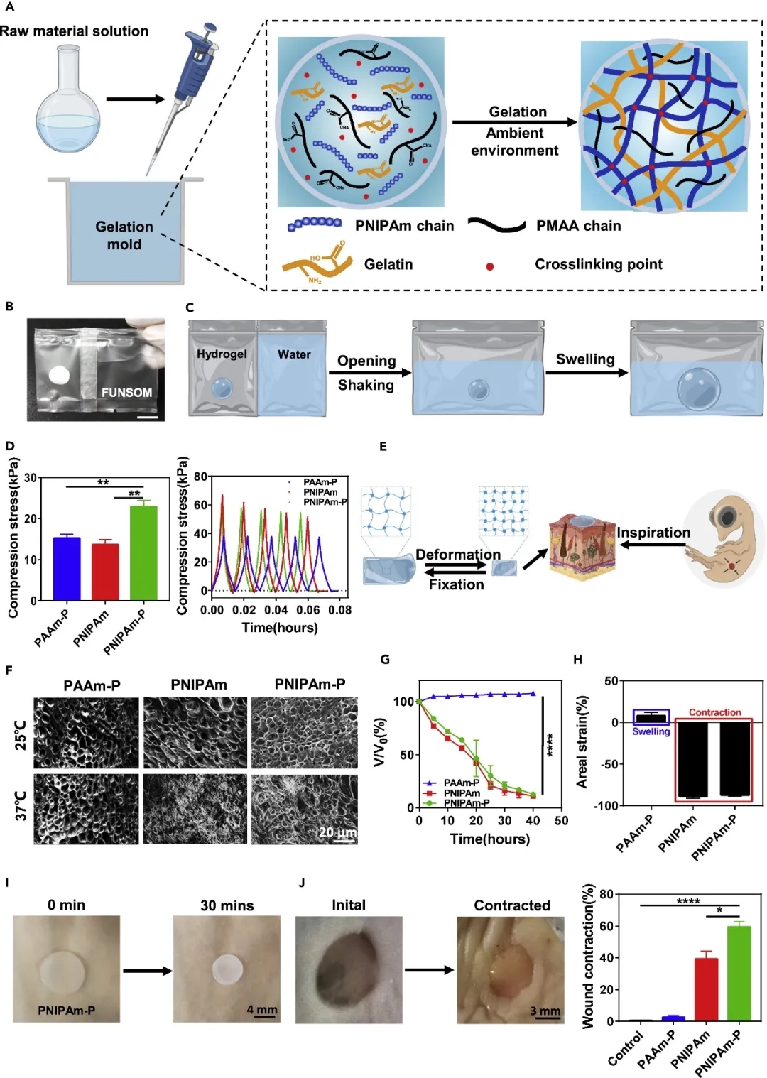
PNIPAm-P 水凝胶是利用传统的自由基聚合将 PMAA-Na 和明胶添加到化学交联的 PNIPAm 水凝胶中制备的(图1A)。在这种水凝胶中,具有温敏性的 PNIPAm 网络能够机械地收缩伤口;PMAA链穿透水凝胶形成半互穿网络,赋予水凝胶额外的免疫调节功能,包括调节巨噬细胞的极化、控制炎症相关细胞因子的分泌、促进周围组织的新生血管形成,以加速伤口愈合过程;水凝胶网络中的明胶含有羟基和羧基,对某些物质提供选择性和强结合能力;此外,1-(3-二甲基氨基丙基)-3-乙基碳二亚胺盐酸盐(EDC)和N-羟基琥珀酰亚胺(NHS)被用来激活羧基,以促进组织和水凝胶之间酰胺键的形成。更有趣的是,PNIPAm-P 水凝胶可以以市售形式包装,左侧为冷冻干燥的水凝胶,右侧为含有 EDC 和 NHS 的无菌盐水溶液(图 1B)。使用前,只需将中封拆开,左右摇晃混合,等待几分钟,让水凝胶吸水膨胀(图1C)。PNIPAm-P水凝胶具有高压缩性和良好的回弹性,以及PNIPAm、PMAA和明胶之间的非共价相互作用能够在大变形下耗散能量,改善水凝胶的力学性能(图1D)。PNIPAm具有优异的温度-敏感收缩特性(25℃-37℃)(图1E-H),能以机械收缩的方式促进伤口愈合(图1I-J)。

图 1. PNIPAm-P水凝胶的制备与表征
[小鼠模型中的伤口愈合]
通过实验组与对照组结果比较,PNIPAm-P 水凝胶在小鼠模型中诱导的伤口愈合效果最佳,在用 PNIPAm-P 水凝胶处理的伤口组织中观察到有序的胶原纤维和毛囊,通过免疫荧光染色表明PNIPAm-P水凝胶确实可以促进创面新生血管的形成。通过流式细胞仪测试了M1表型与M2表型巨噬细胞的含量变化,因为M2表型巨噬细胞在促进血管生成和产生胶原蛋白以促进组织再生方面发挥着重要作用,实验证明验证PNIPAM-P的水凝胶可以有效地促进巨噬细胞从促炎表型(M1 型)到抗炎表型(M2 型)的极化。综上,PNIPAm-P水凝胶可以有效促进伤口愈合和组织再生。

图 2. PNIPAm-P水凝胶对小鼠模型创面愈合的影响
[猪伤口模型中的伤口愈合]
PNIPAm-P 水凝胶在类似于人类的伤口模型中同样存在良好的应用。PNIPAm-P 水凝胶处理的猪伤口在第七天达到接近60%的愈合率,而对照伤口仅达到20%的愈合率。PNIPAm-P 水凝胶处理的伤口显示胶原纤维密集且平行排列,通过促进I型胶原纤维的生成并抑制疤痕的形成。组织学评分表明PNIPAm-P水凝胶治疗的伤口皮肤再生速度快,可见疤痕较少,进一步证明PNIPAm-P水凝胶可以有效促进组织重建,为皮肤整合修复提供无创支持(图3)G)。此外,包括IL-6和TNF-α在内的促炎细胞因子的浓度明显降低,而IL-10等抗炎细胞因子的浓度显着增加(图3H)。综上,这种PNIPAm-P水凝胶可以有效促进猪部分厚度伤口模型的愈合,更接近人体皮肤伤口,在未来的临床转化中显示出巨大的潜力。

图 3. PNIPAm-P水凝胶对猪创面模型创面愈合的影响
[其他组织修复应用]

图 4. 其他生物应用
糖尿病性创面是一种慢性皮肤创面,通常难以愈合。PNIPAm-P水凝胶治疗组观察到糖尿病伤口愈合明显改善,在第4天愈合至46%,远高于其他组。此外,PNIPAm-P水凝胶应用于不同离体器官的缺损区域,确实可以有效地促进在不同器官中的缺陷区域的收缩,特别是在肝脏中,表明用于与主动收缩行为PNIPAm-P水凝胶的潜在的体内组织修复。
[总结]
研究者开发了一种新型机械活性粘合剂和免疫调节 PNIPAm-P 水凝胶敷料以加速伤口愈合。PNIPAm-P水凝胶与现有的组织敷料相比具有许多独特的优势,包括通过共价交联与组织紧密结合、机械收缩伤口的热响应收缩能力、调节炎症、促进新生血管形成以及易于储存和使用。因此,这种易于制备且易于储存的水凝胶敷料可为伤口愈合提供新的机会,并为生物支架和药物输送领域以及可穿戴或可植入医疗设备指明新方向。
版权与免责声明:
(1) 凡本网注明"来源:颗粒在线"的所有作品,版权均属于颗粒在线,未经本网授权不得转载、摘编或利用其它方式使用上述作品。已获本网授权的作品,应在授权范围内使用,并注明"来源:颗粒在线"。违反上述声明者,本网将追究相关法律责任。
(2)本网凡注明"来源:xxx(非颗粒在线)"的作品,均转载自其它媒体,转载目的在于传递更多信息,并不代表本网赞同其观点和对其真实性负责,且不承担此类作品侵权行为的直接责任及连带责任。其他媒体、网站或个人从本网下载使用,必须保留本网注明的"稿件来源",并自负版权等法律责任。
(3)如涉及作品内容、版权等问题,请在作品发表之日起一周内与本网联系,否则视为放弃相关权利。