2439
2021-08-03
【背景】
葡萄膜黑色素瘤(UM)是最常见的原发性眼内恶性肿瘤,致死率高。传统摘除术治疗的患者始终会永久性失明、面部缺陷和精神障碍,因此需要新的治疗方式。中国科学院上海硅酸盐研究所刘宣勇研究员,与上海交通大学医学院Ai Zhuang、贾仁兵主任医师团队合作受中药制备过程的启发,通过简便的研磨方法构建一种可注射的刺激响应性药物递送抗菌水凝胶(CP@Au@DC_AC50)。

掺杂金纳米棒(GNRs)可增强水凝胶的机械强度,实现光热疗法(PTT)和热敏凝胶溶胶转化,以响应低密度近红外(NIR)光按需释放基因靶向药物DC_AC50。UM的原位模型成功建立表明CP@Au@DC_AC50的PTT和基因靶向治疗的协同作用,在不损伤正常组织的情况下杀死肿瘤的效率优异。此外,眼球感染模型揭示了水凝胶的显着抗菌特性,可以预防眼球内的眼内炎。这种近红外光触发的基因靶向治疗/PTT/抗菌治疗模式为构建针对眼内肿瘤的多功能治疗平台提供了一种有前景的策略,并在UM的临床治疗中显示出巨大的潜力。文章“A Novel Stimuli-Responsive Injectable Antibacterial Hydrogel to Achieve Syner geticPhotothermal/Gene-Targeted Therapy towards Uveal Melanoma”发表在《Advanced Science》。
【重点与亮点】
1,一方面,在载药系统中没有引入细胞毒性成分,保证其高生物相容性。另一方面,将GNRs掺入载药CP凝胶可以实现两个目标:可以通过调节GNRs掺杂量来调节CP@Au凝胶的机械性能以满足眼球的特殊机械要求;利用GNRs优异的光热转换效果,NIR光可以作为凝胶-溶胶转化的触发器,实现药物的控释和温和的温度光热治疗。
2,与常规化疗不同,利用特异性小分子抑制剂的基因靶向治疗适用于治疗UM,因为它可快速、高效和特异性杀伤肿瘤,同时不损伤正常组织。
3,抗氧化剂 1 Copper Chaperone (ATOX1) 在 UM 细胞中上调,而DC_AC50 是一种 ATOX1 的小分子抑制剂,具有优异的靶向抗肿瘤能力,因此选择 DC_AC50 用于 UM 治疗平台的构建。
4,该多功能生物活性可注射纳米纤维水凝胶 CP@Au@DC_AC50 具有剪切稀化、自愈、光热转换、有效载药、控释以及对眼球注射的抗菌能力。作者进行了体外细胞和细菌实验,还建立了 UM 原位模型和眼球感染模型,以验证所制备平台的体内有效性。
示意图1. 用于UM的CP@Au@DC_AC50水凝胶的(a)构建和NIR光触发凝胶-溶胶转变和(b)协同基因靶向治疗/低温光热/抗感染能力的治疗。

【主图导读】

图1,CP@Au 水凝胶的制备和表征。a) CP@Au水凝胶的制备。b) CP 复合纳米纤维水凝胶、c) GNRs、d) CP@Au 水凝胶和 e) CP@Au 水凝胶的 SEM 图像。f) CP 和 CP@Au 水凝胶的 FTIR 光谱。g) CP 水凝胶、GNRs 溶液和 CP@Au 水凝胶的紫外可见吸收光谱。h) CP 和 CP@Au 水凝胶的 DSC 曲线。i) CP 水凝胶、CP@Au 水凝胶和 CP@Au 溶胶在 50 °C 时的照片。j) 使用可注射 CP@Au 水凝胶手写汉字。k) CP 和 CP@Au 水凝胶的时间相关流变行为。l) CP@Au 水凝胶的剪切稀化和自修复特性。m) CP@Au 水凝胶的温度依赖性凝胶-溶胶转变。

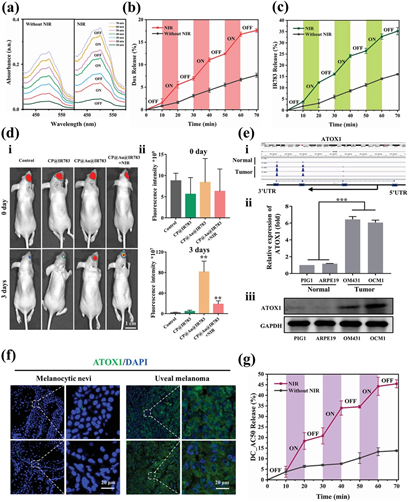
图3,CP@Au水凝胶的 NIR 光控药物释放。 a)在没有近红外光照射的情况下,CP@Au@Dox水凝胶释放的Dox的UV-vis吸收光谱。b) CP@Au@Dox 水凝胶中相应的 Dox 释放百分比。c) NIR光触发 CP@Au@IR783 的IR783释放行为。d) IR783 体内释放行为。di) 在连续三天照射下,在 0 和3天, d-ii) 样品的相应定量荧光强度。e)肿瘤细胞中 ATOX1 的异常高表达。e-i) ATOX1 的全基因组 RNA 测序。e-ii) 与正常细胞系(ARPE19 和 PIG1)相比,UM 细胞系(OCM1 和 OM431)中 ATOX1 表达的实时 PCR 分析。e-iii) ATOX1 在不同细胞中的蛋白质印迹分析。f) 正常和肿瘤组织标本的免疫组织化学染色图像。g) NIR 光触发CP@Au@DC_AC50 水凝胶的 DC_AC50 释放行为。

图5,体内的抗肿瘤作用。 a) 治疗后2周小鼠的整体和眼球外观照片。b) 不同治疗组的眼球重量。c) 不同组眼球的 H&E 和 Ki67 染色图像。d)眼球直径。e) 治疗后2周小鼠的动物荧光成像。f) 相应的荧光强度统计直方图。g) H&E 染色的组织。
【结论】
在这项研究中,通过一步研磨方法构建了一种含有基因靶向药物的自组装纳米纤维水凝胶来治疗 UM 和眼球感染。由于 GNRs 掺入的增强,水凝胶表现出适当提高的眼球注射机械强度。同时,近红外光引发的光热转变和凝胶-溶胶转变可以实现温和的PTT效应和智能药物释放。CP@Au@DC_AC50 的 NIR 光触发光热/基因靶向治疗在体外和体内表现出出色的协同抗肿瘤效率。DC_AC50的控释和温和的热疗对正常细胞的影响很小,保证了眼内组织的安全。此外,水凝胶优异的内部抗菌能力可以防止侵入性注射引起的眼球感染和肿瘤中的细菌。因此,构建的 CP@Au@DC_AC50 通过“单次注射、多次治疗”的方法成为 UM 治疗的一种有前景的策略,并且基因靶向治疗/PTT/抗菌平台在未来对抗癌症方面具有应用潜力。
参考文献:doi.org/10.1002/advs.202004721
版权与免责声明:
(1) 凡本网注明"来源:颗粒在线"的所有作品,版权均属于颗粒在线,未经本网授权不得转载、摘编或利用其它方式使用上述作品。已获本网授权的作品,应在授权范围内使用,并注明"来源:颗粒在线"。违反上述声明者,本网将追究相关法律责任。
(2)本网凡注明"来源:xxx(非颗粒在线)"的作品,均转载自其它媒体,转载目的在于传递更多信息,并不代表本网赞同其观点和对其真实性负责,且不承担此类作品侵权行为的直接责任及连带责任。其他媒体、网站或个人从本网下载使用,必须保留本网注明的"稿件来源",并自负版权等法律责任。
(3)如涉及作品内容、版权等问题,请在作品发表之日起一周内与本网联系,否则视为放弃相关权利。