4104
2021-08-12
颗粒在线讯:目前国内动力锂电池行业主要上市公司:宁德时代(300750)、比亚迪(002594)、欣旺达(300207)、国轩高科(002074)、亿纬锂能(300014)、鹏辉能源(300438)、孚能科技(688567)、蔚蓝锂芯(002245)等。
动力锂电池行业产业链全景梳理:稀土回收成重要一环
动力锂电池的产业链上游原材料主要包括镍钴锰、锂矿和石墨矿,由此构成正负极材料、电解液、电极基材、隔膜等;中游则是将正负极材料、电解液、电极基材、隔膜组装成电芯后进行制造和封装;下游是动力锂电池的应用领域,主要应用在各种车辆、船舶、飞机等内燃机的启动中。

目前,我国动力锂电池行业上游原材料的代表性企业有金川集团、西部矿业、天齐锂业、多氟多、天赐材料等;中游电芯制造及封装的代表性企业有宁德时代厦门钨业、三菱化学、亿纬锂能。

动力锂电池行业产业链区域热力地图:广东分布最集中
从我国动力锂电池产业链企业区域分布来看,动力锂电池行业产业链企业主要分布在广东地区,其次是在江苏、安徽、河南等地区;其余地方,如吉林、黑龙江、青海、西藏等省份虽然有企业分布,但是数量极少。

从代表性企业分布情况来看,广东、江苏、福建、四川、浙江等地代表性企业较多。动力锂电池行业有宁德时代、比亚迪、国轩高科、亿纬锂能等。

动力锂电池行业代表性企业产能/产量情况
目前,布局了动力锂电池原材料、电芯制造及封装业务的上市企业中,杉杉股份、天赐材料、宁德时代的产能/产量处于领先低位。动力锂电池行业产业链上的其它代表性企业产能/产量情况如下:

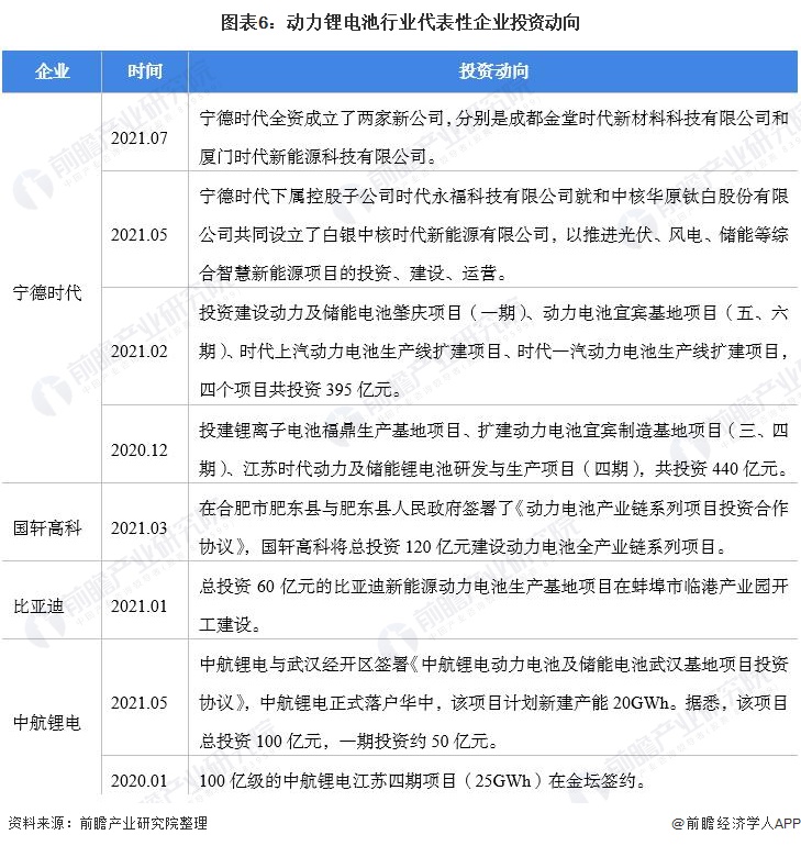
动力锂电池行业代表性企业最新投资动向
近年来,动力锂电池行业代表性企业的投资动向主要包括投资新建产能项目、成立公司拓展业务。动力锂电池行业代表性企业最新投资动向如下:

下一篇: 融捷股份上半年净利同比增长374.87%
版权与免责声明:
(1) 凡本网注明"来源:颗粒在线"的所有作品,版权均属于颗粒在线,未经本网授权不得转载、摘编或利用其它方式使用上述作品。已获本网授权的作品,应在授权范围内使用,并注明"来源:颗粒在线"。违反上述声明者,本网将追究相关法律责任。
(2)本网凡注明"来源:xxx(非颗粒在线)"的作品,均转载自其它媒体,转载目的在于传递更多信息,并不代表本网赞同其观点和对其真实性负责,且不承担此类作品侵权行为的直接责任及连带责任。其他媒体、网站或个人从本网下载使用,必须保留本网注明的"稿件来源",并自负版权等法律责任。
(3)如涉及作品内容、版权等问题,请在作品发表之日起一周内与本网联系,否则视为放弃相关权利。