2098
2021-08-16
颗粒在线讯:8月5日,中国科学院深圳先进技术研究院纳米医疗技术研究中心李红昌课题组、材料界面研究中心喻学锋课题组与高分子药物研究中心李洋课题组,发现纳米材料精准生物分子靶向的新机制。相关研究成果以Intrinsic Bioactivity of Black Phosphorus Nanomaterials on Mitotic Centrosome Destabilization through Suppression of PLK1 Kinase为题,发表在《自然-纳米技术》。
研究团队选取黑磷纳米材料作为研究对象,精细的细胞生物学和分子生物学研究发现纳米材料在细胞内可通过精准靶向某个具体生物分子,以获得特定的生物效应。该研究提供了一个从分子细胞生物学维度,深入探究纳米材料精准生物靶向机制的全新范例。
随着纳米科学技术的普遍应用,理解纳米生物效应与安全性变得愈加重要,而相关研究始终处于早期阶段。纳米生物作用可具有正向效应和负向效应。正向纳米生物效应,可被用于开发新的纳米药物,将为疾病诊断和治疗带来新机遇;负向纳米生物效应,对人体、生物乃至整个生态环境产生毒性,将造成严重的生物安全隐患。研究纳米材料与生物系统,特别是在细胞和分子层面的作用机理,对纳米技术的正确应用至关重要。
研究发现,使用低浓度黑磷纳米材料处理细胞,能够导致细胞分裂特异停滞在细胞周期的有丝分裂M期。整个细胞周期分为四个时期,每次分裂均严格按照G1、S、G2、M的顺序,每个过程均受到众多信号通路的精细调控。黑磷纳米材料导致细胞周期停滞在细胞周期中时程最短的M期,意味着纳米材料对M期的某个关键细胞器或某条关键信号通路功能进行了特异干扰,因而可能是一种材料特异的纳米生物学效应。科研团队深入挖掘这一现象背后的机理,发现黑磷纳米材料造成有丝分裂核心细胞器——中心体(centrosome)的分离受到阻滞。这一机制被确定为黑磷纳米材料导致细胞分裂M期停滞的直接原因。
黑磷纳米材料导致的细胞周期阻断效应可以媲美已发现的靶向细胞分裂M期的特异小分子药物,科研团队进一步探索了黑磷纳米材料是否有特定的生物靶向分子。通过一系列生物化学和细胞生物学研究,研究人员确认有丝分裂激酶PLK1是黑磷纳米材料的生物效应靶点。黑磷纳米材料可以特异结合PLK1,并抑制其激酶活性,从而阻断细胞分裂M期的正常进行。
抑制细胞周期是理想的抗肿瘤策略。黑磷纳米材料作为一种新型PLK1抑制剂,在实验动物模型中展现出优秀的肿瘤抑制效果。黑磷纳米材料或将发展成为临床可用的抗肿瘤纳米药物。该研究明确展示了纳米材料可通过精准靶向特定生物分子进而获得特异的纳米生物学效应,将带动纳米领域对不同纳米材料的内在生物学效应和分子细胞机制开展研究,并为纳米药物研发开辟全新路径。
研究工作得到国家自然科学基金、广东省自然科学基金及深圳市重点研究项目的支持。深圳先进院是唯一的第一/通讯作者单位。

图1.细胞有丝分裂过程中,遗传物质的精准分配起始于纺锤体核心器件——中心体的正确分离。黑磷纳米材料进入分裂期细胞后,通过靶向并抑制中心体的分离,导致细胞分裂被阻断在分裂早期

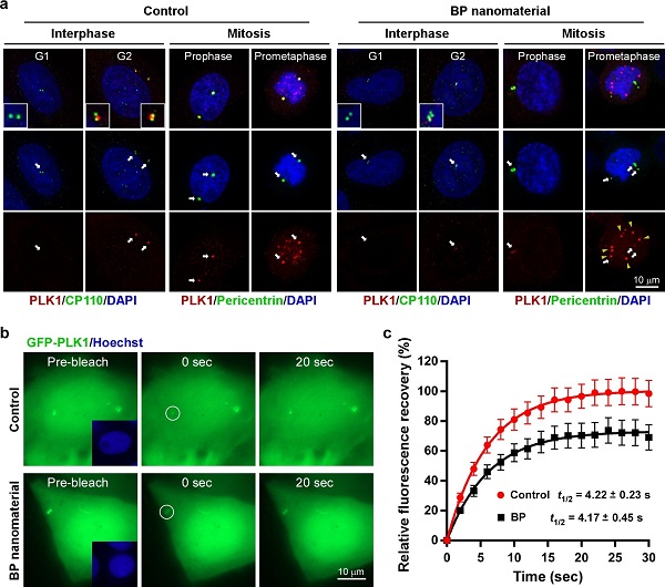
图2.PLK1是控制中心体正确分离的关键激酶,黑磷纳米材料在细胞内能够与PLK1蛋白结合,促进其异常聚集,导致PLK1无法被有效募集到中心体位置进行活化,最终影响中心体的正常分离。a、黑磷纳米材料处理细胞减弱了PLK1在中心体的定位;b-c、黑磷纳米材料明显减缓了PLK1向中心体的动态募集

图3.黑磷纳米材料抑制细胞有丝分裂进行的分子细胞机制:黑磷纳米材料通过靶向细胞分裂关键激酶PLK1,抑制其向中心体位置的转移和活化,造成中心体正常分离被抑制,并引发中心体碎片化,导致多极纺锤体形成,最终抑制细胞有丝分裂的完成
版权与免责声明:
(1) 凡本网注明"来源:颗粒在线"的所有作品,版权均属于颗粒在线,未经本网授权不得转载、摘编或利用其它方式使用上述作品。已获本网授权的作品,应在授权范围内使用,并注明"来源:颗粒在线"。违反上述声明者,本网将追究相关法律责任。
(2)本网凡注明"来源:xxx(非颗粒在线)"的作品,均转载自其它媒体,转载目的在于传递更多信息,并不代表本网赞同其观点和对其真实性负责,且不承担此类作品侵权行为的直接责任及连带责任。其他媒体、网站或个人从本网下载使用,必须保留本网注明的"稿件来源",并自负版权等法律责任。
(3)如涉及作品内容、版权等问题,请在作品发表之日起一周内与本网联系,否则视为放弃相关权利。