2442
2021-09-07
颗粒在线讯:如今,各种生物反应器已被广泛运用于组织工程和再生医学领域,其中磁力生物反应器能够为细胞提供更稳定的作用力,同时能够避免直接操作材料。但磁力生物反应器在一致性和生物相容性方面存在缺陷,这导致很难将其投入到实际应用中去。近期,来自Hallym University的Chan Hum Park团队开发了一种具有良好生物相容性的复合磁性水凝胶,同时利用DLP生物3D打印技术构建了磁力生物反应器,通过使用磁力生物反应器对磁性水凝胶施加力学刺激促进了其中成肌细胞的增殖。相关论文“A digital light processing 3D printed magnetic bioreactor system using silk magnetic bioink”发表于Biofabrication杂志上。
首先,研究人员利用甲基丙烯酸缩水甘油酯(GMA)对明胶以及丝素蛋白进行改性制得两种水凝胶溶液:甲基丙烯酸缩水甘油酯明胶(Gel-GMA)溶液和甲基丙烯酸缩水甘油酯丝素蛋白(Silk-GMA)溶液(图1a)。其中的Silk-GMA溶液加入小鼠成肌细胞(C2C12)用于打印复合磁性水凝胶结构的载细胞部分,Gel-GMA溶液加入氧化铁(IO )用于打印复合磁性水凝胶结构的磁性部分(图1b)。

图1 复合磁性水凝胶的制备与打印过程
其次,研究人员利用DLP打印技术制造了一种磁力生物反应器(图2),该装置可提供动态可调的机械刺激,从而对复合磁性水凝胶施加磁力,通过对复合磁性水凝胶的响应性进行测试,可评估机械刺激对成肌细胞的影响。

图2 磁力生物反应器系统
随后,研究人员对含有不同IO浓度配比的复合磁性水凝胶进行了DLP打印测试,确定了复合磁性水凝胶的最佳浓度配比(图3)。与此同时,研究人员还对这些复合磁性水凝胶进行了粘弹性流变学测试、力学性能测试及延展性测试,从而确定了该种生物墨水的打印性能、抗应变能力以及稳定性(图4)。

图3 不同IO浓度含量的水凝胶的可打印性以及强度

图4 水凝胶的流变学和力学表征
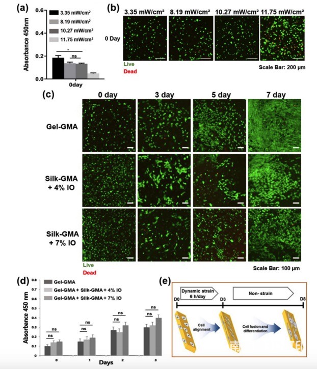
最后,研究人员探究了光源曝光功率、IO浓度与细胞活性的关系(图5),并通过拉伸对照实验观察到拉伸组的成肌细胞活性有所增强,且细胞沿水凝胶的拉伸方向排列(图6)。这些结果证明了磁力生物反应器所产生的机械刺激对成肌细胞增殖具有一定的影响。

图5 复合磁性水凝胶的细胞活性分析

图6 荧光染色结果分析
综上所述,研究人员成功制备了复合磁性生物墨水,并利用DLP打印技术对其进行了三维制造,通过对该生物墨水进行相关理化性能表征及细胞活性检测,得到了其最佳浓度配比,同时也证明了该磁力生物反应器可促进成肌细胞的增殖。该方法在细胞分化及分化组织结构形成等应用中具有巨大的潜力。
版权与免责声明:
(1) 凡本网注明"来源:颗粒在线"的所有作品,版权均属于颗粒在线,未经本网授权不得转载、摘编或利用其它方式使用上述作品。已获本网授权的作品,应在授权范围内使用,并注明"来源:颗粒在线"。违反上述声明者,本网将追究相关法律责任。
(2)本网凡注明"来源:xxx(非颗粒在线)"的作品,均转载自其它媒体,转载目的在于传递更多信息,并不代表本网赞同其观点和对其真实性负责,且不承担此类作品侵权行为的直接责任及连带责任。其他媒体、网站或个人从本网下载使用,必须保留本网注明的"稿件来源",并自负版权等法律责任。
(3)如涉及作品内容、版权等问题,请在作品发表之日起一周内与本网联系,否则视为放弃相关权利。