2104
2021-10-04
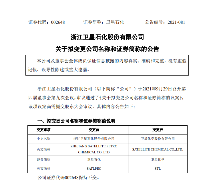
颗粒在线讯:9月29日晚间,卫星石化发布披露回购部分股份方案称,拟回购股份的金额不低于1亿元不超过2亿元,回购股份的价格不超过63元/股,将全部用于实施公司事业合伙人持股计划或公司其他股权激励计划。另外,公司拟变更中文名称为卫星化学股份有限公司,证券简称变更为卫星化学。

对此,卫星石化表示,基于对公司未来发展前景的信心和对公司价值的高度认可,并结合公司经营情况、主营业务发展前景、公司财务状况以及未来的盈利能力,公司根据相关法 律及《公司章程》的规定,决定拟以自有资金回购公司部分股份,回购股份全部用于实施公司事业合伙人持股计划或公司其他股权激励计划,将有助于进一步完善公司治理结构,激励公司管理团队、业务骨干及做出突出贡献的员工,有助于公司长期稳定发展及股东利益的实现。
据了解,卫星石化自创立以来专注于轻烃为原料的化学品与化学新材料产业链一体化布局,采用绿色低碳技术形成了以乙烷、丙烷等清洁能源生产化学新材料的特色产业链。
自上市以来,卫星石化主营业务为化学品生产,其营业收入占比达到95%以上。 同时,卫星石化确立了以轻烃一体化为核心打造一流的低碳化学新材料科技公司的发展战略,致力于科技创造未来,实现产业链一体化、规模化、科技化;人才管理 专业化、职业化、国际化。因此,本次拟变更公司名称和证券简称符合公司业务实质,与卫星石化发展战略相匹配。
上一篇: KPX化学和亨斯迈在韩国成立合资公司
版权与免责声明:
(1) 凡本网注明"来源:颗粒在线"的所有作品,版权均属于颗粒在线,未经本网授权不得转载、摘编或利用其它方式使用上述作品。已获本网授权的作品,应在授权范围内使用,并注明"来源:颗粒在线"。违反上述声明者,本网将追究相关法律责任。
(2)本网凡注明"来源:xxx(非颗粒在线)"的作品,均转载自其它媒体,转载目的在于传递更多信息,并不代表本网赞同其观点和对其真实性负责,且不承担此类作品侵权行为的直接责任及连带责任。其他媒体、网站或个人从本网下载使用,必须保留本网注明的"稿件来源",并自负版权等法律责任。
(3)如涉及作品内容、版权等问题,请在作品发表之日起一周内与本网联系,否则视为放弃相关权利。