2353
2021-11-02
颗粒在线讯:人工肌肉在加速机器人、外骨骼和假肢的发展方面具有巨大的潜力。肌肉的收缩和放松使动物能够完成各种感应动作。人们从肌肉出色表现得到灵感,对模仿肌肉运动越来越感兴趣,比如移动、抬起、旋转和弯曲。过去几十年里,已开发出几类类似肌肉的传动装置。诸如,基于电介质弹性体、刺激响应聚合物、形状记忆合金以及碳复合材料的传动装置有望替代传统的电动、液压、气动及伺服等系统,实现轻量化和低成本制造。然而,这些人工肌肉存在高驱动力低应变、不能长期在水下工作以及时间响应慢等问题。

近日,来自中国科学技术大学精密机械与精密仪器系的张世武教授团队提出一种通过电化学调节液态金属界面张力的手段来模拟肌肉收缩和伸展的新型液态金属传动装置。这种液态金属人工肌肉(LMAM)可以在不同的pH范围(0-14)的溶液中工作,以15 mm s-1的最大延展速度实现高达87 %的驱动应变。值得注意的是,LMAM只需0.5 V非常低的驱动电压实现电能向机械能转化的传动效果。作者将LMAM装在一条仿生机器鱼的尾部驱动其在1 min内向前游动约15 cm(附加视频5)。LMAM的这种简单性、多功能性和有效性对于扩展软体传动器性能空间极具潜力,可实现从工程领域到生物医学领域的广泛应用。相关论文以题为“A Liquid Metal Artificial Muscle”发表在Advanced Materials上。
论文链接:https://onlinelibrary.wiley.com/doi/10.1002/adma.202103062
在这项工作中,LMAM传动器所使用的液态金属是镓(Ga),可以与其他几种金属结合形成熔点低于室温的合金,比如75 wt%镓和25 wt%铟构成的镓铟合金(EGaIn)。虽然熔点低,但该合金无毒,且在室温下零蒸汽压,可安全使用。镓基液态金属合金具有较高的电导率和导热率,使其能够广泛应用于柔性和可重组变形系统。在没有氧化层存在的情况下,镓基液态金属具有目前任意已知的室温液体中的最大界面张力(> 600 mN m-1,其值取决于成分和环境)。但,在溶液中施加氧化电位,通过电化学方法可将其较大的界面张力调控到接近零。大幅度的电可调界面张力可产生力的较大变化,从而将电能转化为机械能。基于上述原理,本文作者利用液态金属界面张力的变化制造了一种新型的水下传动装置。

图1.液态金属人工肌肉(LMAM)的传动。(a)单个LMAM单元在舒张状态下的示意图;(b)液态金属液滴的还原和氧化状态;(c)组装的单LMAM单元在收缩状态下的示意图;(d)带有四个液态金属液滴的LMAM示意图;(e)液态金属液滴、铜垫片和电极的构造模型图;(f)LMAM承载负荷示意图;(g)LMAM在收缩和扩展状态下的俯视图和前视图的照片;(h)带有四个EGaIn液滴的LMAM驱动1克砝码活动(100 µL 0.2 mol L-1 NaOH溶液环境、0.25Hz的4到-0.5 V之间的电压驱动)

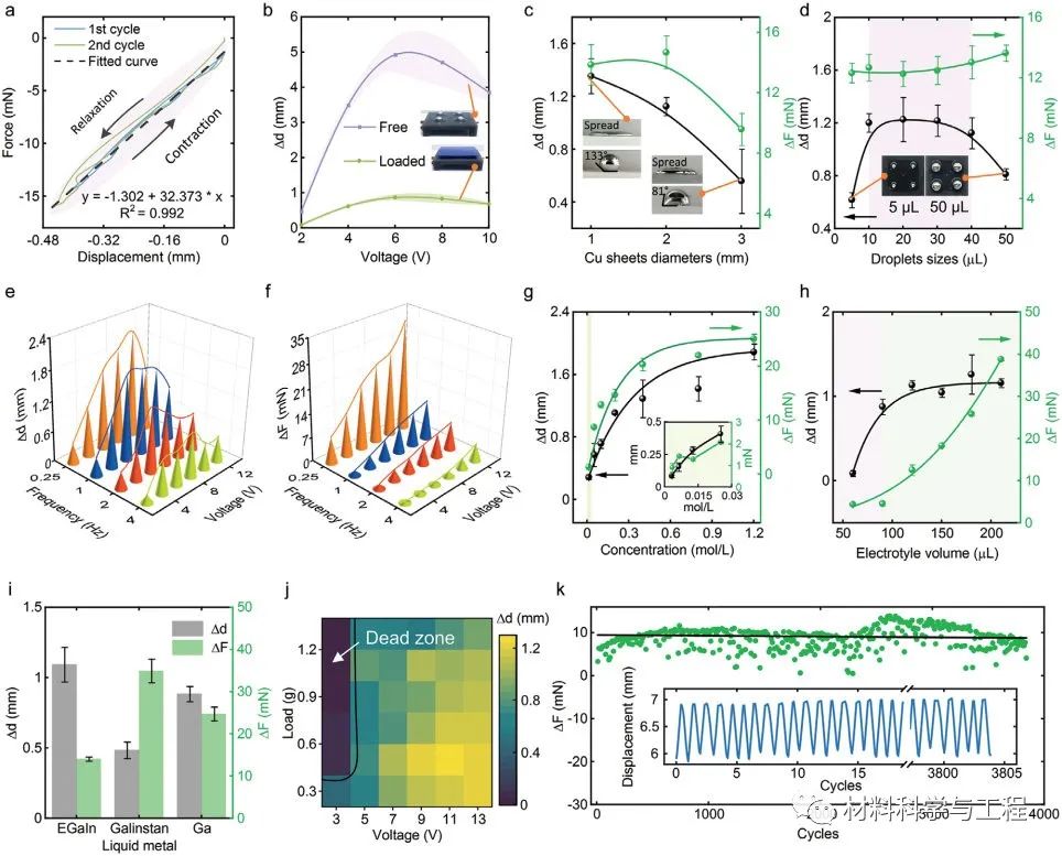
图2. 影响传动性能的参数。(a)不同循环下记录的位移-力曲线(在4至-0.5 V,0.5 Hz条件下激活);(b)冲程相较于电压的变化。绿色曲线表示加载0.07 g上基板的LMAM,阴影区域表示标准偏差;(c)铜片直径对LMAM传动性能的影响;(d)EGaIn液滴尺寸对LMAM传动性能的影响;在0.5 V还原电压下,不同氧化电压和频率对(e)Δd和(f)ΔF的影响;不同(g)NaOH溶液浓度、(h)电解液体积和(i)液态金属类型(40 ℃)对LMAM传动性能的影响;(j)Δd作为施加的氧化电压和负载重量的函数分布图。在“禁区”,LMAM无法推动负载;(k)LMAM在2小时内驱动测试载荷循环≈4000次的推力稳定性。插图:≈4000个执行周期的位移测量,误差柱代表标准差(n≥5)

图3. 多个LMAM单元的串并联组装。(a)并联LMAM中的液滴分布示意图;(b)由8个液滴组成的LMAM快速驱动重量为2克的物体照片;(c)EGaIn液滴数对传动性能随的影响;(d)三层LMAM的液滴分布示意图;(e)两层和三层LMAM的传动照片;(f)LMAM层数变化对传动性能影响。误差条表示标准偏差(n≥5)

图4. LMAM应用实例。(a)驱动双模显示器的照片;基于LMAM货物配送系统的(b)示意图和(c)照片;(d)基于LMAM可重构光学反射器示意图;可重构光学反射镜在(e)一维和(f)二维中调整反射角度的照片

图5. LMAM驱动单尾鳍仿生机器鱼游动的展示。(a)机器鱼的横断面示意图,其中电池和控制模块密封在鱼的头部,尾部通过轴固定在鱼的主体上(橙色部分);鱼摆动尾鳍的(b)示意图和(c)照片;(d)机器鱼在NaOH溶液中游泳的俯视图和前视图(每个EGaIn液滴的体积为30µL);(e)机器鱼在溶液中游动的位移与时间关系图
总的来说,这项研究成果提出了一种基于液态金属液滴界面张力可逆和电控变化的新型人工肌肉。这种液态金属人造肌肉在输入0.25 Hz 4 V的电压条件下表现出45 %(最高可达86%)的高应变响应,其响应时间可以忽略不计;在1 V电压下,可0.14 s内实现舒张响应。通过人工肌肉单元的并联和串联,可以进一步提高系统的行程和传动力。在超低驱动电压下产生较大应变,实现高性能传动装置的应用,显示出其在智能、柔性元件领域的巨大潜力,诸如微流控、显示器、仿生软机器人和生物医学设备等。该研究证实了基于液态金属液滴的传动装置能够在低输入电压下实现机器人的操控,从而为未来基于微功率器件更先进的技术铺平道路。
版权与免责声明:
(1) 凡本网注明"来源:颗粒在线"的所有作品,版权均属于颗粒在线,未经本网授权不得转载、摘编或利用其它方式使用上述作品。已获本网授权的作品,应在授权范围内使用,并注明"来源:颗粒在线"。违反上述声明者,本网将追究相关法律责任。
(2)本网凡注明"来源:xxx(非颗粒在线)"的作品,均转载自其它媒体,转载目的在于传递更多信息,并不代表本网赞同其观点和对其真实性负责,且不承担此类作品侵权行为的直接责任及连带责任。其他媒体、网站或个人从本网下载使用,必须保留本网注明的"稿件来源",并自负版权等法律责任。
(3)如涉及作品内容、版权等问题,请在作品发表之日起一周内与本网联系,否则视为放弃相关权利。