1389
2021-11-23
颗粒在线讯:近日,工信部对新一批电子行业行业标准和推荐性国家标准报批公示,其中电子行业标准包含锂离子电池电极材料导电性测试方法、锂离子电池电极材料电化学性能测试方法、锂离子电池正极材料游离锂的测试方法、锂离子电池电极材料中磁性异物含量测试方法、锂金属蓄电池及电池组总规范、锂离子电池和电池组生产安全要求等。
电子行业17项行业标准和7项推荐性国家标准报批公示
根据标准制修订计划,相关标准化技术组织已完成《锂离子电池电极材料导电性测试方法》等17项行业标准和《液晶显示屏用点对点(P2P)信号接口——传输协议》等7项推荐性国家标准的制修订工作。在以上标准批准发布之前,为进一步听取社会各界意见,现予以公示,截止日期2021年12月19日。
以上标准报批稿请登录中国电子工业标准化技术协会网站“标准报批公示”栏目阅览,并反馈意见。
公示时间:2021年11月19日—2021年12月19日
附件:
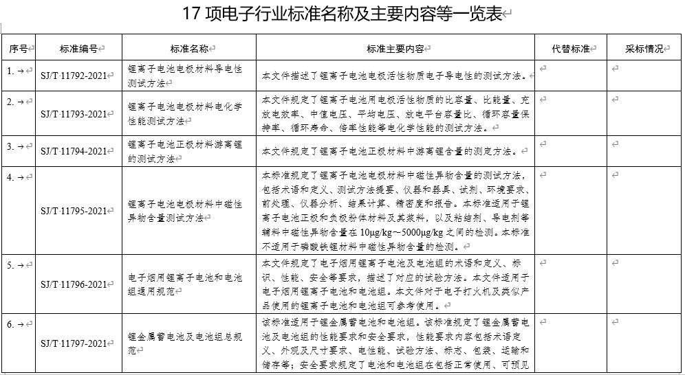
1.17项电子行业标准名称及主要内容等一览表
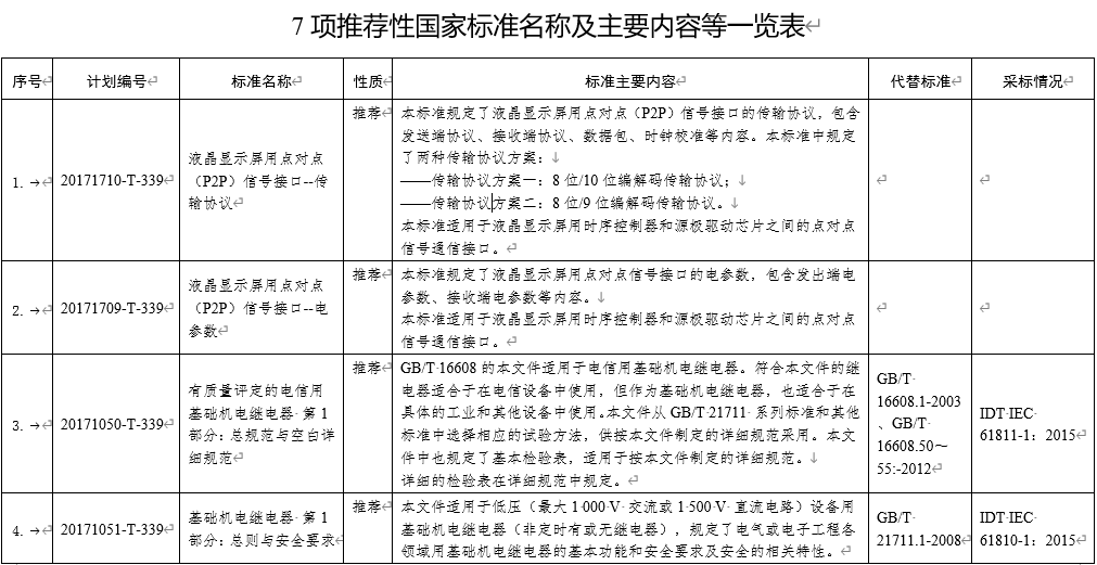
2.7项电子行业推荐性国家标准名称及主要内容等一览表
工业和信息化部科技司
2021年11月19日
附件1
17项电子行业标准名称及主要内容等一览表



附件2
7项电子行业推荐性国家标准名称及主要内容等一览表


封面图片来源于图虫创意
版权与免责声明:
(1) 凡本网注明"来源:颗粒在线"的所有作品,版权均属于颗粒在线,未经本网授权不得转载、摘编或利用其它方式使用上述作品。已获本网授权的作品,应在授权范围内使用,并注明"来源:颗粒在线"。违反上述声明者,本网将追究相关法律责任。
(2)本网凡注明"来源:xxx(非颗粒在线)"的作品,均转载自其它媒体,转载目的在于传递更多信息,并不代表本网赞同其观点和对其真实性负责,且不承担此类作品侵权行为的直接责任及连带责任。其他媒体、网站或个人从本网下载使用,必须保留本网注明的"稿件来源",并自负版权等法律责任。
(3)如涉及作品内容、版权等问题,请在作品发表之日起一周内与本网联系,否则视为放弃相关权利。