2617
2022-01-03
颗粒在线讯:近日,潍坊市政府印发了《关于支持氢能产业发展的若干政策》的通知。
通知里的十条政策,围绕支持加氢站建设和运营、支持氢燃料电池车辆推广、加强氢能企业培育发展、营造氢能产业生态等方面,针对性地提出扶持意见,囊括了氢能“制、储、运、加、用”全产业链条。
在众多氢能示范城市中,潍坊市氢能的制-储-运、燃料电池汽车、家庭用能及配套产业领域产业基础良好,应用端潜力巨大。全市已建立起以石油化工、煤化工、盐化工三大系列为主体的产业体系,为氢能发展提供了坚实基础。与此同时,潍柴集团、山东海化、联盟化工、富源增压器、奥扬科技等企业致力于氢能产业发展,已初步建立起了氢能产业发展链条。
以下为原文
关于支持氢能产业发展的若干政策
为加快实施“氢进万家”科技示范工程,促进我市氢能产业高质量发展,提升氢能产业核心竞争力,制定如下政策。
一、鼓励天然气管道掺氢及纯氢管网建设。将掺氢管道和化工园区以外的输氢管道暂时按城镇燃气管道进行管理。研究制定天然气管道掺氢(含纯氢管道)管理办法。鼓励建设天然气管道掺氢及纯氢管网示范项目,对天然气管道掺氢项目按掺混站设备投资额30%进行补贴,单个掺混站补贴不超过200万元;对总长度不少于5公里的纯氢管道项目,按纯氢管道设备投资额30%进行补贴,补贴总额不超过300万元。
二、支持扩大氢燃料电池车辆应用。鼓励各级党政机关、公共机构和企事业单位采购、使用氢燃料电池车辆、氢燃料电池发电装置,对新购置或更换的氢燃料物流车、环卫车、渣土车、公交车等公共领域车辆及氢燃料备用电源,在招标时给予加分奖励。
三、继续对加氢站建设、加氢站加氢进行补贴。修订《潍坊市促进加氢站建设及运营扶持办法》,确保政策延续性,继续对加氢站建设和运营进行补贴。
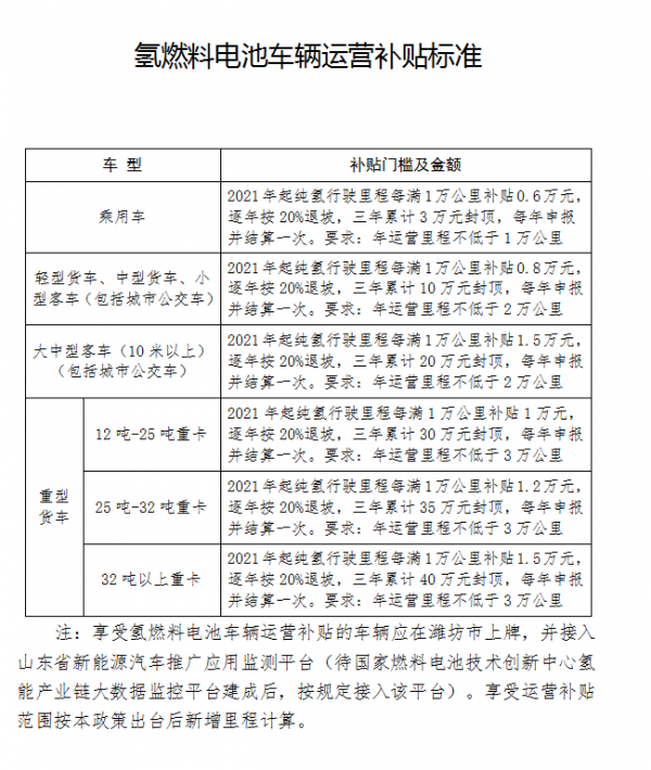
四、对氢燃料电池车辆运营以及其他氢燃料电池产品进行补贴。建立以整车车型和行驶里程为主的氢燃料电池车辆运营补贴机制(详见附件2)。对氢燃料电池装载机械(搬运设备)、船舶、分布式发电、热电联供、备用电源及氢电耦合储能示范等其他氢燃料电池产品,积极探索建立以产品购置、电堆功率和累计耗氢量为主的补贴机制。
五、加强氢能制储运扶持。鼓励风电、光伏发电制氢,制氢装机运行容量视同配建储能容量。对从事高压氢气、液氢制备、固态储氢等的企业实施技术改造新增的设备,按照设备购置款的10%给予补贴,单个项目补贴最高不超过1000万元。鼓励采用30-52MPa的高压气态大容量管束集装箱车辆、液氢槽罐车等进行氢气输运。对在本地注册的拥有20辆氢气运输车辆以上的氢气运输企业,根据年度累计氢气实际承运量,按1.5元/千克的标准给予运营补贴,最高不超过150万元。
六、支持氢能社区建设。鼓励在符合条件的厂区、数据中心、机关、学校、医院及居民小区等场景安装使用氢燃料电池热电联供设施。对参与建设的企业、居民社区,每个项目根据热电联供设备装机量,按500元/kW的标准给予一次性奖励补贴,最高不超过200万元。
七、引进和培育氢能产业高端人才。每年给予氢能产业1个鸢都产业领军人才配额,用于新全职引进省外、海外优秀人才。对通过我市申报入选的国家级人才工程人选,在享受国家和省财政支持政策的同时,市财政给予每人200万元经费资助。对通过我市申报入选的国家高层次人才特殊支持计划人选、泰山产业领军人才、泰山学者,在享受国家和省支持政策的同时,市财政再给予每人100万元经费资助。按照每入选1名国家高层次人才特殊支持计划人选等国家级重点人才工程人选20万元、1名泰山系列领军人才10万元的标准,给予氢能产业研发、生产企业主要负责人累计最高50万元的奖励。鼓励我市职业院校设置氢能相关专业,培养高素质氢能产业应用型人才。
八、支持氢能实验室、工程训练中心、大数据综合监控平台建设。鼓励支持高校(“双一流”及省部属高校、新设氢能专业大中专院校)、科研院所(省部属及以上)、重点企业等,在我市氢源丰富的区域,建设氢能产业链相关实验室、工程训练中心、实训基地以及氢能大数据综合监控平台等。对新认定的国家级、省级技术创新中心、重点实验室等科技创新平台,由同级财政分别给予200万元、40万元奖励,并在建设用地、人才公寓等方面给予政策支持。
九、支持参与标准制修订。鼓励相关企业在纯氧管道、天然气管道掺氢、高压大容量氢气储运、燃料电池备用电源、燃料电池热电联供等方面参与技术标准制定。对主导制定国际标准、国家标准、行业标准、地方标准的,每项分别给予一次性资助资金50万元、30万元、20万元、2万元。
十、加大氢能产业金融扶持。鼓励银行、保险企业、社会资本等机构对燃料电池产业链创新企业提供优惠贷款、创新金融产品等专项服务。引导市属企业、氢能行业龙头企业等联合设立氢能产业发展基金,吸引各类社会资本并发起设立各类子基金,充分利用已有政府投资基金,为全市氢能产业示范应用和产业化推广提供资金支撑,支持氢能企业创新发展。


版权与免责声明:
(1) 凡本网注明"来源:颗粒在线"的所有作品,版权均属于颗粒在线,未经本网授权不得转载、摘编或利用其它方式使用上述作品。已获本网授权的作品,应在授权范围内使用,并注明"来源:颗粒在线"。违反上述声明者,本网将追究相关法律责任。
(2)本网凡注明"来源:xxx(非颗粒在线)"的作品,均转载自其它媒体,转载目的在于传递更多信息,并不代表本网赞同其观点和对其真实性负责,且不承担此类作品侵权行为的直接责任及连带责任。其他媒体、网站或个人从本网下载使用,必须保留本网注明的"稿件来源",并自负版权等法律责任。
(3)如涉及作品内容、版权等问题,请在作品发表之日起一周内与本网联系,否则视为放弃相关权利。