3618
2022-01-11
颗粒在线讯:目前的三维(3D)细胞培养系统主要依靠静态细胞培养,缺乏彻底管理细胞内在行为和生物特性的能力,导致细胞活性不理想。在此,该研究开发了基于光活性3D打印的超强韧材料动态细胞培养系统(MetaFold),用于引导细胞命运。MetaFold由于其超强韧结构和微/纳米级聚多巴胺涂层而表现出高弹性和光热转换效率,可以对机械和光刺激做出反应,构建动态培养条件。此外,MetaFold具有良好的细胞粘附能力,在动态刺激下可以促进细胞的活力和功能,从而使细胞活性最大化。重要的是,MetaFold可以提高干细胞向心肌细胞的分化效能,甚至可以提高其成熟度,为细胞治疗提供高质量的候选材料。因此,提出了一个双刺激反应的动态培养系统,它为细胞培养和生物研究提供了一个生理上的真实环境。

图1. 3D动态细胞培养系统的光敏3D打印超强超材料支架
在这项研究中,构建了一个3D打印的高张力超材料支架,称为MetaStructure,其表面被PDA和整合素αVβ3-肽配体RWrNR进一步修饰,产生了一个多功能的动态培养系统(MetaFold)。MetaFold被设计用来支持细胞生长,并研究动态机械和光热刺激下的细胞行为。从支架的结构来看,正交网格结构具有较高的孔隙率。这不仅促进了细胞与环境之间的代谢物和营养物质的交换,而且还表现支持细胞活动所需的适当的机械性能。 设计并制作了各种厘米大小的SEBS支架。MetaStructure和MetaFold的结构特性是0/90°的和内联垂直结构。MetaFold显示在RWrNR/PDA改性后,表面出现了微/纳米级的团聚物,PDA改性后,产生了一个微/纳米尺度的粗糙表面,这可能提供一个合理的培养环境。

图2. MetaFold的构建和表征
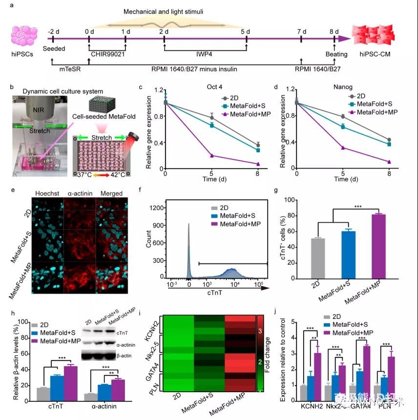
心肌细胞(hiPSC-CMs)被认为是一种良好的细胞移植来源,用于治疗心血管疾病。然而,它们的临床应用受到很多因素的限制,因为使用传统方案从hiPSCs分化出来的心肌细胞纯度低且不成熟。在此,评估了光热刺激和单轴循环拉伸相结合对hiPSCs的分化和hiPSC-CMs的成熟的影响。使用GSK-3β抑制剂(CHIR99021)和Wnt抑制剂(IWP4)激活hiPSCs向心肌细胞的分化。测试了三种不同的分化方案,包括传统的TCP板(2D),静态MetaFold(MetaFold+S),以及和带有机械和光热模拟(MetaFold+MP)。在加入抑制剂后,对MetaFold+MP循环拉伸(10%的应变,1赫兹,10分钟)和808纳米的近红外辐照(1.5W/cm2, ~42°C, 10 min),每隔12小时进行一次,持续5天。为了监测分化情况,对多能性基因(Oct4和Nanog)在细胞中的表达通过qRT-PCR进行定量分析。在分化过程中,所有组的Oct4和Nanog的表达都明显下调了。特别是MetaFold+MP的多能性基因的表达较少。表明外源性刺激可以促进干细胞分化。当细胞收缩出现在第8天,收集hiPSC衍生的细胞进行进一步免疫染色实验,以观察hiPSC衍生细胞的细胞形态。用抗α-肌动蛋白(a)染色,三组中的hiPSC衍生细胞可以分化成心肌细胞,尤其是MetaFold+MP显示出最高的荧光信号,表明动态三维提供了一个合适的细胞分化条件。接下来,评估了hiPSCs分化为心肌细胞的效果。使用流式细胞仪评估hiPSC衍生的细胞的cTnT(心脏标志物)的表达。MetaFold+S的cTnT表达量为60.5%,比2D的51.4%高,表明3D培养为为hiPSCs的分化提供了支持性的微环境。特别是具有RWrNR/PDA修饰的Metaframework可以改善细胞的沉淀和细胞粘附。MetaFold+MP显示了最高的分化效率,cTnT表达率为81.8%,表明三维培养的双倍动态刺激可以进一步促进hiPSCs的分化。MetaFold+MP证实轻度热疗和循环拉伸可以促进hiPSCs的分化变成心肌细胞。这些结果表明,MetaFold与外源性刺激提供了一个先进的动态培养条件,可以促进分化效果和心肌细胞的成熟。

图3. 在三维动态细胞培养系统中使hiPSCs分化为心肌细胞

原文:Photoactive 3D-Printed Hypertensile Metamaterials for Improving Dynamic Modeling of Stem Cells
版权与免责声明:
(1) 凡本网注明"来源:颗粒在线"的所有作品,版权均属于颗粒在线,未经本网授权不得转载、摘编或利用其它方式使用上述作品。已获本网授权的作品,应在授权范围内使用,并注明"来源:颗粒在线"。违反上述声明者,本网将追究相关法律责任。
(2)本网凡注明"来源:xxx(非颗粒在线)"的作品,均转载自其它媒体,转载目的在于传递更多信息,并不代表本网赞同其观点和对其真实性负责,且不承担此类作品侵权行为的直接责任及连带责任。其他媒体、网站或个人从本网下载使用,必须保留本网注明的"稿件来源",并自负版权等法律责任。
(3)如涉及作品内容、版权等问题,请在作品发表之日起一周内与本网联系,否则视为放弃相关权利。