3503
2022-02-14
颗粒在线讯:急性心肌梗塞发生之后,受损的心肌组织失去心肌细胞并形成纤维疤痕组织,这会加重局部健康心肌细胞的负荷,进一步损坏心肌功能。目前,由组织工程技术构建的心肌补片是一种具有潜力心肌修复工具。理想的心肌补片应当具有与心肌组织相匹配的力学特性和导电性,同时要有良好的生物相容性。
印度理工学院瓜哈提分校生物科学工程系的Biman B. Mandal等人在ACS Materials and Interfaces杂志发表了题为“Engineering Microsphere-Loaded Non-mulberry Silk-Based 3D Bioprinted Vascularized Cardiac Patches with Oxygen-Releasing and Immunomodulatory Potential”的文章。研究者使用丝基生物墨水封装内皮细胞,打印了血管化组织工程支架,通过掺杂碳纳米管使其具备了一定导电性。之后在支架内种植心肌细胞,灌注装载白细胞介素-10(IL-10)的明胶甲基丙烯酰基微球和过氧化钙,从而保证补片植入后局部的微环境中有足够氧气促进心肌细胞和内皮细胞的存活,同时释放出的 IL-10因子可以使原位巨噬细胞极化为抗炎M2表型,改善其植入后的免疫反应。
背景介绍
近年来,使用组织工程技术制造的功能化心肌补片已经逐渐显示出了临床应用价值,另一方面,生物3D打印技术也为构建复杂的异质微环境提供新的方法。研究者基于已报道的部分工作,使用包含非桑蚕丝素蛋白 (nSF)、聚乙二醇二甲基丙烯酸酯 (PEGDMA) 和 GelMA 聚合物 (SPG) 的生物墨水封装内皮细胞,通过3D打印技术制备了各向异性的血管化心肌组织补片,并通过掺杂碳纳米管 (CNT)改善补片中心肌细胞电生理信号的传导。该补片经过一定时间灌注培养后植入了新生大鼠心肌细胞,最终使其成为具有天然组织排布且能够同步收缩的心肌补片。
为了能够使补片在植入宿主体内后快速整合,增强局部的细胞活力并改善组织功能,减小损伤和炎症反应。研究人员进一步将带有过氧化钙和白细胞介素-10的GelMA微球加入了心肌补片之中,这样缓释出的氧气有助于改善植入后内皮细胞和心肌细胞的活力,同时IL-10因子也可以减小炎症反应。
实验方法与结果
1.导电生物墨水
该生物墨水主要由非蚕丝来源的丝素蛋白、PEGDMA、GelMA混合而成。通过超声分散3mg/ml 碳纳米管增强其导电性,在添加了光引发剂之后就可通过紫外固化成型。同时墨水内还添加了10 mM HRP 和 0.9% v/v H 2 O 2,用于分散以及形成微纤维结构。墨水中PEGDMA可以改善其打印时稳定性,同时GelMA具有不错的生物相容性。

图1 导电墨水具有剪切变稀的流变特性,使用3D打印设备预成型后通过紫外光进行交联。
2.预血管化补片的制备与表征
该支架通过使用生物3D打印的方式进行制造,通过设计每一层不同的丝间距,形成了以三层为一个单元的笼形支架结构。该支架结构与心肌纤维的结构相似,且力学特性与心肌组织的细胞外基质相似。将直流电通过样品来评估 3D 打印结构的电导率, 与不掺杂CNT的生物材料墨水 ( R = 129.7 ± 4.37 kΩ) 相比,掺杂后( R = 93.6 ± 7.3 kΩ) 的电阻值较低,表明在生物墨水中添加 CNT 后电导率增加。

图2 支架整体呈各向异性,掺杂CNT之后其电导率明显提升。
使用封装有内皮细胞的生物墨水进行生物3D打印,之后放入特定的生物反应器以4 μl /min的流速灌注培养基。在灌注微生物反应器中成熟后第 14 天对内皮细胞进行免疫染色,可以看到内皮细胞之间连接紧密。定量检测显示其DNA含量增加了4.2倍。

图3 使用封装有内皮细胞的生物墨水打印支架,灌流的模拟如图C所示,灌流十四天后使用荧光免疫染色观察细胞形态。
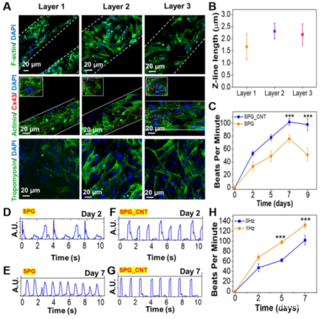
3.心肌细胞植入、电刺激训练及表征
将新生大鼠原代心肌细胞接种到放置在疏水性 PDMS 表面上的生物打印支架上,通过DNA定量检测评估细胞状态。对比不掺杂CNT的生物支架,该生物支架的DNA相对较少,研究人员推测是CNT抑制了成纤维细胞的增殖。通过对F-肌动蛋白染色,可以看到心肌细胞沿着各向异性的微纤维结构均匀分布。

图4 支架植入心肌细胞后的生物学表征,免疫荧光染色结果显示,导电支架上心肌细胞特异性标志物含量更高。
研究人员还使用特定的电刺激装置对该结构进行了1Hz的电刺激训练,七天后对心脏特异性标志物连接蛋白、原肌球蛋白和 F-肌动蛋白 ( n = 6) 进行免疫染色,用于评估心肌组织的功能性。结果显示掺杂CNT的支架中,细胞的跳动频率更高且跳动更加均匀,并且经过电刺激训练后的心肌细胞跳动频率也有更进一步提升。

图5 支架内心肌组织的功能性评估,相比对照组,导电支架上心肌的跳动频率更高且均匀。
4.氧气及IL-10因子缓释
为了改善该补片植入后的效果,研究人员使用微流控技术将过氧化钙封装在约200-250 μm的GelMA微球中,与空白组相比,微球可以在起初的4-5天维持局部的富氧环境。微球制备使用特制的同轴喷头,具体参数如下:
外相:杏仁油,流速为 2500 μL/min;
内相:7.5% w/v CPO-GelMA、1% w/v LAP,流速50 μL/min;
光源:405 nm,1000 mW;
光照时间:20s。

图6 缓释微球的制备流程,如(B)中所示,微球中在前五天内稳定释放氧气。
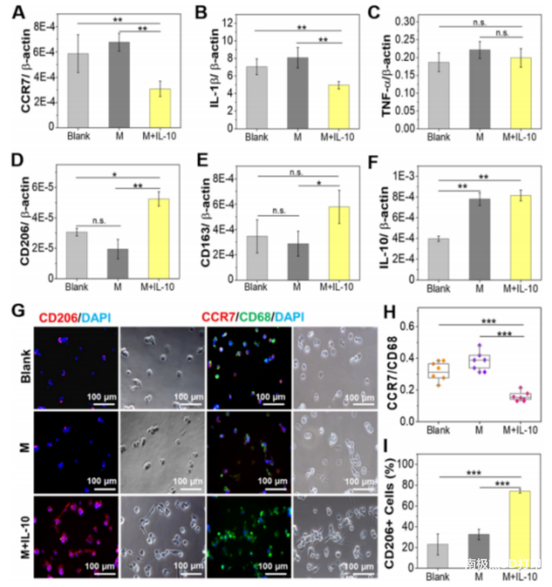
IL-10-GelMA微球制作工艺与CPO-GelMA相似,使用上述微流控参数,内相为7.5% w/v GelMA、1% w/v LAP。制得微球后冻干,与 IL-10 溶液在4℃下孵育24 h。将带有 IL-10因子的微球与巨噬细胞共培养,可以看出带有IL-10因子的GelMA微球可以明显促进巨噬细胞向M2表型极化,这意味着可以明显降低局部的促炎因子分泌。

图7 IL-10-GelMA 微球对人类巨噬细胞有免疫调节作用,免疫染色结果表明其释放的IL-10可以促进巨噬细胞极化为 M2 表型。
总结
该研究使用了多种组织工程技术,通过生物3D打印制造笼形导电心肌支架,在生物反应器内灌注促进内皮形成血管化结构,之后电刺激诱导支架内心肌细胞成熟,随后在支架内放入由微流控装置制造的药物缓释微胶囊,构建出一种集导电、载细胞、药物/氧气缓释于一体的血管化心肌补片材料。
参考文献:
Shreya Mehrotra, Rishabh Deo Singh, et al. Engineering Microsphere-Loaded Non-mulberry Silk-Based 3D Bioprinted Vascularized Cardiac Patches with Oxygen-Releasing and Immunomodulatory Potential. ACS Appl. Mater. Interfaces 2021, 13, 43, 50744–50759
https://doi.org/10.1021/acsami.1c14118
版权与免责声明:
(1) 凡本网注明"来源:颗粒在线"的所有作品,版权均属于颗粒在线,未经本网授权不得转载、摘编或利用其它方式使用上述作品。已获本网授权的作品,应在授权范围内使用,并注明"来源:颗粒在线"。违反上述声明者,本网将追究相关法律责任。
(2)本网凡注明"来源:xxx(非颗粒在线)"的作品,均转载自其它媒体,转载目的在于传递更多信息,并不代表本网赞同其观点和对其真实性负责,且不承担此类作品侵权行为的直接责任及连带责任。其他媒体、网站或个人从本网下载使用,必须保留本网注明的"稿件来源",并自负版权等法律责任。
(3)如涉及作品内容、版权等问题,请在作品发表之日起一周内与本网联系,否则视为放弃相关权利。