2590
2022-09-06
颗粒在线讯:脊髓损伤(SCI)是严重的中枢神经系统创伤性疾病。损伤后大脑和周围器官之间的神经连接中断,导致损伤节段以下的感觉和运动功能丧失,严重影响患者的生活质量,并对家庭和社会带来经济负担。SCI的临床治疗方式主要包括手术治疗、药物治疗和康复治疗等。尽管治疗技术有了长足进步,但恢复患者的感觉和运动功能仍是巨大挑战。
组织工程技术的迅速发展,为SCI修复提供了新策略。当前,具有特定物理和生物功能的神经支架被广泛开发,在植入后支架能够为受损脊髓组织提供力学支撑,引导神经细胞生长,改善损伤处微环境,并促进SCI的修复。为达到理想的治疗效果,组织工程支架应仿生天然脊髓的组织结构和生理功能,并针对SCI的病理生理特征对细胞和生物材料的沉积进行精确调控。由于中枢神经系统的复杂性,传统组织工程方法难以模拟脊髓组织生理结构,从而限制了治疗效果。
运用生物3D打印技术精确控制材料与细胞的分布,构建具有类脊髓组织结构和生理功能的仿生支架,植入损伤部位,是解决这一问题的有效途径。生物3D打印是将生物材料和细胞、细胞因子等按组织功能、细胞特定微环境等要求,用3D打印制造出具有个性化的体外三维模型的一种技术。近年来,中国科学院苏州纳米技术与纳米仿生研究所研究员张智军团队采用挤出式生物3D打印制备了负载神经干细胞(NSC)的支架。结果表明,在支架的保护下,植入的NSC在体内存活时间长达12周,并分化成神经元,形成神经纤维,实现轴突再生,显著改善SCI大鼠后肢运动功能(Biomaterials 2021, 272, 120771;Acta Biomaterialia 2022, 10.1016/j.actbio.2022.08.031)。而目前开发的仿生支架仍以模拟脊髓神经束的平行排列结构为主,缺乏对于脊髓组织的电生理功能的仿生,难以满足脊髓神经电信号传导的要求。
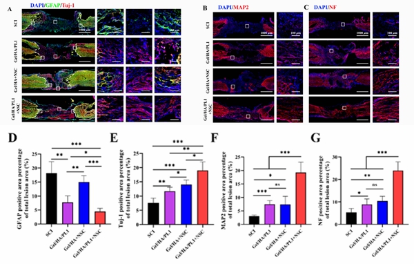
针对上述挑战,该团队开发了基于甲基丙烯酰化明胶(GelMA)、甲基丙烯酰化透明质酸(HAMA)和聚(3,4-乙烯二氧噻吩):磺化木质素(PEDOT:LS)的新型导电水凝胶(图1)。其中,GelMA/HAMA模拟神经系统细胞外基质,为支架提供力学支撑,并为NSC提供适合的生长环境;PEDOT是一类导电性高、生物相容性好的导电高分子,LS的掺杂有效提高了PEDOT的分散性。PEDOT:LS的引入显著提高支架的导电性,使得支架的电导率与天然脊髓白质相当(0.60S m-1)。通过精确调节光固化时间,水凝胶显示出与脊髓组织相似的机械性能(储能模量≈ 1 KPa),且其多孔结构与溶胀特性适合于NSC的生长(图2)。将导电水凝胶前驱体溶液与NSC共混制备生物墨水,通过挤出式生物3D打印技术制备导电脊髓仿生支架。打印后,NSC的存活率超过90%,并能够在支架内展现良好的增殖行为。更重要的是,与非导电支架相比,导电支架显著促进NSC向神经元的分化(图3)。在此基础上构建大鼠脊髓全横断模型,植入仿生支架推进了SCI大鼠后肢运动功能的恢复。损伤断面处免疫荧光染色结果进一步表明,导电仿生支架有效促进了损伤部位神经元的再生,减少了胶质瘢痕的沉积,并推动了神经轴突的再生和髓鞘化(图4)。本研究开发的导电脊髓仿生支架,为SCI的修复提供了新策略。
相关研究成果以3D bioprinted conductive spinal cord biomimetic scaffolds for promoting neuronal differentiation of neural stem cells and repairing of spinal cord injury为题,发表在Chemcial Engineering Journal上。研究工作得到中科院战略性先导科技专项、国家自然科学基金等的支持。

图1.生物3D打印导电脊髓仿生支架促进脊髓损伤修复的示意图

图2.导电水凝胶的性能表征:A、储能模量与损耗模量;B、溶胀率;C、SEM照片;D、电导率;E、阻抗谱

图3.导电水凝胶支架促进NSC向神经元分化:A、NSC向神经元和星形胶质细胞分化的免疫荧光染色;B、NSC分化的定量统计结果

图4.导电仿生支架促进脊髓损伤部位神经元再生:损伤截面处GFAP、Tuj-1、MAP2和NF免疫荧光染色和表达量统计
版权与免责声明:
(1) 凡本网注明"来源:颗粒在线"的所有作品,版权均属于颗粒在线,未经本网授权不得转载、摘编或利用其它方式使用上述作品。已获本网授权的作品,应在授权范围内使用,并注明"来源:颗粒在线"。违反上述声明者,本网将追究相关法律责任。
(2)本网凡注明"来源:xxx(非颗粒在线)"的作品,均转载自其它媒体,转载目的在于传递更多信息,并不代表本网赞同其观点和对其真实性负责,且不承担此类作品侵权行为的直接责任及连带责任。其他媒体、网站或个人从本网下载使用,必须保留本网注明的"稿件来源",并自负版权等法律责任。
(3)如涉及作品内容、版权等问题,请在作品发表之日起一周内与本网联系,否则视为放弃相关权利。