5153
2022-09-08
颗粒在线讯:近日,山西省发改委印发关于山西省氢能产业发展中长期规划(2022-2035年)的通知,其中指出:到2025年,形成较为完善的氢能产业发展制度政策环境,协同创新能力进入全国前列,基本构建较为完备的产业链体系。氢能示范应用取得明显成效,在不新增碳排放的前提下,初步建立以工业副产氢和可再生能源制氢就近利用为主的氢能供应体系。燃料电池汽车保有量达到1万辆以上(全国约5万辆),部署建设一批加氢站,应用规模全国领先。可再生能源制氢量显著增长,成为新增氢能的重要组成部分,有力推动二氧化碳减排。
以下为原文
山西省发展和改革委员会 山西省工业和信息化厅山西省能源局关于印发《山西省氢能产业发展中长期规划(2022-2035年)》的通知
各市人民政府,省有关单位:
经省人民政府同意,现将《山西省氢能产业发展中长期规划(2022-2035年)》印发给你们,请认真贯彻落实。
山西省发展和改革委员会
山西省工业和信息化厅
山西省能源局
2022年7月29日
(此文主动公开)
山西省氢能产业发展中长期规划(2022-2035年)
氢能是我国未来能源体系的重要组成部分,是用能终端实现绿色低碳转型的重要载体。为深入贯彻落实习近平总书记“四个革命、一个合作”能源安全新战略,做好碳达峰、碳中和工作,持续深化能源革命综合改革试点,构建清洁低碳、安全高效的能源体系,推动氢能产业高质量发展,根据国家发展改革委、国家能源局《氢能产业发展中长期规划(2021-2035年)》《山西省国民经济和社会发展第十四个五年规划和2035远景目标纲要》,编制本规划。规划期限为2022-2035年。
一、发展现状
从国际看,全球主要发达国家和地区均将氢能作为能源转型升级的重要举措,将氢能产业上升为国家能源战略。国际氢能委员会预测,预计2050年氢能消费将占终端能源消费的18%,减排二氧化碳60亿吨/年,市场规模将达到25000亿美元,并创造3000万个岗位。
从国内看,我国是世界上最大的制氢国,年制氢产量约3300万吨。我国氢能技术研发和产业发展布局取得积极进展,产业集群已具雏形,正处于全产业链技术突破,从研发阶段转入规模化商业化示范应用的关键时期,在部分区域实现燃料电池汽车小规模示范应用,基本形成以长三角、粤港澳大湾区、京津冀为主的三大氢能产业城市集群。
从我省看,山西可再生能源装机量位居全国前列,在清洁低碳的氢能供给上具有巨大潜力。我省作为重要的能源和工业基地,氢能资源丰富、来源广泛、成本低廉。开展氢燃料电池全产业链研究和布局,已初步形成制备、储运、加氢、燃料电池以及氢燃料电池汽车生产等产业,在部分区域实现燃料电池汽车小规模示范应用。率先实现氢基还原铁技术突破。
但整体看,我省仍处于氢能产业初期培育阶段,存在龙头企业少、基础设施建设不足、产业核心技术还有待突破、产业关键装备制造基础薄弱、政策和制度保障体系不健全等问题。面对新机遇、新要求,亟需加强顶层设计和统筹谋划,进一步提升氢能产业创新能力,不断拓展市场应用新空间,引导产业健康有序发展。
二、总体要求
(一)指导思想
以习近平新时代中国特色社会主义思想为指导,全面贯彻党的十九大和十九届历次全会精神,深入贯彻落实习近平总书记历次视察山西重要讲话重要指示精神,认真贯彻“四个革命、一个合作”能源安全新战略,紧扣实现碳达峰、碳中和目标,抢占未来产业发展先机,统筹氢能产业布局,明确主攻方向,走具有省情特色的氢能产业路径,打造全国氢能产业发展高地,推动我省能源结构实现清洁低碳绿色转型,为全方位推动高质量发展提供坚实保障。
(二)基本原则
统筹推进,重点突破。坚持系统布局、科学规划,结合我省资源禀赋和产业基础,明确氢能产业重点发展方向、区域布局和关键技术突破,分层次、分阶段逐步实施,推动产业集群集聚发展。
市场主导,政府引导。发挥市场在资源配置中的决定性作用,突出企业主体地位,创新商业模式,推动氢能规模化应用。更好发挥政府作用,建立健全产业全生命周期政策体系,规范市场秩序,引导产业健康发展。
创新引领,典型示范。坚持创新驱动发展,以需求为导向,加强产学研深度融合,构建协同创新体系,集中突破关键核心技术装备瓶颈。推动山西特色商业化发展模式,以清洁化、低碳化、低成本的多元应用示范,打造国内氢能产业高地。
(三)发展目标
到2025年,形成较为完善的氢能产业发展制度政策环境,协同创新能力进入全国前列,基本构建较为完备的产业链体系。氢能示范应用取得明显成效,在不新增碳排放的前提下,初步建立以工业副产氢和可再生能源制氢就近利用为主的氢能供应体系。燃料电池汽车保有量达到1万辆以上(全国约5万辆),部署建设一批加氢站,应用规模全国领先。可再生能源制氢量显著增长,成为新增氢能的重要组成部分,有力推动二氧化碳减排。
到2030年,燃料电池汽车保有量达到5万辆,可再生能源制氢在交通、储能、工业等领域实现多元规模化应用,形成布局合理、产业互补、协同共进的氢能产业集群,有力支撑我省实现碳达峰。
到2035年,形成国内领先的氢能产业集群。可再生能源制氢在终端能源消费中的比重大幅提升,为我省能源绿色低碳转型提供坚强支撑。
三、构建氢能产业高质量发展创新体系
围绕氢能高质量发展重大需求,推动省内创新资源与国内外知名机构、龙头企业联合布局建设一批创新平台,强化基础研究、关键技术和颠覆性技术创新,建立更加协同高效的创新体系。
(一)开展关键核心技术攻关
坚持创新驱动发展战略,优化创新体制机制,集中优势力量持续推进绿色低碳氢气制取、储存、运输、加注和应用等各环节关键核心技术攻关。开展氢能安全基础规律研究。持续推进氢能先进技术、关键设备、重大产品示范应用和产业化发展,构建完备的氢能产业技术体系。突破高回收率氢气纯化、甲醇重整制氢和生物质、甲酸、氨气定向分解制氢关键技术研发和应用。突破低成本、高效率、长寿命质子交换膜电解制氢技术。开展低成本安全可靠碳捕集、利用与封存(CCUS)等关键技术示范。开展低能耗低蒸发低温液氢、轻质高容量固态储氢和高密度长寿命固态/高压等复合储氢系统研究,突破70MPa加氢站用加压加注关键设备开发。开发具有优良机械性能、阻气性能、耐腐蚀性能的双极板加工产业。开展聚苯并咪唑高温质子交换膜产业放大和应用,开展炭纸中试和应用。开展富氢冶金等技术研究,开展可再生能源制氢示范。
专栏1 氢能产业关键技术突破工程
制氢环节:突破低成本、高效率、长寿命的质子交换膜电解制氢。突破高效大功率碱水电解槽关键技术开发与装备研制。开展高回收率氢气纯化和低成本安全可靠碳捕集、利用与封存(CCUS)等关键技术示范。
储运环节:突破高储存压力下的公路运输用大容量管束集装箱氢气储存技术。
应用环节:突破高性能、长寿命、低成本全氟质子交换膜制备技术。实现高导电高性能碳纸规模化制备技术,突破具备高动态工况耐受能力、兼具高性能/抗中毒特征的铂基/非铂基催化剂及其批量制备技术。加强高效、低成本、长寿命燃料电池系统技术攻关和产业化,探索燃氢轮机、富氢冶金等技术研究。发展适用于氢燃料电池的测试方法,形成基于氢燃料电池系统不同使用工况的实验测试规则或标准;在整车设计动力系统平台化拓展、高集成、长寿命以及高效率上开展专项攻关,在稳定供氢、续驶里程、动力性能等关键指标上取得商用性突破。突破富氢冶金关键技术。
氢安全环节:发展氢泄漏检测和疏导技术,不断完善氢安全相关标准规范,保障全产业链安全运行;推动氢能产业与新一代信息技术和数字经济的互融互通,实现氢安全及氢能制备、储运、加注、应用全链条的数字化协同管理。
(二)搭建创新平台
聚焦产业链重点领域和关键环节,建立开放型、合作型的技术创新体系,打造优势互补、深度融合、互利共赢的创新平台。支持建设一批以企业为主体、产学研相结合的工程研究中心、重点实验室、企业技术中心等氢能技术创新平台,加快推动氢能产业工程化、产业化。支持重点企业和科研机构布局建设氢气制取与储存、燃料电池及动力系统、整车生产、燃料电池关键材料、检验检测、成果转化等创新支撑服务平台。建立科技创新创业孵化基地和支持氢能产业发展的科技服务平台。
(三)积极开展对外科技合作与科研攻关
加强与国内外科研院所、高等院校、龙头企业开展深度合作,推进共性关键技术联合攻关和应用研究。支持重点企业在海外建立研发机构。鼓励在长三角、粤港澳大湾区、京津冀等氢能创新资源集聚区创建科创飞地,开展项目合作与技术引进。创新高端人才柔性引才引智机制,强化合作交流。
四、统筹推进氢能基础设施建设
统筹全省氢能产业布局,适度超前有序推进氢能基础设施建设,构建安全、稳定、高效的氢能供应网络。
(一)合理布局制氢设施
结合我省资源禀赋和产业布局,因地制宜合理推动氢气制备产业。近期,在大同、朔州、忻州、吕梁等风光资源丰富地区,开展可再生能源制氢和储能示范。在太原、吕梁、阳泉、长治等工业园区(矿区)集聚区域,以不新增碳排放为前提,充分利用工业副产氢,鼓励就近消纳,带动运输、焦化、化工、氯碱等行业转型升级。中期,在试点示范基础上,商业化推动可再生能源耦合电解水制氢。推动工业尾气及非常规天然气结合CCUS(碳捕集、利用与封存)技术制氢,进一步降低碳排放。远期,大规模推动可再生能源制氢,推动制氢成本持续降低,形成清洁化、低碳化、低成本的多元制氢体系。
(二)稳步构建储运体系
坚持安全可控,发挥我省碳纤维、特殊钢等新材料优势,积极推动工艺创新,提升高压气态储运商业化水平,加快降低储运成本。推动甲醇、液氨储运产业化应用。依托燃气龙头企业,探索纯氢管道、掺氢天然气管道等灵活运输方式的应用实践。探索固态储运、分布式氨-氢储能、有机液体储运等储运方式应用。逐步构建高密度、轻量化、低成本、多元化的氢能储运体系。
(三)统筹规划加氢网络
按照产业发展需求,合理规划、有序推进加氢网络建设。坚持安全为先,节约集约利用土地资源,鼓励企业开展深度合作,依法依规利用现有加油、加气和充电站基础建设油气氢电综合一体站。探索加氢站智能化、高效率运营模式,增强供需协同性、灵活性。
五、推动氢能商业化示范应用
充分发挥山西省氢源富集、应用场景丰富和整车制造优势,科学规划布局,有序推进氢能在交通、储能、工业等领域规模化应用,加快形成符合山西特色、多能互补的氢能产业商业化路径。
(一)有序推进交通领域示范应用
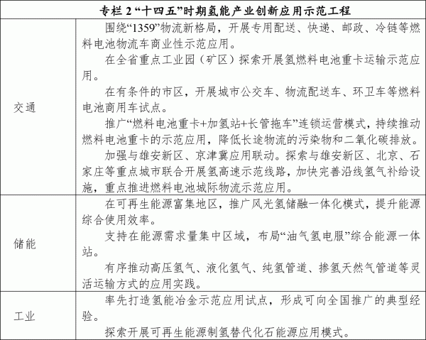
围绕太原国家物流枢纽,开展燃料电池物流车商业性示范应用。在运营强度大、行驶线路固定的工业园区(矿区),开展氢燃料电池重卡短倒运输示范应用。在太原市、大同市、忻州市、吕梁市等地,谋划开展城市公交车、物流配送车、环卫车等燃料电池商用车试点。在吕梁、阳泉、长治等重卡物流聚集地区打造“燃料电池重卡+加氢站+长管拖车”连锁运营的方式,通过氢燃料电池重卡投放规模和行驶范围,合理布局加氢站点和长管拖车运氢路径。推动建立“制—储—运—加—用”一体化供应链。持续开展“柴改氢”,有效降低我省大气污染物和碳排放。

(二)积极开展储能领域示范应用
鼓励大同、朔州、忻州、吕梁等风光资源丰富地区,通过风电、光伏电解水制氢开展新型储能和调峰示范,发挥氢能调节周期长、储能容量大的优势,探索开展“风光发电+氢储能”一体化应用新模式,鼓励非常规天然气资源丰富地区开展“制氢+储能”的技术探索。探索氢储能与波动性可再生能源发电协同运行的商业化运营模式,逐步形成抽水蓄能、电化学储能、氢储能等相互融合的电力系统储能体系。探索氢能跨能源网络协同优化潜力,促进电能、热能、燃料等异质能源之间的互联互通。
(三)稳妥推进工业领域替代应用
探索推广开展以氢作为还原剂的氢冶金技术规模化应用,率先打造氢能冶金示范应用试点,破解冶金行业脱碳难题。扩大工业领域氢能替代化石能源应用规模,积极引导合成氨、合成甲醇等行业由高碳工艺向低碳工艺转变,促进高耗能行业绿色低碳发展。

六、协同创新打造高端装备制造集群
加快推动制、储、运、加等相关装备产业发展,着力提升燃料电池装备水平,积极推动燃料电池汽车等装备产业发展,贯通上下游产业链条,形成制造业核心竞争力,抢占发展制高点。
(一)重点开发制、储、运、加成套装备
开发工业副产氢纯化装置。开展低成本、安全可靠碳捕集、利用与封存(CCUS)等关键技术研发和推广。重点发展电解水制氢装置。推动先进适用储氢材料产业化,开展70MPa加氢站用加压加注设备制备。开发氢气运输管道的相关装备。引进国内外加氢站建设和运营优势单位,进行加氢站关键装备和部件开发和控制工艺应用。
(二)重点发展燃料电池系统
实施链长制,依托链主企业,坚持引进国内外先进技术和自主研发技术并举,布局建设燃料电池及动力系统规模化生产基地。开展膜电极研发应用及产业化。开展控制和集成系统研发。
(三)做优做强燃料电池整车
近期,发挥我省骨干企业优势,支持运城重点发展燃料电池重型卡车,长治重点发展燃料电池物流车、环卫专用车,晋中重点发展燃料电池公交车,逐步实现批量生产能力。中期,围绕耐久性、安全性、可靠性、经济性要求,优化燃料电池电堆、发动机及动力总成集成与控制技术,全面提升整车设计、制造水平。远期,逐步推动乘用车开发应用,建设国际领先的燃料电池汽车规模化生产基地。
七、完善氢能发展政策和制度保障体系
加快构建“1+N”政策和制度保障体系,坚持以规划为引领,聚焦氢能产业发展的关键环节和重大问题,建立健全氢能标准体系,加强基础设施建设运营审批、财税支持等方面制度供给,有效发挥政策引导规范作用。
(一)健全氢能产业标准体系
充分发挥标准规范对行业发展的引领作用,围绕氢能制、储、输、用,积极实施有关国家、行业标准,支持龙头企业积极主导或参与国际、国家及行业标准的研制工作,支持有条件的社会团体制定发布相关团体标准。对在工作实践中取得实际效益的标准项目,根据有关规定给予经费补助,不断健全和完善氢能产业标准体系,为氢能产业全方位高质量发展提供标准支撑。加快建设氢能产品检验检测、计量测试、认证服务等公共服务平台,积极开展相关服务。
(二)建立健全氢能政策体系
坚持需求导向,统筹布局建设加氢站,在兼顾化工项目入园入区政策及环境风险防控要求的基础上,着力破除制约产业发展的制度性障碍和政策性瓶颈。完善氢能基础设施建设运营有关规定,注重在建设要求、审批流程和监管方式等方面强化管理,提升安全运营水平。支持依法依规利用现有加油加气站的场地设施改扩建加氢站。探索站内制氢、储氢和加氢一体化的加氢站等新模式。
(三)强化财政金融支持
积极争取纳入国家燃料电池汽车示范城市群。围绕产业链关键环节,制定政府性资金引导支持政策,加快科技成果转化进程。加强金融支持,鼓励金融机构按照风险可控、商业可持续性原则提供针对性、专业化和差异性金融服务,支持氢能相关产业发展。探索设立氢能产业基金,推进氢能基础设施不动产投资信托基金试点等市场化融资新路径,广泛吸引社会资本参与氢能产业重大项目建设。加强产业投资管理,鼓励创投资金在氢能产业中投资发展。
(四)加强全链条安全监管
加强氢能安全管理制度研究,建立健全氢能全产业安全规范,落实企业安全生产主体责任和部门安全监管责任,落实地方政府氢能产业发展属地管理责任,提高安全管理能力水平。积极利用互联网、大数据、人工智能等先进技术手段,及时预警氢能生产储运装置、场所和应用终端的泄漏、疲劳、爆燃等风险状态,有效提升事故预防能力。加强应急能力建设,研究制定切实有效的应急预案,提高氢能突发事件的处置能力。
八、组织实施
(一)加强组织领导
建立氢能产业发展厅际协调机制,统筹推动全省氢能产业发展,协调解决氢能产业发展重大问题,负责规划实施、项目推进、政策制定、试点示范等工作。进一步完善我省氢能产业联盟,吸收省内外高等院校、科研机构、重点企业、金融机构,发挥优势嫁接、成果催化等桥梁纽带作用,强力推进氢能产业创新、布局、市场、管理、人才等方面的协同发展。
(二)培育龙头企业
加快培育有全国影响力的氢能产业链主企业10家以上。积极引入国内外燃料电池产业链企业总部机构或研发中心入驻我省。支持企业通过开展兼并收购等活动,重组整合上下游产业链企业。支持燃料电池汽车制造龙头企业,发挥整车牵引作用,带动燃料电池系统及配套产业链企业成长。
(三)加大重大项目建设
围绕我省氢能产业重点主攻方向,持续加强项目谋划储备,分级建立重大项目储备库,编制重大项目建设三年滚动投资计划,加快推进项目报建审批和前期准备工作,形成谋划一批、储备一批、招引一批、建设一批、竣工一批的良性循环。将氢能产业典型示范项目纳入省级重点工程,进一步破除重大项目建设面临的制度瓶颈,按照“项目跟着规划走,要素跟着项目走”的原则,加大人才、资金、土地等要素保障力度,确保重大项目尽快建成运行,发挥效应。
(四)强化智力支撑
坚持人才是第一资源理念,遴选国内外氢能领域一流专家组建智库,以政府购买服务等方式与智库开展合作,研究提出我省氢能产业发展的战略性、前瞻性、针对性的举措。支持高等院校、科研院所、职业院校(含技工院校)和培训机构等各层次教育、培训机构,加快推进氢能相关学科专业建设,壮大氢能创新研发人才群体。完善氢能领域高层次、高技能人才引进绿色通道,建立以企业为主体、市场为导向、产学研用相结合的技术创新体系和跨产业协同平台。
(五)做好规划督导评估
加强对规划实施的跟踪分析、督促指导,总结推广先进经验,适时组织开展成效评估工作,及时研究解决规划实施中出现的新情况、新问题。规划实施中期,根据技术进步、资源状况和发展需要,结合规划成效评估工作,进一步优化后续任务工作方案。
版权与免责声明:
(1) 凡本网注明"来源:颗粒在线"的所有作品,版权均属于颗粒在线,未经本网授权不得转载、摘编或利用其它方式使用上述作品。已获本网授权的作品,应在授权范围内使用,并注明"来源:颗粒在线"。违反上述声明者,本网将追究相关法律责任。
(2)本网凡注明"来源:xxx(非颗粒在线)"的作品,均转载自其它媒体,转载目的在于传递更多信息,并不代表本网赞同其观点和对其真实性负责,且不承担此类作品侵权行为的直接责任及连带责任。其他媒体、网站或个人从本网下载使用,必须保留本网注明的"稿件来源",并自负版权等法律责任。
(3)如涉及作品内容、版权等问题,请在作品发表之日起一周内与本网联系,否则视为放弃相关权利。