2460
2022-09-28
颗粒在线讯:近日,中国科学院深圳先进技术研究院生物医学与健康工程研究所生物医学光学与分子影像研究中心研究员储军课题组在《自然-通讯》(Nature Communications)上,发表了题为A high-performance genetically encoded fluorescent indicator for in vivo cAMP imaging的研究论文,报道了高性能基因编码的环磷酸腺苷(cAMP)荧光探针及其应用。
cAMP是细胞内关键第二信使,可整合来自多种G蛋白偶联受体(GPCR)的信号,在学习与记忆、药物成瘾、运动控制、免疫、肿瘤、代谢等过程中发挥重要作用。活细胞和活体水平的cAMP分子浓度变化的高时空分辨率荧光成像是解析cAMP信号通路及其生物学功能的重要基础。因此,开发高灵敏的cAMP荧光探针成为研究复杂生物过程的关键。与非基因编码探针(染料和材料类)相比,基因编码探针具有低毒性、低背景、可遗传、可定位特定细胞亚结构或特定细胞等优点,在生命科学基础研究中具有优势。然而,现有的50多个基因编码的cAMP荧光探针或灵敏度低(荧光变化最大只有1.5倍),或荧光亮度较暗,较难监测活体中微弱的内源性cAMP变化,限制了生理和病理状态下cAMP分子调控机理和功能的研究。
为了开发适用于活体检测的高灵敏度探针,研究人员将环化重排绿色荧光蛋白(cpGFP)插入细菌MlotiK1通道的cAMP结合结构域(mlCNBD)中。经过插入位点筛选、连接肽优化、荧光蛋白及感应模块优化,研究得到了具有高亮度、高灵敏度、合适亲和力和快响应速度等特征的高性能基因编码cAMP绿色荧光探针(G-Flamp1)。晶体结构显示G-Flamp1探针的连接肽具有独一无二的结构:其中一个连接肽是一个非常刚性的 β-strand 结构,这在其他晶体结构已知的环化重排荧光蛋白探针中是不存在的,为开发其他高性能探针提供了新思路和新方法。
在体外实验中,结合/未结合cAMP的G-Flamp1有不同发色团环境。G-Flamp1在450 nm(单光子)或者900-920 nm(双光子)激发下,动态范围达最大,即ΔF/F0约为13。G-Flamp1与cAMP亲和力适中,其解离常数Kd值为2.17 μM。G-Flamp1可在亚秒时间分辨率上检测cAMP动态变化。在培养细胞中,该探针均匀分布在细胞质和细胞核中,本底荧光亮度介于同类探针cAMPr和Flamindo2之间。G-Flamp1探针在活细胞中的动态范围达到了12倍,是目前少数几个动态范围在10倍以上的荧光蛋白探针之一。同时,该探针具有良好的特异性和可逆性(图1)。
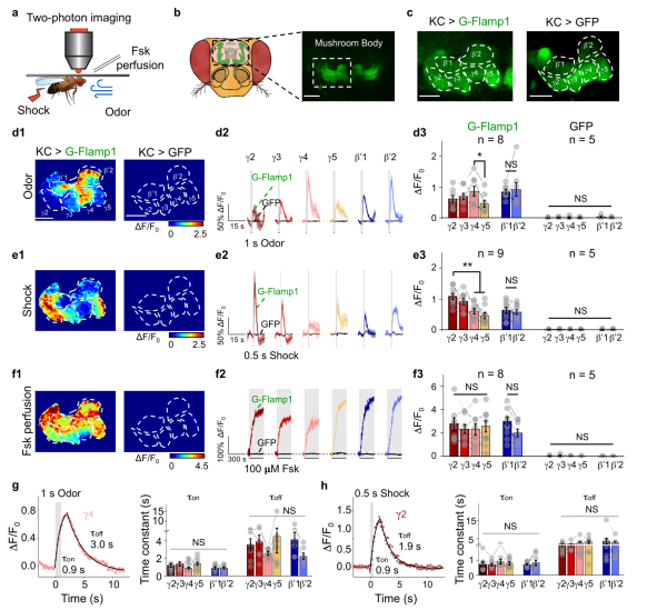
研究人员将G-Flamp1探针应用在果蝇这一模式生物中。果蝇脑部蘑菇体(mushroom body)的Kenyon细胞中cAMP信号通路在气味相关的记忆中发挥关键作用。研究首先获取了Kenyon细胞中表达G-Flamp1探针的转基因果蝇,而后利用双光子成像发现,果蝇受到气味或电击刺激时,蘑菇体不同子区域呈现不一样的cAMP信号时空变化(图2),暗示不同子区域可能在联想性学习中起着相对独立的作用。
为验证G-Flamp1探针在活体动物中检测cAMP 动态变化的实用性,研究人员利用腺相关病毒在小鼠运动皮层中共表达绿色G-Flamp1探针和红色jRGECO1a钙探针。活体双光子成像揭示了跑步运动中细胞特异性的cAMP信号,并与钙信号无明显相关性(图3)。这反映了小鼠运动时大脑皮层M1神经元反应的异质性。
研究人员在小鼠大脑深部的伏隔核(NAc)脑区中表达G-Flamp1探针,并利用光纤记录听觉巴甫洛夫条件反射任务中该脑区cAMP信号的变化。结果表明随着训练的熟练,小鼠得到奖赏时cAMP信号幅度在降低,而听到相应声频信号时cAMP信号幅度在升高(图4);该特性与多巴胺信号类似,暗示多巴胺释放引起了cAMP信号。综上,G-Flamp1探针的高信噪比和高时间分辨率能够高灵敏检测到活体小鼠中内源性cAMP信号的动态变化。
该研究开发了一种适用于活体检测的cAMP荧光探针,并初步揭示了果蝇和小鼠等模式生物在特定行为过程中特定神经元的cAMP信号变化的规律,为进一步阐释cAMP信号的调控和功能奠定了基础。结合高内涵药物筛选平台,该探针将尝试应用于针对GPCR受体的药物筛选,以期发现更多的具有临床价值的GPCR药物。
研究工作得到国家重点研发计划、国家自然科学基金等项目的资助,并获得北京大学、中科院神经科学研究所、中山大学附属第五医院、美国堪萨斯州立大学、华中科技大学等的支持。

图1.G-Flamp1探针在体外和培养细胞内的表征

图2.不同刺激下果蝇Kenyon细胞中cAMP信号的变化

图3.运动过程中小鼠皮质神经元内cAMP信号的变化

图4.巴甫洛夫条件反射任务中小鼠NAc脑区cAMP信号的变化
上一篇: 美科研团队开发出新型低成本铝硫电池
版权与免责声明:
(1) 凡本网注明"来源:颗粒在线"的所有作品,版权均属于颗粒在线,未经本网授权不得转载、摘编或利用其它方式使用上述作品。已获本网授权的作品,应在授权范围内使用,并注明"来源:颗粒在线"。违反上述声明者,本网将追究相关法律责任。
(2)本网凡注明"来源:xxx(非颗粒在线)"的作品,均转载自其它媒体,转载目的在于传递更多信息,并不代表本网赞同其观点和对其真实性负责,且不承担此类作品侵权行为的直接责任及连带责任。其他媒体、网站或个人从本网下载使用,必须保留本网注明的"稿件来源",并自负版权等法律责任。
(3)如涉及作品内容、版权等问题,请在作品发表之日起一周内与本网联系,否则视为放弃相关权利。