5521
2022-12-12
颗粒在线讯:细菌感染的伤口愈合是一个复杂的慢性过程,对人体健康构成巨大威胁。温敏水凝胶可在低温或室温下保持液态,并在体温下转化为半固态凝胶,可完全适应具有不规则边缘的创面且不损坏创口表面,是一种很有吸引力的伤口敷料。但随着技术的发展,除了物理隔离和保湿功能外,迫切需要功能化如具备抗菌、止血、抗氧化、抗炎等性能的水凝胶敷料。聚多巴胺(PDA)是一种由多巴胺氧化聚合形成的聚合物,已广泛用于材料的表面改性,基于PDA的水凝胶具有防止细菌附着的特性以及良好的组织粘附性,使其在伤口愈合中具有巨大的应用前景。
近日,四川大学生物医学工程学院王刚教授和何斌教授团队合作报道了一种基于聚(ε-己内酯-乙交酯)-聚(乙二醇)-聚(ε-己内酯-乙交酯)(PCLGA-PEG-PCLGA)三嵌段共聚物经PDA改性的新型温敏性生物降解水凝胶创面敷料。该研究成果以“An antioxidant and antibacterial polydopamine-modified thermo-sensitive hydrogel dressing for Staphylococcus aureus-infected wound healing”发表于《Nanoscale》,四川大学生物医学工程学院博士生葛鹏金为该论文的第一作者。
【文章要点】
聚多巴胺改性共聚物的物理化学性质

图1. 聚多巴胺改性聚合物的物理化学性质研究
作者合成了含有不同聚多巴胺含量的共聚物,研究其成胶温度。聚合物PDA/P2-4显示出浓度依赖的凝胶温度,即30wt%的聚合物溶液可在34℃转变为半固态凝胶。虽然其成胶温度略低于体温,但更有利于实际使用,后续对该聚合物进行了进一步研究。流变学研究表明,PDA的改性使共聚物具有优异的自愈合性能。
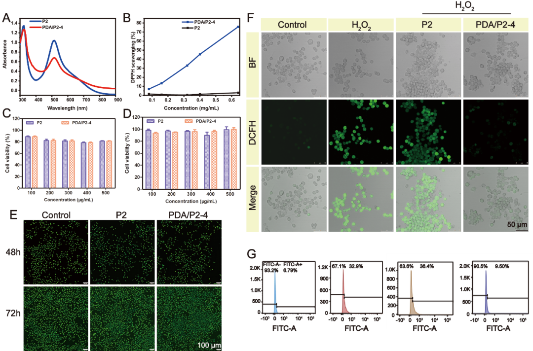
聚多巴胺改性共聚物的活性氧(ROS)清除能力及细胞相容性

图2. PDA/P2-4聚合物的DPPH清除水平、细胞水平的ROS清除能力的考察及细胞相容性研究
PDA涂层修饰是赋予材料ROS清除能力的简单有力方法。研究结果显示,PDA/P2-4具有浓度依赖性的DPPH清除能力。通过MTT法、AO/EB染色法表明,改性后的共聚物不仅生物相容性优异,也具有良好的细胞内ROS清楚能力。
体内金黄色葡萄球菌感染创面愈合研究

图4. 不同治疗组创面的免疫组化研究
作者以温敏性水凝胶为敷料,结合银纳米粒子研究其对伤口的抗菌及促愈合功能。以研究显示,经过15天的治疗后,PDA/P2-4@Ag治疗组的创面几乎闭合,愈合速度最快,其次是PDA/P2-4、P2组。免疫组化结果显示,PDA/P2-4@Ag通过抑制炎症反应,促进血管生成来加速创面愈合。
来源:高分子科学前沿
版权与免责声明:
(1) 凡本网注明"来源:颗粒在线"的所有作品,版权均属于颗粒在线,未经本网授权不得转载、摘编或利用其它方式使用上述作品。已获本网授权的作品,应在授权范围内使用,并注明"来源:颗粒在线"。违反上述声明者,本网将追究相关法律责任。
(2)本网凡注明"来源:xxx(非颗粒在线)"的作品,均转载自其它媒体,转载目的在于传递更多信息,并不代表本网赞同其观点和对其真实性负责,且不承担此类作品侵权行为的直接责任及连带责任。其他媒体、网站或个人从本网下载使用,必须保留本网注明的"稿件来源",并自负版权等法律责任。
(3)如涉及作品内容、版权等问题,请在作品发表之日起一周内与本网联系,否则视为放弃相关权利。