2903
2022-12-26
颗粒在线讯:近日,吉林省人民政府印发《吉林省新能源产业高质量发展战略规划(2022—2030年)》,其中提到:
氢能产业
深入实施“氢动吉林”行动,加快建设“中国北方氢谷”,构建国内领先的“制储运用研”氢能全产业链发展格局,抢占绿色氢能产业发展新赛道和制高点。到2025年,氢能产业产值力争达到百亿级规模。到2030年,氢能产业产值达到300亿元。

第一节 发展布局
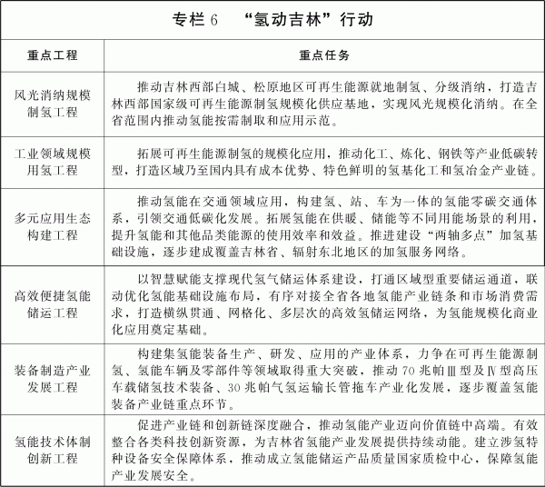
按照“一区、两轴、四基地”布局氢能产业,建设氢能产业发展新高地,推进各地因地制宜,实现差异化协同发展。

一区。打造全域国家级新能源与氢能产业融合示范区,联动西部白城和松原可再生资源丰富优势、中部长春装备和吉林场景优势、东部延边贸易和白山储能优势,以上游资源优势带动下游产业动能,构建完整氢能产业链,建设氢能技术创新策源地、氢燃料电池汽车产业集聚区和氢能与综合能源示范应用生态圈,带动全省氢能和新能源产业融合发展。
两轴。横向建设“白城—长春—延边”氢能走廊,在“白松长通至辽宁”“长吉珲”双通道沿线布局制氢、加氢基础设施,开展氢能源综合补给站示范项目。连接四平、白山、通化、辽源等地,建立完善全域立体氢能网络,带动各地氢能产业稳步发展;纵向建设“哈尔滨—长春—大连”氢能走廊,联合推进氢能装备生产制造和示范应用,布局加氢基础设施,形成空间贯通的东北三省氢能产业链和供应链。
四基地。围绕“制储运用研”关键环节、关键技术和关键装备,建设吉林西部国家级可再生能源制氢规模化供应基地、长春氢能装备研发制造应用基地、吉林中西部多元化绿色氢基化工示范基地、延边氢能贸易一体化示范基地。
第二节 技术攻关
组建吉林省氢能综合研究院和氢能产业联盟,引导企业和高校科研院所深化产学研合作,建设产学研一体化发展平台,加快集聚人才、技术、资金等创新要素,推动氢能跨学科、跨行业、跨部门协同创新、资源整合、示范应用,集中力量突破氢能制备及燃料电池领域材料、关键零部件、系统集成与管理等核心技术。布局燃料电池领域发动机、燃料电池电堆、氢能燃料内燃机技术平台,推动关键膜材料性能优化与批量制备、高性能气体传感器等安全管理器件攻关,形成规模化、自主化氢能动力及整车生产组装能力。支持中科院长春应化所质子交换膜电解水制氢技术、固体氧化物电解水制氢技术突破,开展稀土固态储氢技术攻关。协同省内国家级质检中心、产业计量测试中心和技术标准创新基地,创新推进氢能检测服务技术研究,推动开展全国质量基础设施一站式服务试点,构建具有业内一流水平的氢能与燃料电池产品检测服务体系。支持高校、科研院所加快建设重点实验室、前沿交叉研究平台,开展灵活高效新型电解水制氢技术研发。推动氢能及燃料电池领域创建一批国家重点实验室和技术创新中心等,推动国家级科研机构在吉林设立氢能及燃料电池分支机构。建设覆盖氢能全产业链智慧大数据服务平台,推动氢能科技项目成果落地实施。
第三节 装备制造
提升氢能研发应用和装备生产能力,打造氢能装备产业链基地,逐步形成上中下游配套产业体系。引进或培育3—4家具有自主知识产权的氢能装备制造企业、氢燃料电池系统及电堆生产企业,持续引进国内行业领先的电解槽制造企业,夯实省内大容量、低成本制氢装备生产基础,支持中韩(长春)国际合作示范区PEM电解制氢设备中试生产线、国电投长春氢能产研基地等项目建设。推进实现省内质子交换膜(PEM)电解槽自主化、规模化生产,补强PEM电解水制氢技术水平和设备生产能力。加强省内碳纤维产业联动和优势成果转化,推动70兆帕碳纤维Ⅲ型及Ⅳ型高压车载储氢装备研发制造和项目落位,吸引双极板、膜电极、质子交换膜、氢气循环泵、空气压缩机等原材料及零部件企业融入成套装备生产体系。引育高压气氢、液氢等储运装备企业,推进氢液化与储运系列生产线建设,推动70兆帕Ⅲ型及Ⅳ型高压车载储氢技术装备发展。
第四节 风光制氢
坚定新能源平价制氢攻坚方向,加快推进风光制氢和绿电电解水制氢技术迭代,推动氢能规模实现跨越式增长。到2025年,新能源制氢产能达到6—8万吨/年。到2030年,制氢产能达到30—40万吨/年。加快白城、松原等地区开展“风光氢储”一体化示范项目建设,推动可再生能源就地制氢、分级消纳,打造吉林西部国家级可再生能源制氢规模化供应基地。鼓励中东部用氢企业和西部供氢企业签订中长期交易协议,强化氢能市场化优化配置能力。在长春、松原、白城地区,建设一批分布式发电制加氢一体化示范项目,推动质子交换膜(PEM)、固体氧化物电解水耦合制氢、适应快速变载的高效电解槽制氢等技术研发和产业化,提高制氢转化效率和单台装置制氢规模。推动吉林、通化等重工业集聚的受电地区布局制氢项目,增强省内绿电跨市制氢能力,降低用氢成本,支撑本地化工、钢铁产业低碳转型需求。
第五节 氢能储运
以高压气态储运为主、多种储运方式并存,构建以吉林西部为核心的安全、多元、低成本储运网络,加快贯通“白城—长春—延边”氢能走廊,促进西部绿氢生产基地和中部规模化用氢需求有效衔接。探索固态储氢、有机液态储氢、低温液氢储运等技术示范,推进以绿氨为载体的氢气储运技术示范运行。发挥高压气氢储运灵活、适合短距离运输优势,在白城、长春等先发重点区域,扩大30兆帕高压气氢储运车队,提高氢气输送半径和效率,做好氢源与终端需求衔接。依托现有铁路网络,打造横向贯通的液氨运输通道,形成立体化液氢、液氨输运模式。依托逐渐覆盖全域的氢源点,扩大高压气氢储运车队规模,形成省内网格化储运体系,满足各地区氢能利用经济性和灵活性需求。
第六节 示范应用
结合我省产业结构、产能布局、物流体系、基础设施和能源消费特点,完善加氢服务网络,推动氢能先进技术、关键设备、服务产品示范应用,开拓涵盖交通运营、氢基化工、基础设施、能源和装备等重点领域的多元应用场景。
推动交通领域氢能示范应用。重点开展氢燃料电池公交车、物流车、重卡、专用车、无人机等应用示范,逐步拓展至乘用车、工程机械、农用机械等领域,引领交通领域低碳化发展。推动氢燃料电池在城际、省际客运货运等场景应用。超前研发并投放一批氢燃料电池市内轨道交通车辆,在长春市探索发展氢燃料电池有轨电车。加快推动首辆搭载氢内燃机乘用车下线运行,在政府公务用车、企业用车、出租车、网约车和私家车等领域,推进氢燃料电池汽车替代。在化工园区、氢能示范区投放氢燃料电池通勤车。在旅游景区、度假区等,投放氢燃料电池旅游观光车。到2025年,氢燃料电池车辆运营规模达到500辆。
助推化工领域绿色低碳转型。开展可再生能源制氢合成氨示范,加快大安风光制绿氢合成氨一体化示范项目建设。对吉林市、松原市等地甲醇、合成氨、炼化等现有产能开展可再生能源制氢替代,实现化工产业深度脱碳。推动白城、松原、延边州等地医药制剂、食品加工等涉氢精细化工产业落地。支持发展风电及光伏制氢,耦合尾气碳捕集工艺,建设二氧化碳耦合可再生资源制氢合成绿色甲醇、耦合绿色合成氨制尿素示范工程,打造“风光氢氨醇”绿色循环产业园,试点建设“绿色吉化”项目,到2025年,建成改造绿色合成氨、绿色甲醇、绿色炼化产能达25-35万吨/年,工业用氢需求达6万吨。
推动能源领域氢能示范应用。试点示范氢燃料电池供电供热,推广氢燃料电池在固定式发电方面的试点应用,实现氢电高效协同。加快推进氢燃料电池备用电源在数据中心、通信等领域示范应用,鼓励优先采购氢燃料电池作为通信基站备用电源。扩大氢燃料化应用,推动省内新建燃气轮机掺氢(氨)示范运行,探索省内煤电机组掺氨改造。发挥氢能调节周期长、储能容量大的优势,开展氢储能在电力储能调峰领域应用,在西部风光基地配套布局一批氢储能电站,形成“风光发电+氢储能调峰”的协同运行模式。与东部地区抽水蓄能匹配,探索培育“风光发电+氢储能+抽水蓄能+电化学储能”等多种储能技术相互融合的电力系统储能体系,实现氢能多元化赋能可再生能源消纳。开展氢(氨)储能试点示范,构建“新能源电力—电解制氢—合成氨”的“零碳”制储用氢循环路线。开展氢能清洁供暖示范项目工程,探索在可再生能源制氢基地附近试点示范天然气掺氢供气、氢电耦合锅炉供暖、氢燃料电池热电联供等。
适度超前布局加氢服务网络。合理规划加氢站空间布局与建设时序,完善加氢基础设施和服务网络。优先在长春、白城、延边等地区建设一批示范加氢站,提升重要交通节点加氢服务能力。加速推动中韩(长春)国际合作示范区、白城可再生能源制氢加氢一体化示范等项目落地,形成制加一体站可复制可推广模式。鼓励利用现有加油、加气站改扩建加氢设施。依托旅游、物流等场景,持续完善东部、南部城市加氢站布局,加速加氢网络覆盖。沿横纵“两轴”推动形成加氢网络,满足省际和城际间物流、客运、私家车出行加氢需求。在示范区域适度超前布局制氢加氢一体站、加油加气加氢合建站等基础设施。连接辽宁省和黑龙江省向南、北两个方向,沿高速布局加氢站项目,加强区域间氢能合作。到2025年,全省建成加氢站10座,到2030年,建成加氢站70座。

来源:吉林省人民政府
上一篇: 福建:力争到2025年锂电全产业链产值超过6000亿
下一篇: 安阳市重点发展生物质能产业装备制造
版权与免责声明:
(1) 凡本网注明"来源:颗粒在线"的所有作品,版权均属于颗粒在线,未经本网授权不得转载、摘编或利用其它方式使用上述作品。已获本网授权的作品,应在授权范围内使用,并注明"来源:颗粒在线"。违反上述声明者,本网将追究相关法律责任。
(2)本网凡注明"来源:xxx(非颗粒在线)"的作品,均转载自其它媒体,转载目的在于传递更多信息,并不代表本网赞同其观点和对其真实性负责,且不承担此类作品侵权行为的直接责任及连带责任。其他媒体、网站或个人从本网下载使用,必须保留本网注明的"稿件来源",并自负版权等法律责任。
(3)如涉及作品内容、版权等问题,请在作品发表之日起一周内与本网联系,否则视为放弃相关权利。