2762
2023-02-01
颗粒在线讯:近日,江西省发改委、江西省能源局印发《江西省氢能产业发展中长期规划(2023-2035年)》:统筹各地氢能产业发展的综合条件和已有基础,着力建设以“九江-南昌-吉安-赣州”为轴线的“赣鄱氢经济走廊”,贯通链接内部、融入周边的氢经济主动脉,北面融入长江经济带,南面对接粤港澳大湾区,带动东西两翼各地结合自身优势积极发展氢能相关产业。
以下为原文
江西省发展改革委 江西省能源局关于印发江西省氢能产业发展中长期规划(2023-2035年)的通知
各设区市发展改革委,赣江新区经发局,各有关单位:
为推动我省氢能产业健康有序可持续发展,促进实现能源结构调整和碳达峰、碳中和工作目标,我们编制了《江西省氢能产业发展中长期规划(2023-2035年)》。现印发给你们,请遵照执行。
江西省发展改革委
江西省能源局
2023年1月19日
江西省氢能产业发展中长期规划(2023-2035年)
前 言
氢能是一种来源丰富、清洁低碳、灵活高效、应用广泛的二次能源,可以与电能、热能等异质能源品种系统融合、互联互补,是清洁能源体系的重要组成部分,是用能终端实现绿色低碳转型的重要载体。氢能产业是战略性新兴产业和未来产业发展的重要方向。
江西正处于在加快革命老区高质量发展上作示范、在推动中部地区崛起上勇争先的关键跨越期。加快氢能产业高质量发展,并以氢能为支撑规模化发展可再生能源和构建新型电力系统,推动产业再电气化和终端用能清洁化,是我省实现能源结构低碳转型和重型产业深度减碳的重要路径。在我省奋力实现碳达峰碳中和目标和全面建设“六个江西”的新征程中,氢能产业具有广阔的发展前景和重要的战略意义。
本规划根据国家《能源技术革命创新行动计划(2016-2030)》《氢能产业发展中长期规划(2021-2035年)》和《江西省国民经济和社会发展第十四个五年规划和二〇三五年远景目标纲要》等文件编制。规划期限为2023-2035年,是我省今后一个时期氢能发展的指导性文件。
一、发展现状与形势
(一)国际、国内现状
当前世界正经历百年未有之大变局,面对全球气候风险、环境危机和能源安全问题,新一轮科技革命和产业变革正在加速进行,碳达峰碳中和正逐渐成为国际社会共识与一致行动。在全球能源清洁低碳转型发展的大势下,氢能开发利用关键技术不断取得重大突破,展现出广阔的发展前景,受到了多个国家和地区的广泛关注。
从国际来看,全球氢能制取、储运和燃料电池等核心技术研发和关键材料制造日渐成熟,产业链逐渐完善,市场规模迅速扩大,氢能基础设施建设明显提速,终端应用成本呈现持续下降趋势,部分区域规模化推广条件基本具备。美国、日本、韩国、欧盟等主要发达国家和地区均将氢能纳入未来能源发展战略,持续加大技术研发与产业化扶持力度,推动氢能清洁、经济、可靠发展和多元化、规模化应用,逐步扩大氢能在终端能源体系中的比重。
从国内来看,我国氢能发展已积累了一定的基础,初步掌握了全产业链主要技术和生产工艺,氢能产量居世界首位,可再生能源制氢基础条件领先,部分重点经济圈已出现氢能产业的区域化集聚,以氢燃料电池汽车应用为重点的氢能示范应用已在部分区域实现。近年来,国家高度重视引导氢能产业健康有序发展,氢能在构建清洁低碳、安全高效能源体系中的战略定位更加清晰,在实现碳达峰碳中和目标的进程中将发挥重要的作用。
(二)发展基础
从省内来看,我省氢能产业发展已初步涵盖制、储、输、用各个环节,并在相关技术研发和装备、材料制造等领域启动布局,为氢能产业发展打下了一定的基础。
一是氢气制备和应用初具规模。制氢方面,据初步统计,我省从事氢能制备的企业已有十余家,主要集中在九江、赣州等区域,氢气年产量约30万吨。其中,九江两个制氢项目分别年产氢18.1万吨和7.5万吨,为目前省内规模最大的制氢项目;其他年产氢1000吨以上的项目主要为氯碱工业副产氢和甲醇重整制氢,成本相对较低,具备进一步扩大规模的潜力。氢能服务方面,部分企业拥有氢气制备、提纯和管束车运输能力,已成熟运营市场化氢气供应服务。氢能应用方面,当前主要集中在石化、化工、有色领域,此外在医药、电子等领域也有一定规模的应用,氢能应用领域与我省传统优势产业的契合度较高,应用前景较好。基础设施方面,九江市已建成全省第一座日加氢500公斤的油电氢混合站,积极推进氢能船舶研制和应用,为氢能在水陆交通领域示范应用的启动提供了先决条件。
二是氢能相关科技创新势头积极。省内重点高校和氢能产业骨干企业充分发挥创新主体作用,搭建了一批氢能科技创新和产品研发平台,在储氢合金材料研制、燃料电池电堆与材料制备、工业固废提取制氢剂等领域取得了积极进展。省内相关研究机构建立了稀土储氢合金研发试验线和镍氢电池研发试验线,完善了储氢合金及镍氢电池性能的测试平台,提升了我省在储氢材料领域的技术研发水平,提高了性能测试能力,加快了储氢合金粉新产品的产业化发展。南昌大学共青城光氢储技术研究院研发的工业固废提取制氢剂项目,能够以相对较低的成本从工业固废中提取制氢剂。部分企业在多种类型氢燃料电池电源系统的研发上取得了积极成果,已具备年产1000件以上相关产品的生产能力,并正在着力攻关具有更高水平的产品研发。重点高校和骨干企业的创新实践,为我省氢能产业聚集专业人才、探索产学研结合创新模式提供了有利条件。
(三)面临形势
从全国氢能产业政策导向来看,氢能产业正处于加速发展的重要机遇期,但也需认识到氢能作为新兴产业还面临许多有待解决的问题,尤其是不同区域氢能发展的实际条件差别较大,面临的问题也各不相同。总体来看,我省氢能产业还处于初期探索阶段,产业发展面临以下突出的问题。
一是能源资源禀赋不足。化石燃料制氢和电解水制氢是规模化制氢的重要方式。我省煤炭和常规油气资源匮乏,且地处国内能源流末端,运距较远导致煤价、电价、气价偏高,风电、光伏资源处于国家最弱、较弱地区,支撑氢能产业规模化发展的能源资源禀赋较为薄弱。在清洁电力进一步成为电量增量主体前,我省氢能发展将面临着巨大的能源消耗压力和成本劣势。
二是产业发展基础薄弱。我省氢能制、储、输、用各环节统筹不足、布局分散,产业协调发展基础薄弱,现有为数不多的氢能相关企业以“自给自足”为主,上游制氢环节主要为化石燃料制氢,且和下游氢能应用重点领域联系不够紧密,缺乏集群协作效应。氢能基础设施建设和配套服务能力较为滞后,制约了一部分氢能应用的发展。
三是核心能力严重匮乏。我省在氢能产业相关领域的科研成果较少,技术研发领军人才及专业化团队紧缺,省内高校在氢能相关专业方面还没有一流专业,本土尚无相关龙头企业和有重要影响力的科研机构,核心技术、关键材料、重要装备制造水平与国内先进水平还有较大差距,氢能产业发展的核心能力严重匮乏。
四是制度体系尚未成形。我省氢能相关基础设施审批和运营管理缺乏总体政策设计和引导,行业安全规程、标准体系等发展滞后,示范项目数量和已探索领域较为局限,产业发展形态和发展路径尚需进一步探索。此外,各级政府、企业及公众对氢能产业发展的态度总体积极,但在氢能发展难点和安全方面的认知还存在不足。
综上,我省氢能产业率先全面发展的基础缺乏,与国内先进省份和地区相比处于相对劣势,在一定时期内仍将处于整体跟进的状态,需要充分结合省内资源、产业和应用需求实际情况,在整体跟进国内先进省份和地区过程中找准产业链比较优势环节,实现局部突破发展。
二、总体要求
(一)指导思想
以习近平新时代中国特色社会主义思想为指导,全面贯彻落实党的二十大精神,立足新发展阶段,完整、准确、全面贯彻新发展理念,构建新发展格局,紧扣实现碳达峰碳中和目标,贯彻“四个革命、一个合作”能源安全新战略,聚焦“作示范、勇争先”的目标要求,积极融入国内统一大市场,结合省情实际推动氢能产业有力有序发展,以应用示范支撑技术创新,以规划布局引导产业聚集,以完善政策保障安全质量,稳步提高我省氢能消费量,推动氢能成为我省安全高效、清洁低碳能源体系和新兴产业的重要组成部分。
(二)基本原则
1.整体跟进,局部突破。充分借鉴国内外先进经验,发挥比较优势,坚持统筹布局、以点带面,逐步构建区域集聚、上下游协同的氢能产业体系,夯实产业发展基础,结合实际找准突破方向和环节,避免盲目追求全产业链发展和低水平重复建设等问题。
2.政府引导,开放发展。遵循氢能作为新兴产业的发展规律,在发挥市场在资源配置中决定性作用的基础上,加强规划引导和政策激励。加强氢能产业合作,吸引行业龙头、科技新锐落户,带动产业规模快速增长。找准区位定位,积极融入周边区域氢能产业大市场。
3.创新驱动,示范引领。坚持在引进消化吸收已有成熟技术的同时加强有差别的自主创新,支持高校、重点企业和科研机构加强人才引进和技术研发,突出氢能清洁化、低碳化发展导向,推动科研成果转化落地,加快氢能多元化示范应用,促进氢能产业有序迈向规模化、市场化发展。
4.安全为先,稳慎应用。牢牢把握氢能安全生命线,合理把握产业发展节奏,因地制宜拓展氢能应用场景,稳妥有序推进氢能基础设施建设,加强氢能制、储、输、用全过程安全标准和规范体系建设,稳慎推动氢能在电力、交通、工业等领域的应用。
(三)发展目标
当前到2025年,全省氢能产业制度政策环境逐步完善。氢能产业发展基础日益夯实,产业发展跟进战略取得积极成效。氢能技术研发领军人才及专业化团队加快积聚,产业创新能力逐步提高。可再生能源制氢量达到1000吨/年,成为新增氢能消费和新增可再生能源消纳的重要组成部分。氢能应用试点、示范项目有序多元化增加,全省燃料电池车辆保有量约500辆,投运一批氢动力船舶,累计建成加氢站10座。氢能在钢铁、有色、合成氨等工业领域示范项目扎实开展。燃料电池发动机产能进一步扩大,燃料电池应用场景进一步丰富。全省氢能产业总产值规模突破300亿元。
2026年到2030年,基本掌握氢能产业核心技术和关键设备制造工艺,产业链基本完备,区域集聚、上下游协同的产业体系逐步成形。产业发展主要特征与国内先进水平差距快速缩小,部分领域比较优势初步显现,多种清洁制氢路线齐头并进发展,电-氢及氢-电系统综合能效显著提高,燃料电池分布式发电、氢储能、氢冶炼、绿氨等示范应用广泛开展,氢能在交通、工业等领域再电气化和深度减碳进程中发挥重要作用,有力支撑碳达峰目标实现。
2031年到2035年,氢能产业发展安全形势稳定,氢能产业规模、质量效益、创新能力进一步提升,产业局部取得重大突破并形成国内领先优势,氢能与电力、交通、工业等多领域广泛实现较高水平融合,可再生能源制氢基本实现市场化,成为全省能源和产业脱碳的重要保障,在能源和产业绿色低碳转型发展中起到有力的支撑作用。
三、产业布局
(一)空间布局
结合省内能源、交通、经济等资源和基础设施布局,统筹各地氢能产业发展的综合条件和已有基础,着力建设以“九江-南昌-吉安-赣州”为轴线的“赣鄱氢经济走廊”,贯通链接内部、融入周边的氢经济主动脉,北面融入长江经济带,南面对接粤港澳大湾区,带动东西两翼各地结合自身优势积极发展氢能相关产业,形成全省氢能产业大局协调、分区集聚、多元共生的发展格局和产业生态体系,打造“氢清江西”绿色发展新动能。

“赣鄱氢经济走廊”产业功能定位布局图
1.北部片区。
积极支持九江发展以氢动力船舶为特色的沿江沿湖氢能产业,在产业引领政策方面先行先试,建设“长江经济带氢能产业发展峰会”交流平台,探索氢能在石化、有色冶金等方面应用,发展氢能产业储运用环节高端装备制造,打造江西省氢经济开放先行区。
充分发挥南昌作为省会城市的经济、技术和人才资源优势,打造全省氢能产业科技研发中心,集中力量推进产业技术跟进和突破能力。
在南昌开展城市氢燃料电池公共交通示范,以及“南昌-九江”开展城际氢动力物流重卡示范。依托南昌已有汽车产业优势,积极推进氢燃料电池整车研发和生产。加快氢能在交通领域示范,引领建设氢燃料电池汽车环鄱阳湖示范城市群。加强航空领域氢燃料动力应用研究和应用示范。
2.南部片区。
积极支持赣州对接周边氢能发展先进省份和地区,进一步壮大氢能贸易和氢气储运服务市场,探索氢能产业市场机制,建设全省氢能市场化运行的“桥头堡”。
积极支持吉安加大氢能产业招商引资力度,加快落地制氢、储氢装备和燃料电池及关键部件、材料等氢能装备制造产业,打造氢能装备制造高地,为全省氢能基础设施建设筑牢基础。
依托赣州、吉安丰富的可再生能源资源,加强可再生能源制氢和氢能在电力领域的示范应用,探索以氢能支撑可再生能源发电大规模、高比例发展,提升氢能在能源体系中的作用。结合国家和省级天然气管网规划布局,稳妥探索管道输氢和天然气掺氢试点示范。
3.东西两翼片区。
支持鹰潭、萍乡、景德镇、宜春等结合有色产业、铜产业集群发展规划和钢铁产业、陶瓷生产绿色转型、锂电产业融合等,探索氢能规模化应用,推进氢冶炼技术。
支持其他地区结合本地优势资源,加强氢能与本地特色产业融合发展,因地制宜推进氢能在电力、交通、工业等领域的应用,共同融入全省氢能发展总体格局。
(二)突破方向
结合省情实际,我省氢能产业一方面在制、储、输、用环节实施整体跟进,以逐步扩大氢能供给、提升储运便利性、降低用氢成本、保障用氢安全。另一方面,结合省内能源资源禀赋、产业结构和区位条件,从具有比较优势的领域入手实施局部突破。
一是依托稀土等矿产资源优势,大力发展储氢新材料产业,实现重点细分领域突破。稀土储氢材料是氢能利用的重要功能材料和储氢载体,具有广阔的发展和应用前景。稀土矿产是我省的优势资源,也是发展稀土储氢新材料的重要基础。充分利用省内丰富的稀土矿产资源,以及省内有关企业、高校、研究机构在稀土新材料方面领先的技术创新和产业化实力,在固态储氢领域加速布局,提高稀土新材料原始创新能力和高端应用水平,进而发展基于新型稀土储氢材料的高能量密度、快动态响应固态储氢装备产业。力争用10-15年时间,将我省稀土储氢新材料技术及产业打造成为具有国内领先地位的细分领域。
二是把握好重要区域发展战略机遇,积极壮大氢能一般装备制造业,实现氢能产业规模突破。目前,国内已经形成了以燃料电池车辆为主要和驱动的四大产业集群,包括京津冀、华东(山东、上海、浙江、安徽、福建)、华南(佛山 - 云浮)、华中(武汉)。我省东面、北面、南面与氢能高地毗邻,在全面参与长江经济带建设和对接粤港澳大湾区等国家重大区域发展战略中,发挥区位优势和基础工业能力优势,积极承接沿海省份氢能产业一般装备制造产能扩张,扩展氢能产业发展的纵深空间,融入区域氢能产业链和国内氢能产业统一大市场。力争以氢能装备制造为重点突破口,快速做大我省氢能产业总体规模,为氢能在其他方面的突破创造有利条件。
三是结合关联产业特点,积极拓展氢能产业化应用场景,实现氢能应用模式突破。我省新能源项目以分布式开发和就近利用为主,渗透率较高,部分区域电力送出和消纳形势日趋紧张,积极发展风电、光伏电解水制氢和“氢电耦合”项目,以及结合智能微网的氢能综合利用项目,在新能源和氢能相互支撑发展中发挥重要的作用。我省钢铁、石化和化工产业规模较大,以焦炉煤气、丙烷脱氢、氯碱尾气等工业副产气制氢具备较好的前景,相关产业作为谋划氢能近期产业布局的重要参照,为以可接受成本启动氢能产业发展打好基础。结合我省航空工业和学科优势,集中力量推进氢燃料涡轮发动机、氢燃料电池和混合氢动力装置在航空器、无人机方面的应用研发,打造未来空中交通领域实现碳中和的核心技术。尝试从多方面推进氢能应用,力争在电力等2-3个产业化应用场景取得重要突破,实现氢能与相关产业深度融合发展。
四、重点任务
(一)稳妥探索氢能示范应用
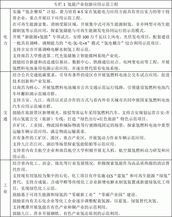
1.重点引导电力领域试点应用
实施“氢企燎原”计划,鼓励有实力的能源企业在赣搭建氢能产业投资平台,重点开展氢能在电力领域应用试点和投资,积极推广试点成效,促成赣鄱大地氢能燎原之势。重点促进可再生能源与氢能相互支撑、高效发展相关应用。结合新能源规模化发展和新型电力系统建设,鼓励开展“氢电耦合”和氢储能等示范应用,发挥氢能在促进可再生能源消纳、电网调峰等方面的作用。开展“新能源+氢能”专项试点,引导建设一批与风电、光伏发电配套的“氢电耦合”综合利用示范项目,培育一批具有相关产品研发、设计、生产和工程建设能力的本土骨干企业。鼓励在通信基站、数据中心、铁路通信站点、电网变电站等基础设施场所使用氢能作为应急备用电源,提升设备供电可靠性。因地制宜布局氢燃料电池分布式发电和热电联供设施,推动在有需求、有条件的区域开展“冷、热、电、氢”多能融合互补利用示范,提升终端能源效率和低碳化水平。
2.有序推进交通领域示范应用
结合加氢网络建设和氢燃料电池技术发展,以对缩短燃料装填时间、延长终端续航能力要求高的应用场景为重点,有序开展氢燃料电池车辆示范应用。鼓励新增城市公交、环卫车和中重型货运车辆使用氢能。鼓励有条件的风景旅游区、会展中心等使用氢能接驳客车,探索在工矿区、港口、物流园、重点产业区示范应用其他类型的氢动力作业车辆,支持以氢能和其他清洁能源利用为重点打造氢能示范小镇、产业园等。支持氢燃料电池和氢燃料混合动力在轨道交通、船舶领域应用。鼓励依托现有航空产业基础开展氢动力在航空器、无人机领域示范应用。支持吉安、九江、南昌等城市结合本地及周边区域氢能产业建设情况,与省内外有关城市合作申报国家氢燃料电池汽车应用示范城市群。
3.逐步探索工业领域替代应用
在经济性可承受的基础上,以化工、冶金、炼化等高耗能行业为重点,探索利用氢能替代化石能源提供高品质热源,有效扩大工业领域能源消费清洁替代,实现产业再电气化和深度脱碳。鼓励基于可再生能源和绿氢的“零碳新工业”“零碳产业园”建设。支持现有用氢较为集中的石化、化工项目有序实施CCS“蓝氢”和可再生能源“绿氢”替代,支持合成氨、合成甲醇等传统化工企业新增电解水制氢装置或新建绿氢化工项目,实现绿色化工示范。密切跟进国内氢冶炼工艺发展,鼓励开展以氢作为还原剂的冶金技术研发应用,依托江西钢铁产业基础进行高炉改造,探索建设气基还原工厂进行氢能炼钢,降低传统冶金工艺中碳还原导致的二氧化碳排放。

(二)统筹氢能产业设施布局
4.有序引导氢能产业集聚
统筹全省氢能产业布局,科学规划氢能产业整体发展路线,依托已有产业基础和相关重大项目,着力培育产业“硬核”环节。引导氢能产业集群化发展,加强氢能产业与电力、交通、工业等产业协同,打通中间环节,有序推动氢能产业固强补弱,降低产业生产和流通成本,提高产业整体效能水平。发掘省内氢能相关产业比较优势,发挥江西省区位优势,加强面向氢能产业发展领先的沿海省份承接相关产业扩张,加大氢能产业招商引资力度,加快培育省内产业力量,积极“链入”长江经济带、长三角、粤港澳大湾区等氢能产业高地集群。
5.合理布局氢气制备设施
结合我省化石燃料和能源资源禀赋相对薄弱的实际,根据产业发展的阶段,分阶段合理选择制氢技术路线,逐步构建清洁低碳、经济高效的多元制氢体系。优先利用现有化工企业工业副产氢资源,加强配套设施建设,提升氢气纯化能力,提高工业副产氢品质和回收利用率。在氢能应用聚集区域,合理布局成熟的商业化制氢项目,满足规模化就近利用氢能需要,降低氢能供给和应用成本。鼓励在风能、太阳能等能源资源条件好的区域,利用可再生能源和低谷电力电解水制氢,优先在新能源消纳困难区域开展弃电制氢,探索可再生能源分布式就近制氢、就地利用。在农林生物质废弃物资源丰富的区域,因地制宜开展多种生物质资源制氢实证研究,有序推进生物质制氢产业化。
6.稳步构建氢能储运体系
坚持安全可控、高效流通的原则,稳步推动规范化、高效率的氢能储运体系建设。积极加强固态储氢领域布局,支持稀土储氢技术路线加快发展。结合产业发展需求,进一步提高高压气态储氢和长管拖车运输运输能力,在保障安全的前提下,合理提高氢气压力,有序促进储运环节降本增效。稳妥开展氢气储运新装备、新技术、新材料应用,探索深冷高压、液氨和深部地下盐穴储氢等多种储运方式实践。稳妥推进管道输氢和天然气掺氢技术示范应用。
7.统筹规划加氢服务网络
总结省内已有加氢站示范项目建设运营经验,坚持安全为先、需求导向,统筹推动加氢网络体系建设。在氢能产业发展较快的区域,支持利用现有符合条件的加油站、加气站,按照国家法规和标准改扩建成具备油、气、氢供给能力的一体化综合交通能源服务站。鼓励依托高速公路网络,在有条件的服务区配套建设公共加氢站。鼓励利用物流园区、工业园区内存量土地新建加氢站。探索分布式制氢、储氢、加氢一体化的加氢站等新模式。
8.积极落地氢能装备产能
围绕省内外氢能基础设施建设和氢能应用市场需要,积极引进和发展氢能装备制造产业。积极发挥省内工业优势,发展碱性电解槽、储氢长管、储氢瓶(罐)和小功率氢燃料电池等氢能成熟装备制造。加强氢燃料电池龙头企业招商引资,落地氢燃料电池以及电堆、双极板等核心部件、关键材料生产项目,快速壮大氢能产业总体规模。加大力度培育本土氢能装备制造优势企业,进一步增强制氢电解槽、储氢容器和储氢合金材料的制造能力,着力提高生产技术水平,强化产品品质和市场竞争力。加快布局氢燃料电池发动机和燃料电池乘用车、物流车、特种作业车整车制造项目,积极推进氢动力船舶制造项目。

(三)加强氢能产业技术创新
9.持续提升关键核心技术水平
充分发挥后发优势,做好整体跟进提升,对标国内外先进技术,围绕氢能产业薄弱环节,加强技术引进、消化和吸收,努力缩小技术储备差距,夯实产业创新发展基础。强化以氢能为媒介的电能、热能、燃料等异质能源互联互通技术研究,不断提高电-氢及氢-电系统综合能效,推动氢能深入融入现代能源体系,不断扩大氢能高效应用范围。集中优势力量开展氢能产业颠覆性技术创新,重点推进基于生物质超临界水气化制氢发电多联产技术和适应可再生能源波动性的质子交换膜(PEM)制氢技术研究,在充分论证的基础上推动产业化示范。持续提高碱性电解水制氢效率,进一步降低制氢综合成本。着力提升氢能产业关键核心技术水平,加快推进高效可再生能源制氢、高回收率氢气纯化、氢燃料电池、安全高效储氢、氢冶炼和氢能安全监测保障等关键技术研究,促进氢能产业规模化、商业化发展条件逐步成熟。
10.着力打造产业创新支撑平台
聚焦氢能产业重点领域和关键环节,汇聚省内外重点科研机构、高等院校和龙头企业的创新资源,打造高水平氢能技术创新平台,为全省氢能产业加速示范试点、实现整体跟进、寻求局部突破形成合力。推进以院校为支撑、企业为主体、市场为导向、产学研相结合的产业创新中心、工程研究中心、技术创新中心、重点实验室和前沿交叉研究平台,依托首批氢能综合利用示范项目建设科技创新创业孵化基地和成果转化、知识产权运营、产品检测认证等氢能创新支撑平台。培育一批具有自主产权的技术创新型企业,在氢能产业重要技术取得突破的基础上,积极引导企业整合资源、协同发展,打造具有领先优势的产业发展平台。
11.推动建设氢能专业人才队伍
立足氢能产业创新发展需要,落实人才引进政策,实施“氢赣领军”专项人才引进计划,主动对接引进氢能领域领军人才和高层次创新团队,提升氢能前沿技术研发领头动力。建立省级氢能产业专家智库,为全省氢能产业发展提供政策咨询、技术攻关、成果转化等方面的合作与服务。以首批氢能综合利用示范项目为载体开展重点科技项目研究和成果转化实证,聚集和培养一批氢能产业高端人才。支持国内外院校、研究机构和企业在省内建立研究中心,夯实氢能产业发展的专业人才基础。建立健全人才培养培训机制,支持省内高校开设氢能相关专业,加快氢能技术创新型人才培养,建立合理的产业人才梯队。
12.积极开展氢能技术创新合作
立足江西毗邻粤港澳大湾区、长三角的区位优势,鼓励省内院校、研究机构和企业加强与周边地区技术先进相关单位的交流,推进氢能产业核心技术、关键材料、重大装备研究创新合作。支持省内企业在国内外氢能产业研究高地设立研发机构,开展产业合作和技术引进。鼓励省内企业加入产业联盟和国际氢能委员会等国内外组织,参与氢能产业标准和发展路线图的制定。

(四)完善氢能发展管理体系
13.建立健全氢能政策体系
创新氢能生产供应、储运等环节的体制机制,统筹好发展与安全、政府与市场之间的关系,聚焦产业引导和管理重要问题,在氢能规范管理、氢能基础设施建设运营管理、氢能产业多元应用试点示范等方面,制定出台相关政策。完善氢能产业化推进、财政扶持、土地规划、金融支撑等方面政策支持,建立健全覆盖氢能技术创新与产业化、氢能供应体系、终端应用、安全与应急管理等领域的政策体系,引导氢能产业规范有序发展。以首批氢能综合利用示范项目建设为依托,探索制定小规模分布式能源用制氢项目、加氢站项目、氢气提纯和加压设施、储氢设施和氢气运输设施建设运营管理办法,明确选址规范、建设标准、审批程序、运营管理和监管方式。在确保安全的前提下,参照天然气和火电厂制氢车间管理政策,探索小规模分布式能源用制氢项目不纳入化工园区并可对外销售的管理机制。建立完善氢能产业示范项目、重点科研项目目录管理机制,优先支持具有引领性和可推广前景的项目纳入目录。
14.建立完善氢能产业标准体系
落实国家氢能产业标准,按照国家氢能产业标准体系建设指南,开展氢能产业相关领域标准化建设。重点围绕制氢技术、氢安全、氢储运、加氢站和燃料电池等领域,科学制定完整的氢能制、储、输、用标准体系。推进氢能安全风险评估相关标准、临氢材料与设备质量和可靠性相关标准、氢能安全风险监测与防护相关标准的建立,切实保障氢能产业安全发展。推动开发氢能利用的碳减排量核算方法,实现氢能在控碳减排方面的价值量化,促进氢能产业发展与碳达峰碳中和相关政策和市场衔接。鼓励龙头企业积极参与各类标准研制工作,支持有条件的社会团体牵头发布相关标准,支持有实力的企业将关键技术转化为先进标准,争取在固态储氢等优势领域形成相关地方标准,积极推动江西优势产品、技术标准成为国家、行业标准。积极依托行业协会推动行业自律,推动产业标准有效执行,推动氢能产业规范化、高质量发展。
15.加强产业全过程安全监管
坚持把氢能产业安全放在重要位置,研究开展氢能安全法规标准体系建设,制定氢能安全发展相关配套法规标准,促进建立氢能产业安全管理长效机制。强化氢能制、储、输、用安全管控,明确安全监管责任分工,制定完善安全管理办法,落实企业安全生产主体责任,落实地方政府氢能产业发展属地管理责任,提高产业发展的安全管理能力水平。强化有关部门专业监管能力,细化管控措施,落实安全监管责任。强化氢能产品质量管控和安全管理体系建设,督促企业制定和完善产品质量管理体系,加大技术人员培训力度,增强产品质量检测水平。形成常态化安全情况综合督查机制,督促开展风险辨识和评估,强化监管力度。强化氢能产业风险监测感知和突发事件应急处置能力建设,推动建设氢能产业安全运行监测预警平台,积极利用互联网、大数据、人工智能等先进技术手段,及时预警氢能产业风险状态,及时采取相应处置措施,有效提升事故预防及处置能力。
五、环境影响和综合效益评价
(一)环境影响初步评价
氢气是清洁、绿色、低碳、无污染的二次能源。中长期规划实施支持氢能的有序健康发展,促进新能源大规模发展和消纳利用,减少化石能源消耗,提高资源利用效率,降低二氧化碳、二氧化硫和氮氧化物的排放,有利于应对气候变化和生态环境保护。
规划编制过程中坚持生态优先、绿色发展理念,结合区域资源环境承载能力,识别项目环境敏感因素,纳入规划的重点实施项目不涉及生态保护红线等环境制约因素。
规划项目实施过程可能存在的对大气环境、水环境、声环境、土壤环境等不良环境影响,可通过相关工程措施、管理措施和技术手段等进行有效预防和减缓。
(二)综合效益评价
氢能作为零碳、零排放的能源形式,具有长周期、大规模储能优势,可实现异质能源跨地域和跨季节优化配置,是促进可再生能源规模化高效利用的重要载体。通过发展氢能产业,增加氢能和可再生能源应用,可有力推动能源结构的调整,促进关联产业绿色转型发展。
发展氢能产业,将带动交通运输、汽车制造、新材料、装备制造等行业发展,增加地方税收、改善基础设施、拉动就业,促进地方经济社会可持续发展。
六、组织实施
(一)加强组织领导
建立由省人民政府统筹指导,各有关部门按职责协作的省级氢能产业发展促进协调机制,共同研究解决氢能产业发展重要问题,以产业规划为引领,制定完善产业发展配套政策体系,指导各地、各相关领域结合实际合理布局氢能产业,推动产业稳慎有序发展。
(二)鼓励创新示范
在符合产业布局规划和安全发展要求的前提下,鼓励地方政府、有关企业和高校、科研机构稳步开展氢能产业技术、管理方式和商业模式的创新。支持在产业基础较好、应用场景普遍的重点区域和领域开展先行先试,探索可行经验,促进完善相关政策体系、验证产业发展路径。重点抓好首批氢能综合利用示范项目,发挥好创新平台和载体作用。省级各有关部门对各地、各相关单位开展氢能创新示范的,在可再生能源项目建设规模、土地、财税、科技等方面予以倾斜支持。推动具备条件的氢能相关企业申报成为科技型企业。
(三)强化资金支持
积极争取中央有关资金支持,统筹现有渠道资金和企业、院校科研经费,用好绿色发展基金、省现代产业引导基金等,积极支持省内氢能相关产业发展。探索针对风电、光伏发电制氢的特殊电价,推动绿氢成本逐步下降。积极引导金融机构加大对氢能产业重点项目的资金支持。鼓励各类社会资本以市场化方式支持氢能创新型企业,促进科技成果转移转化。对符合省级科技计划项目的氢能产业,在省级科技专项资金中予以支持。支持符合条件的氢能企业在科创板、创业板等注册上市融资。
(四)深入宣传引导
积极开展氢能科普宣传,建设智能化氢能推广中心,定期举办“氢能周”等活动,加强相关安全法规和安全标准宣贯。依托省内氢能有关高校和研究机构,加强国际和国内氢能产业政策动态、技术前沿等信息的跟进、收集和整理,结合我省实际定期形成汇编性成果,为相关招商引资和宣传工作提供信息支撑。开展氢能产业相关个人、企业、产品、项目先进评选和表彰宣传,树立行业标杆,引领行业发展。
(五)持续评估改进
建立完善氢能产业统计体系,持续跟踪规划实施情况。推动设立省氢能产业发展指导中心,科学指导氢能产业合理发展,定期开展全省氢能产业发展成效评估,发布氢能产业发展指导方案。针对规划实施过程中出现的新情况、新问题,根据产业发展需要,进一步制定规划阶段性实施方案。
来源:江西省发展改革委
版权与免责声明:
(1) 凡本网注明"来源:颗粒在线"的所有作品,版权均属于颗粒在线,未经本网授权不得转载、摘编或利用其它方式使用上述作品。已获本网授权的作品,应在授权范围内使用,并注明"来源:颗粒在线"。违反上述声明者,本网将追究相关法律责任。
(2)本网凡注明"来源:xxx(非颗粒在线)"的作品,均转载自其它媒体,转载目的在于传递更多信息,并不代表本网赞同其观点和对其真实性负责,且不承担此类作品侵权行为的直接责任及连带责任。其他媒体、网站或个人从本网下载使用,必须保留本网注明的"稿件来源",并自负版权等法律责任。
(3)如涉及作品内容、版权等问题,请在作品发表之日起一周内与本网联系,否则视为放弃相关权利。