3490
2023-02-02
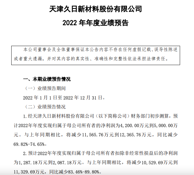
颗粒在线讯:1月31日,久日新材发布《2022年年度业绩预告》,显示久日新材2022年归属于上市公司股东的净利润预计在4200万-5000万元,较2021年1.6566亿元的净利润相比减少1.1566亿-1.2366亿元,同比减少69.82%-74.65%;预计扣非净利润为1287万-2087万元,较2021年1.2617亿元减少1.0530亿-1.1330亿元,同比减少83.46%-89.80%。

久日新材解释净利润的下降主要收到市场需求下降和常州久日商誉减值的影响。
2022 年以来,受疫情、俄乌战争以及国内房地产市场等诸多因素的 影响,整体市场需求方面下降较多。为应对市场环境不确定性的冲击,公司加大 销售力度,适时采用销售降价策略。但是由于市场持续疲软,公司本期光引发剂 2 的销售量较上年同期相比有所降低,导致收入降低,毛利降低,净利润较上年同 期相应降低较多。
结合市场供需关系、实际经营情况、生产运行周期等综合因素,公司 管理层从谨慎性角度出发,预计全资子公司常州久日化学有限公司的商誉 2022 年度存在减值迹象。基于公司财务部门的初步测算,预计本期将计提商誉减值金 额为 2,100.00 万元-2,200.00 万元,最终商誉减值将由公司聘请的评估机构及 审计机构进行评估和审计后确定。
2023年1月,久日新材宣布自1月1诶-3月31日,临时关停常州久日化学有限公司生产线。早些时间,久日新材也对其东营和内蒙古项目进行了投资调整,2022年12月21日,久日新材终止了久日新材料(东营)有限公司年产 87,000 吨光固化系列材料建设项目,该项目计划投资13.41亿元,因项目第二批建设用地未能按照项目计划如期取得,项目最后被迫终止。
来源:慧正资讯
版权与免责声明:
(1) 凡本网注明"来源:颗粒在线"的所有作品,版权均属于颗粒在线,未经本网授权不得转载、摘编或利用其它方式使用上述作品。已获本网授权的作品,应在授权范围内使用,并注明"来源:颗粒在线"。违反上述声明者,本网将追究相关法律责任。
(2)本网凡注明"来源:xxx(非颗粒在线)"的作品,均转载自其它媒体,转载目的在于传递更多信息,并不代表本网赞同其观点和对其真实性负责,且不承担此类作品侵权行为的直接责任及连带责任。其他媒体、网站或个人从本网下载使用,必须保留本网注明的"稿件来源",并自负版权等法律责任。
(3)如涉及作品内容、版权等问题,请在作品发表之日起一周内与本网联系,否则视为放弃相关权利。