3163
2023-02-06
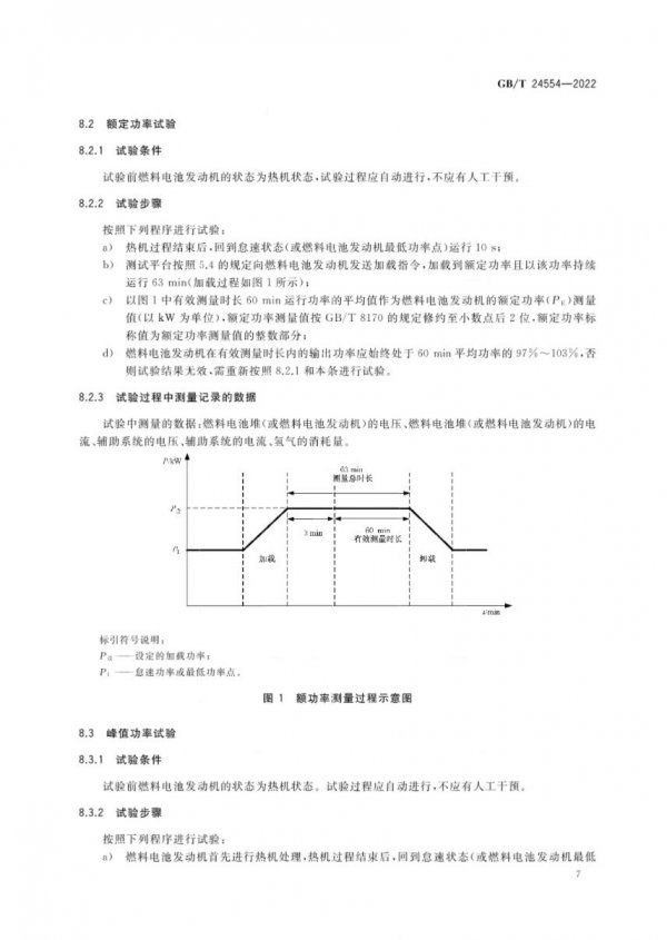
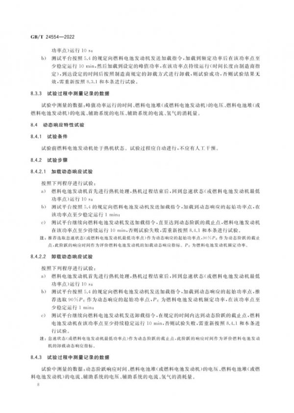
颗粒在线讯:近日,《燃料电池发动机性能试验方法(GB/T 24554-2022)》国标正式全文发布,将于2023年7月1日正式实施,以代替旧国标。新国标规定了燃料电池发动机常温起动特性、低温冷起动特性、稳态特性、动态响应特性、动态平均效率、高温运行试验、气密性测试、绝缘电阻测试、质量及功率密度测试等试验方法。
以下为原文





















来源:国家市场化监督管理总局
上一篇: 烟台持续推进秸秆燃料化离田利用
版权与免责声明:
(1) 凡本网注明"来源:颗粒在线"的所有作品,版权均属于颗粒在线,未经本网授权不得转载、摘编或利用其它方式使用上述作品。已获本网授权的作品,应在授权范围内使用,并注明"来源:颗粒在线"。违反上述声明者,本网将追究相关法律责任。
(2)本网凡注明"来源:xxx(非颗粒在线)"的作品,均转载自其它媒体,转载目的在于传递更多信息,并不代表本网赞同其观点和对其真实性负责,且不承担此类作品侵权行为的直接责任及连带责任。其他媒体、网站或个人从本网下载使用,必须保留本网注明的"稿件来源",并自负版权等法律责任。
(3)如涉及作品内容、版权等问题,请在作品发表之日起一周内与本网联系,否则视为放弃相关权利。