2993
2023-05-10
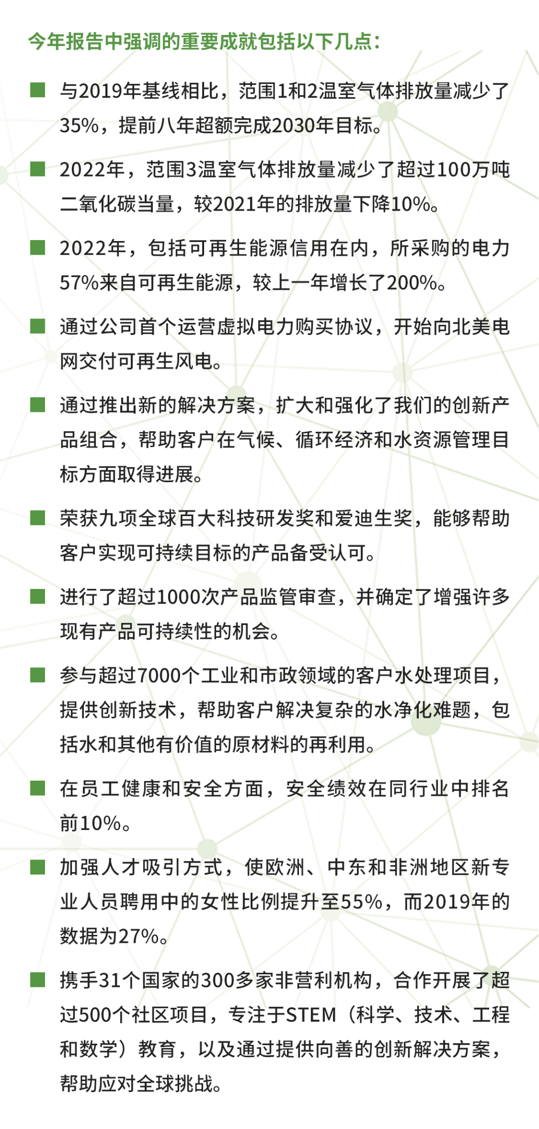
颗粒在线讯:杜邦公司近日发布《2023年可持续发展报告》,详细介绍了在实现其2030年可持续发展目标方面取得的进展。

杜邦公司执行董事长兼首席执行官溥瑞廷(Ed Breen) 表示:“我们很高兴发布今年的报告,展示我们的团队如何取得有意义的进展,实现我们的可持续承诺,为客户、员工、股东和社区带来积极影响,2022年,我们继续加速战略转型,以成为一家更精专的跨行业公司,使我们的业务组合与关键增长领域保持一致,并推动创新和卓越运营,以创造重要价值。我们的表现,尤其是本报告中所概述的气候和可再生能源目标方面的表现,表明我们正在采取紧急行动,并有能力提供当今和未来所需的可持续解决方案。”


杜邦首席技术与可持续发展官邓安厦(Alexa Dembek) 表示:“在杜邦,我们相信我们可以带来的最显著影响是在整个价值链上的创新,并认识到我们在减少自身环境足迹方面的责任,该报告通篇展示了我们与客户合作创造可持续解决方案所取得的进展和影响,这些解决方案将有望为世界带来积极改变。可持续发展已牢固融入我们的业务战略,以推动长期增长并为我们的利益相关者带来价值,结果表明,我们的创新为善、保护人类与地球、以及赋能员工发展的可持续战略卓有成效。”
该报告的编写参考了全球报告倡议(GRI)标准、可持续发展会计准则委员会(SASB)标准、以及气候相关财务信息披露工作组(TCFD)提出的建议。
版权与免责声明:
(1) 凡本网注明"来源:颗粒在线"的所有作品,版权均属于颗粒在线,未经本网授权不得转载、摘编或利用其它方式使用上述作品。已获本网授权的作品,应在授权范围内使用,并注明"来源:颗粒在线"。违反上述声明者,本网将追究相关法律责任。
(2)本网凡注明"来源:xxx(非颗粒在线)"的作品,均转载自其它媒体,转载目的在于传递更多信息,并不代表本网赞同其观点和对其真实性负责,且不承担此类作品侵权行为的直接责任及连带责任。其他媒体、网站或个人从本网下载使用,必须保留本网注明的"稿件来源",并自负版权等法律责任。
(3)如涉及作品内容、版权等问题,请在作品发表之日起一周内与本网联系,否则视为放弃相关权利。