2169
2021-04-01
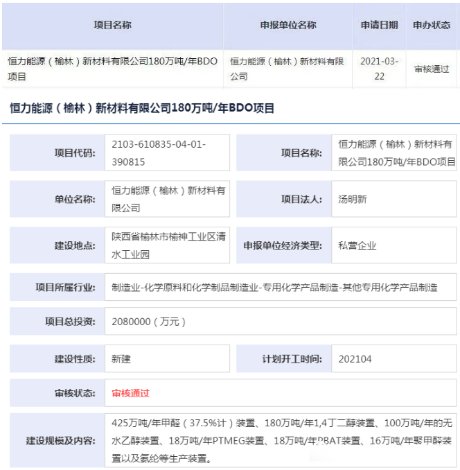
近日,陕西政务服务网公开信息显示,恒力能源(榆林)新材料有限公司180万吨/年BDO项目项目备案已审核通过。
项目名称:恒力能源(榆林)新材料有限公司180万吨/年BDO项目
建设地点:陕西省榆林市榆神工业区清水工业园项目总投资:2080000(万元)
建设性质:新建计划开工时间:202104
建设规模及内容:425万吨/年甲醛(37.5%计)装置、180万吨/年1,4丁二醇装置、100万吨/年的无水乙醇装置、18万吨/年PTMEG装置、18万吨/年PBAT装置、16万吨/年聚甲醛装置以及氨纶等生产装置。

版权与免责声明:
(1) 凡本网注明"来源:颗粒在线"的所有作品,版权均属于颗粒在线,未经本网授权不得转载、摘编或利用其它方式使用上述作品。已获本网授权的作品,应在授权范围内使用,并注明"来源:颗粒在线"。违反上述声明者,本网将追究相关法律责任。
(2)本网凡注明"来源:xxx(非颗粒在线)"的作品,均转载自其它媒体,转载目的在于传递更多信息,并不代表本网赞同其观点和对其真实性负责,且不承担此类作品侵权行为的直接责任及连带责任。其他媒体、网站或个人从本网下载使用,必须保留本网注明的"稿件来源",并自负版权等法律责任。
(3)如涉及作品内容、版权等问题,请在作品发表之日起一周内与本网联系,否则视为放弃相关权利。