2965
2020-11-16
神经接口可以建立生物系统与电子设备之间的通信,是将生物电子学技术转化为临床应用的必要条件。通过神经接口相关技术可用于恢复损伤或丢失的生理功能,其中的主要挑战是神经植入物对神经环境的机械和解剖学适应性。弹性材料、机械自适应薄膜和纤维等材料被加入神经植入物并不断改进,较好地实现了植入物与目标的通信及其弹性与神经系统周围组织的匹配,但目前的技术仍不支持快速生产个性化定制的植入物,针对不同临床需求的产品往往成本高昂、制造缓慢,使医生难以针对性地设计最佳治疗方案。
近期,来自德国德累斯顿理工大学的Ivan R. Minev和俄罗斯圣彼得堡国立大学的Pavel Musienko的团队在Nature Biomedical Engineering杂志上发表了题为“Rapid prototyping of soft bioelectronic implants for use as neuromuscular interfaces”的文章,展示了一种利用软复合材料制造生物电极阵列的技术,可以快速成型连接神经肌肉系统的软电极植入物。
研究人员使用具有弹性和生物相容性的材料进行多材料打印,制造电极阵列。通过挤压、喷墨和等离子表面活化来处理不同性质的材料,且电极数量和配置的可迭代设计保证了电极阵列的可定制性。
绝缘基体由具有剪切变稀效应的硅胶挤出而成,控制电极阵列的整体几何形状、组织接触位置和互连路径。基体处理后可通过喷墨打印沉积电气导管。

图1 用于连接神经肌肉系统的软电极植入物的快速成型
研究者开发了一种打印油墨,将铂微粒(直径0.2–1.8μm)悬浮在粘性溶剂三乙二醇单甲醚(TGME)中,蒸发生成所需导电体形状的压实铂砂。柔性金属线连接到接触垫上并挤压导电膏形成与外部电子设备的接口。最后通过低粘度的PDMS形成结构的密封。
相比其他方法要先混合导电体和弹性体再打印,这一方法的优点是PDMS的低表面张力可渗透到铂砂颗粒间的空隙中,原位形成复合材料。在PDMS注入前,铂砂中的导电粒子已经形成渗透网络。最终这一原位复合材料可以在介观尺度下以任意平面布局打印。

图2 平面电极阵列的印刷和机械性能
在力学性能上,硅胶和复合材料共同保证电极阵列与软组织(如硬脑膜、周围神经或肌肉)有着相似的应力-应变行为(在弹性变形的生理范围内)。在电化学上,神经打印电极的性质与尺寸相似的铂神经电极一致。机械弹性和电化学稳定性使神经打印电极适用于需要电刺激的软组织。
这一制造手段还能减少材料浪费并拓展材料,导电砂以高精度沉积在需要导电性的地方,有助于在生物相容性的限制下使用相对昂贵的金属。还可以引入水凝胶或导电聚合物来提高生物整合性。而简单的电极结构保证了较小时间成本的个性化定制。

图3 机电性能
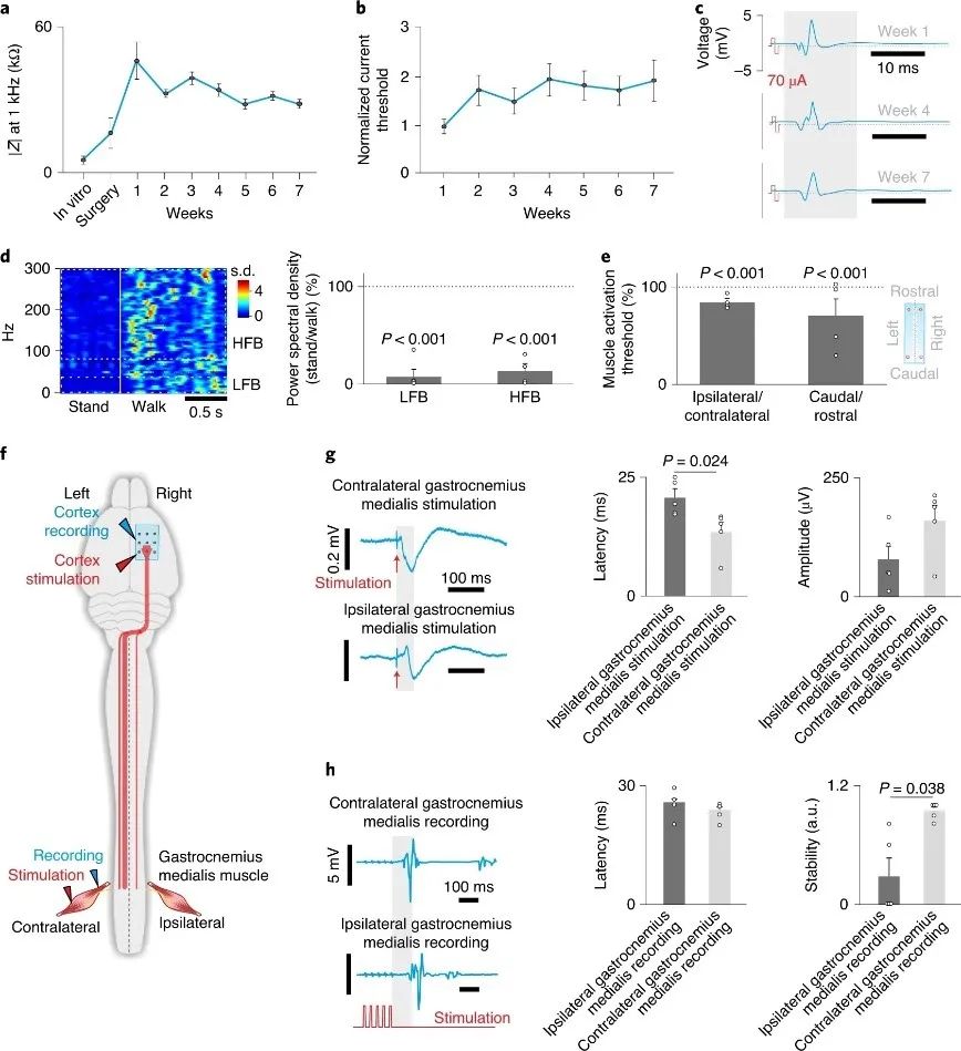
随后研究人员利用这一神经打印电极进行动物实验,包括运动障碍动物脊髓运动系统的激活、横纹肌和平滑肌的记录以及感觉运动和内脏网络的连接。
脊髓电刺激(SCS)是实验和临床神经康复的高效方法,与传统的金属丝相比,神经印肌内电极在步进活动期间表现出类似质量的肌电图(EMG)信号,对于脊髓损伤后的时空神经调节治疗至关重要。

图4 使用神经打印技术对运动电路的神经调节
研究者将刺激性神经印电极包裹在猫坐骨神经的一段区域(在臀部的近端)并记录电刺激电位(ESG)和肌电图活动,实验表明使用分布式神经印电极对诱发电位进行多节点监测,可以在系统水平上激活神经肌肉。此外针对猫膀胱的平滑逼尿肌和斑马鱼背部肌肉的植入电极实验证明了这一技术可以用于其他生理系统和动物模型。

图5 神经肌肉系统的多节点激活和监测
在大鼠模型中,研究人员测试了神经电极的长期生物相容性和功能稳定性,在神经系统最精细的解剖部位之一的脊椎中植入电极。在术后8周的评估中植入组与对照组的大鼠在组织学和行为数据上没有显著差异。表明了神经电极的生物整合水平较高,相对于靶向脊髓通路的位置稳定。

图6 神经印电极阵列的生物整合

图7 神经印电极阵列的功能稳定性
总的来说,这种混合打印技术可以制造用于监控和启用神经系统功能状态的接口,通过几何结构适应性和弹性可应用于各种神经结构和模型。不同的电极配置可以刺激并记录大脑、脊髓和周围神经以及横纹肌和平滑肌的生物电位。
在未来的应用中,神经植入物的稳定性能在神经假体、电生理学和脑机接口中有着潜在的应用价值。而其方便的制造手段也为生物电子医疗设备的灵活个性化定制提供了帮助。
论文链接:
https://doi.org/10.1038/s41551-020-00615-7
版权与免责声明:
(1) 凡本网注明"来源:颗粒在线"的所有作品,版权均属于颗粒在线,未经本网授权不得转载、摘编或利用其它方式使用上述作品。已获本网授权的作品,应在授权范围内使用,并注明"来源:颗粒在线"。违反上述声明者,本网将追究相关法律责任。
(2)本网凡注明"来源:xxx(非颗粒在线)"的作品,均转载自其它媒体,转载目的在于传递更多信息,并不代表本网赞同其观点和对其真实性负责,且不承担此类作品侵权行为的直接责任及连带责任。其他媒体、网站或个人从本网下载使用,必须保留本网注明的"稿件来源",并自负版权等法律责任。
(3)如涉及作品内容、版权等问题,请在作品发表之日起一周内与本网联系,否则视为放弃相关权利。