2336
2020-10-23
生物工程纤维软骨组织以恢复半月板功能是组织工程研究的热点。生物3D打印技术也被用于此领域以满足临床对复杂软骨结构的制造需求,近期,Wake Forest的James J. Yoo和Sang Jin Lee课题组在Chemistry of Materials(IF=9.567)期刊上发表了“3D Bioprinted Highly Elastic Hybrid Constructs for Advanced FibrocartilaginousTissue Regeneration”的文章,通过打印结冷胶/纤维蛋白原(GG / FB)复合生物墨水与一种丝素甲基丙烯酸甲酯(Sil-MA)生物墨水,来制造用于纤维软骨再生的高弹性复合构建体。

研究背景
小知识纤维软骨:纤维软骨主要见于膝部,颞下颌关节(TMJ)和椎间盘纤维环(IVD)的半月板中。半月板是无血管的,导致固有的再生能力差,损伤常导致变性。由于受半月板组织变性影响的患者人数增加,关节镜部分半月板切除术(APM)是最常见的骨科手术之一。迄今为止,由于缺乏拉伸和压缩特性好,可变形性优异和匹配复杂弯月面的微结构的独特生物工程结构,因此缺乏优异的治疗方案可以选择。 因此,迫切需要生物工程化纤维软骨组织构建物的先进策略。
生物3D打印技术为生物制造类似于天然组织的解剖学,生物力学和生物学特性的患者特定结构提供了有希望的通用选择。这是通过精确打印多种成分(包括细胞和生物材料)实现的。生物墨水提供了能够模仿体内微环境以支持细胞粘附,增殖和分化的3D网络。而且,可以通过生物墨水组成来调节打印结构的功能和生物力学特性。因此,生物打印的组织结构体应提供组织特异性的生物力学和生物微环境,以确保打印后的细胞表型和成熟度。为了获得理想的结果,不断地在可打印性,细胞活性,对构建体物理特性的控制以及组织特定功能的机械行为之间不断折衷。
基于水凝胶的生物模式由于结构完整性,机械稳定性和可打印性差,降解快而受到限制。合成聚合物并不能提供适当的生物微环境,这会导致细胞粘附能力降低,从而导致植入物整合性下降,也会出现出缓慢的降解和不适当的机械刚度。目前,正在引入更先进的生物墨水系统来克服这些当前的挑战。对于纤维软骨组织再生,生物墨水应提供适当的细胞微环境和生物力学稳定性,以支持打印细胞将组织特异性细胞外基质(ECM)成分牢固沉积。特别是,生物墨水应承受循环压缩负荷半月板修复。为了满足所有这些要求,我们通过依次共印载有猪半月板细胞(pMC)和丝素甲基丙烯酸甲酯(Sil-MA)的载有细胞的结冷胶(GG)和纤维蛋白原(FB)复合生物墨水,开发了一种新型3D复合组织构建体bioink用于纤维软骨组织再生。研究者假设充满细胞的GG / FB生物墨水将赋予细胞活动和组织形成所必需的生物微环境,而Sil-MA生物墨水将提供3D打印过程所需的机械支持和稳定性,以及结构完整性和打印的组织构造的机械性能。

图1. 墨水设计
生物墨水评价
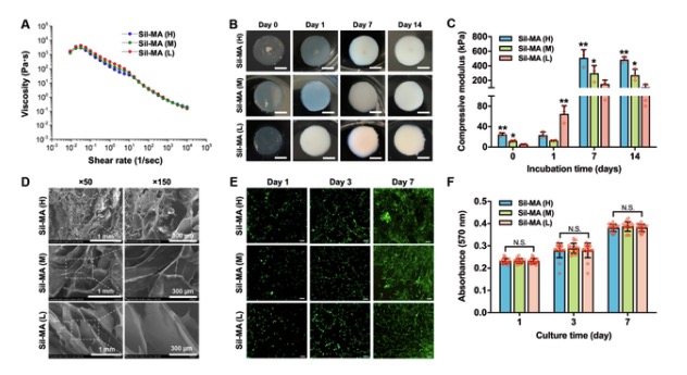
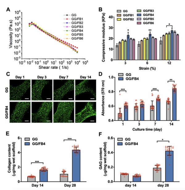
通过测量流变特性,溶胀率和压缩机械性能来表征每种生物墨水配方。为了进行体外生物学评估,分离出猪原发性半月板细胞(pMC)并将其悬浮在GG / FB生物墨水中以进行打印。结果表明,GG / FB生物墨水提供了合适的细胞微环境,用于维持细胞活力和增殖能力以及生物打印构建物中pMC的成熟。而Sil-MA生物墨水可提供出色的生物力学性能和结构完整性。

图2 GG/FB材料特性

图3 Sil-MA材料特性
打印复合结构体的力学性能
研究者通过打印交错排列的GG/FB墨水和Sil-MA墨水3D复合结构,发现打印的结构体的机械性能与天然组织相似,因此适合于3D生物打印的患者特定植入物的生物制造,以进行软骨/纤维软骨再生。此外,重要的是要强调 可以使用不同程度的甲基丙烯酸酯和不同浓度的SF来调节目标机械性能。

图4 3D打印复合结构体的力学性能
体内评价
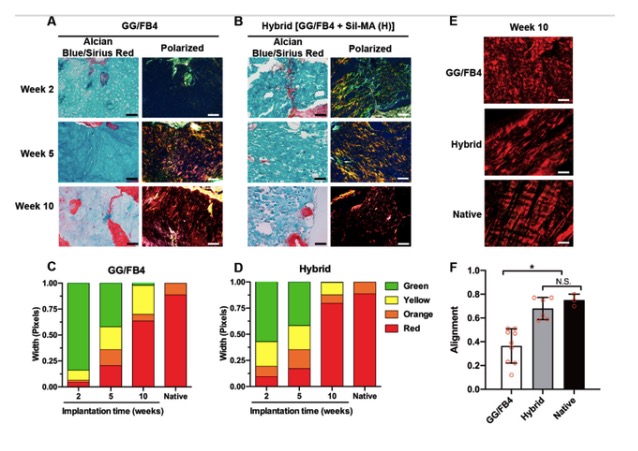
研究者通过将打印交错排列的GG/FB墨水和Sil-MA墨水3D复合结构植入小鼠皮下,发现植入后的10周内,在小鼠皮下植入模型中显示了纤维软骨组织的形成,而没有尺寸变化。特别地,在生物打印的杂交构建体中实现了胶原纤维的排列。

图5 体内实验

图6 组化分析

图7 胶原纤维定量评价
总结
通过对含细胞的基于FB / GG的生物墨水和基于Sil-MA的生物墨水进行生物打印,可以制造出用于纤维软骨组织再生的生物打印复合组织结构体。这些新颖的生物墨水配方可提供细胞友好的生物微环境以及结构完整性。体内研究表明,生物打印的复合组织构建体能够在植入后10周内保持其结构尺寸以及足够的生物力学性能,更重要的是,可以通过打印类似于天然弯月面组织的ECM,使组织成熟。此研究开发的新型生物墨水的多功能性和可调性表明,该系统可在需要机械增强组织构造的不同组织工程应用中使用。
参考文献
Joao B. Costa. et al. 3D Bioprinted Highly Elastic Hybrid Constructs for Advanced Fibrocartilaginous Tissue Regeneration. Ch
版权与免责声明:
(1) 凡本网注明"来源:颗粒在线"的所有作品,版权均属于颗粒在线,未经本网授权不得转载、摘编或利用其它方式使用上述作品。已获本网授权的作品,应在授权范围内使用,并注明"来源:颗粒在线"。违反上述声明者,本网将追究相关法律责任。
(2)本网凡注明"来源:xxx(非颗粒在线)"的作品,均转载自其它媒体,转载目的在于传递更多信息,并不代表本网赞同其观点和对其真实性负责,且不承担此类作品侵权行为的直接责任及连带责任。其他媒体、网站或个人从本网下载使用,必须保留本网注明的"稿件来源",并自负版权等法律责任。
(3)如涉及作品内容、版权等问题,请在作品发表之日起一周内与本网联系,否则视为放弃相关权利。