1942
2020-10-12
肿瘤免疫治疗可通过激活人体自身免疫机能杀灭肿瘤细胞,具有应用前景,肿瘤免疫抑制微环境却已成为掣肘肿瘤免疫疗法发挥功效的重要问题。近日,中国科学院过程工程研究所研究员马光辉和魏炜带领的研究团队发现细菌天然分泌的单纯细菌外膜囊泡(OMVs)在调节肿瘤免疫抑制微环境中的潜力,并采用仿生矿化策略使OMVs表面生长出“隐形”磷酸钙外壳,避免单纯OMVs静脉注射带来的毒副作用。目前,已在小鼠体内展现出肿瘤治疗效果。此外,该体系还可整合靶向配体、光敏剂等不同功能分子,提升对恶性肿瘤的治疗效果。相关研究成果发表在Advanced Materials上。
利用纳米颗粒将免疫药物递送至肿瘤部位是改善肿瘤免疫抑制微环境的策略之一,然而,基于人工合成颗粒开发的免疫治疗体系存在制备工艺复杂、药物装载率低和批次间重复性差等难题。为此,研究团队提出利用OMVs纳米颗粒作为肿瘤免疫治疗平台,无需人为添加免疫刺激药物,即可实现安全高效的肿瘤免疫微环境调控。
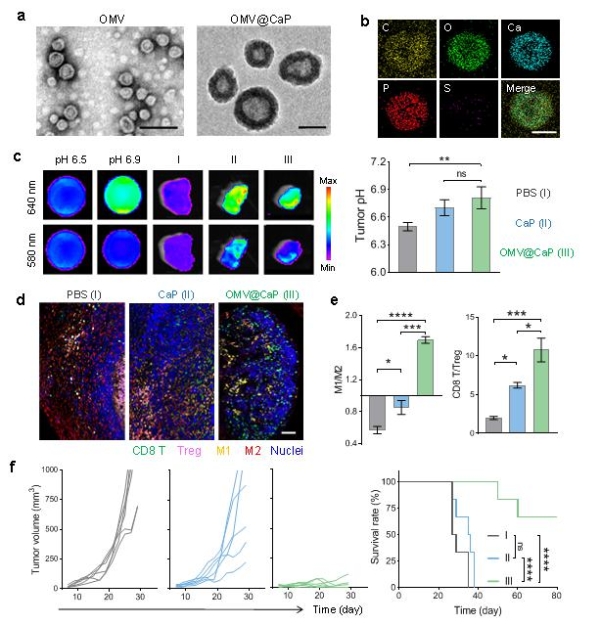
研究人员在不同来源的OMVs中筛选到对肿瘤微环境改善能力较强的OMVE.coli(BL21),并以此构建肿瘤免疫治疗体系。为避免单纯OMV直接静脉注射带来的细胞因子风暴和抗体特异性清除等毒副作用,通过仿生矿化的方法,使裸露的OMVs表面生长出生物安全性好的磷酸钙“隐形外壳”,以此屏蔽OMVs的危险信号及抗体识别位点,增加体系的安全性并延长其体内循环时间。当矿化颗粒借助纳米粒径到达肿瘤后,肿瘤部位的微酸环境使得磷酸钙外壳溶解,暴露的OMVs通过促进细胞毒性T细胞的浸润及M2型巨噬细胞向M1型的极化,改善肿瘤免疫抑制的微环境;磷酸钙外壳溶解中和微环境中的H+,酸性微环境的改善又可促进M2型巨噬细胞向M1型极化。上述协同作用瓦解肿瘤免疫抑制微环境,增强免疫细胞的杀伤功能,可有效抑制肿瘤的生长。此外,该仿生矿化策略还能实现多种功能分子与矿化颗粒的有机结合,以此制备的添加肿瘤靶向配体叶酸的矿化颗粒,以及添加光敏剂吲哚菁绿(Indocyanine green, ICG)的矿化颗粒,可分别实现治疗体系的主动靶向功能或光热免疫联合治疗,提升恶性肿瘤的治疗效果。
基于纳微颗粒的免疫治疗体系为免疫治疗新剂型的开发做出的贡献,研究人员对纳微颗粒进行研究,发现和创制系列纳微颗粒新剂型用于肿瘤、乙肝和流感等重大疾病或传染病的免疫预防和治疗,部分剂型已通过伦理批准进入临床前和临床研究,相关研究成果发表在Nat Mater 2018, 17, 187;Nat Biomed Eng;Nat Commun 2017, 8, 14537;Sci Adv 2020, 6, eaay7735;Adv Mater 2018, 31, 1801067;Adv Sci 2017, 4, 1700083;ACS Cent Sci 2019, 5, 796等上。
过程工程所博士生卿爽为论文第一作者,马光辉和魏炜为论文共同通讯作者。研究工作得到国家自然科学基金创新研究群体项目、国家重点研发计划项目和中科院战略性先导科技专项的支持。
论文链接:https://onlinelibrary.wiley.com/doi/10.1002/adma.202002085

图1.仿生矿化OMV的制备及其肿瘤微环境调节机制

图2.仿生矿化颗粒表征及其抗肿瘤效果。(a)OMV及矿化颗粒的透射电镜图(标尺:100 nm);(b)矿化颗粒的元素分布(标尺:100 nm);(c)小鼠组织代表性多光谱成像图片及其对应的pH值统计;(d)肿瘤组织的多色免疫荧光染色(标尺:200 μm);(e)瘤内M1/M2及CD8/Treg比值;(f)各治疗组小鼠生存曲线及生存时间
版权与免责声明:
(1) 凡本网注明"来源:颗粒在线"的所有作品,版权均属于颗粒在线,未经本网授权不得转载、摘编或利用其它方式使用上述作品。已获本网授权的作品,应在授权范围内使用,并注明"来源:颗粒在线"。违反上述声明者,本网将追究相关法律责任。
(2)本网凡注明"来源:xxx(非颗粒在线)"的作品,均转载自其它媒体,转载目的在于传递更多信息,并不代表本网赞同其观点和对其真实性负责,且不承担此类作品侵权行为的直接责任及连带责任。其他媒体、网站或个人从本网下载使用,必须保留本网注明的"稿件来源",并自负版权等法律责任。
(3)如涉及作品内容、版权等问题,请在作品发表之日起一周内与本网联系,否则视为放弃相关权利。