1726
2020-09-28
镁合金是最轻的金属结构材料,在汽车、航空航天等领域的结构轻量化方面有广阔的应用前景。然而,镁的晶体对称性低,导致其室温可加工性差。这个缺点推高了镁合金零件的制备成本,严重削弱了这种材料的竞争优势。材料可加工性受到拉伸延伸率和加工硬化率两个因素的影响。采用添加稀土元素、晶粒细化、析出强化等传统方法,一般只能提高镁合金的拉伸延伸率或加工硬化率中的一项,难以同时提高两项。
上海交通大学材料学院轻合金研究所的王乐耘研究员和曾小勤教授团队,在热力学计算的指导下设计了一种新型的Mg-Al-Ca三元合金。通过精确设定合金元素Al和Ca的含量以及热处理条件,使成型材料中仅析出Al2Ca相,而避免了对塑性有害的Mg2Ca和Mg17Al12相。与镁中的常规析出相不同,这种Al2Ca相具有亚微米级尺寸,且其晶体取向随机。这些Al2Ca析出相一方面阻碍镁基体中的位错滑移,提高材料的加工硬化率。另一方面,Al2Ca析出相本身具有类似面心立方的晶体结构,可以在其{111}晶面上形成位错和堆垛层错而启动塑性变形。Al2Ca相的内部塑性有效消除了局部应力集中,使材料能够保持高延伸率。此外,溶质Al和Ca抑制孪晶形核,同时促进了位错,这些也有利于材料的延伸率提升。由于上述机制,这种合金的室温延伸率高达27%,加工硬化量(以拉伸强度和屈服强度之差表示)可达135MPa。上述性能组合高于已知的所有镁合金。这种具有超高可加工性的新型Mg-Al-Ca合金无需使用昂贵的稀土元素,通过普通的挤压工艺一步成型,因此其生产成本很低,有很好的实际应用前景。

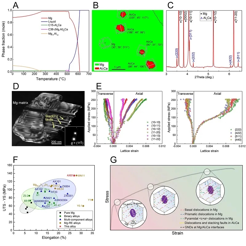
图1. (A)运用Thermo-Calc作热力学计算,确定合适的热处理条件及对应的相组分;(B)运用TKD技术表征亚微米级的Al2Ca相;(C)通过同步辐射衍射对Al2Ca相的体积分数做定量分析;(D)Al2Ca相内部的堆垛层错变形;(E)晶格应变分析表明Al2Ca相对材料具有强化作用;(F)Mg-Al-Ca合金与其他合金的延伸率及加工硬化量的对比;(G)Mg-Al-Ca合金的微观变形机制小结。
该工作以“Highly deformable Mg–Al–Ca alloy with Al2Ca precipitates”为题发表在金属材料领域顶级期刊Acta Materialia上 (https://doi.org/10.1016/j.actamat.2020.09.006)。博士生朱高明为论文第一作者,王乐耘研究员为论文通讯作者。论文主要合作者还包括美国内布拉斯加大学林肯分校的王健教授以及美国APS光源的Jun-Sang Park博士。
该工作得到了国家自然科学基金、青年长江学者奖励计划、上海市青年科技启明星计划的支持。
版权与免责声明:
(1) 凡本网注明"来源:颗粒在线"的所有作品,版权均属于颗粒在线,未经本网授权不得转载、摘编或利用其它方式使用上述作品。已获本网授权的作品,应在授权范围内使用,并注明"来源:颗粒在线"。违反上述声明者,本网将追究相关法律责任。
(2)本网凡注明"来源:xxx(非颗粒在线)"的作品,均转载自其它媒体,转载目的在于传递更多信息,并不代表本网赞同其观点和对其真实性负责,且不承担此类作品侵权行为的直接责任及连带责任。其他媒体、网站或个人从本网下载使用,必须保留本网注明的"稿件来源",并自负版权等法律责任。
(3)如涉及作品内容、版权等问题,请在作品发表之日起一周内与本网联系,否则视为放弃相关权利。