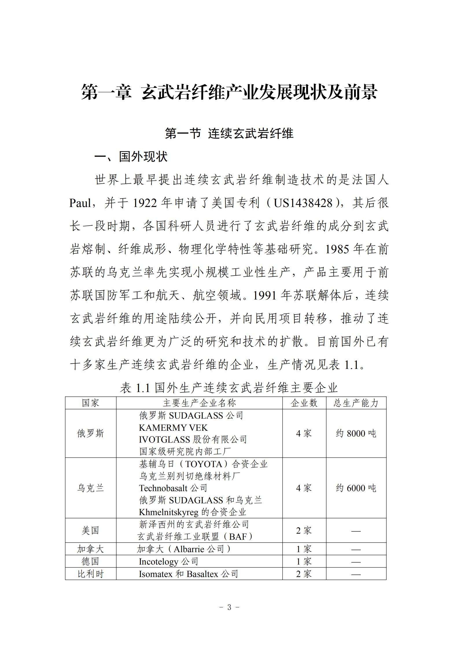
3059
2020-09-01
德阳市为全面推进玄武岩纤维产业发展,出台了《德阳市玄武岩纤维产业发展规划(2020-2030)》(以下简称“《规划》”)。
《规划》在分析玄武岩纤维产业国内外发展基础和发展环境上,对四川省德阳市玄武岩纤维产业未来(2020—2030)的发展,提出了战略定位、指导思想、发展目标、发展重点、主要任务和保障措施。
《规划》力求近期与远期发展相结合,坚持需求引领、创新驱动、开放合作、资源节约和绿色发展的基本理念,突出玄武岩纤维全产业链高质量发展,使《规划》具有科学性、前瞻性和可操作性。





































版权与免责声明:
(1) 凡本网注明"来源:颗粒在线"的所有作品,版权均属于颗粒在线,未经本网授权不得转载、摘编或利用其它方式使用上述作品。已获本网授权的作品,应在授权范围内使用,并注明"来源:颗粒在线"。违反上述声明者,本网将追究相关法律责任。
(2)本网凡注明"来源:xxx(非颗粒在线)"的作品,均转载自其它媒体,转载目的在于传递更多信息,并不代表本网赞同其观点和对其真实性负责,且不承担此类作品侵权行为的直接责任及连带责任。其他媒体、网站或个人从本网下载使用,必须保留本网注明的"稿件来源",并自负版权等法律责任。
(3)如涉及作品内容、版权等问题,请在作品发表之日起一周内与本网联系,否则视为放弃相关权利。