4106
2020-08-31
未来金属3D打印材料将迎来新爆发期
经过30多年的发展,3D打印技术不断完善,目前已形成了3D生物打印、有机材料打印、金属打印等多种打印模式,我国3D打印材料仍以工程塑料为主。2019年7月,主营业务为金属打印的铂力特在科创板上市,前瞻预计未来金属3D打印材料将迎来新的爆发期。
1、中国3D打印核心材料仍以工程塑料为主
根据IDC的对3D打印材料调查数据,2018年金属耗材占比为39.4%,低于塑料的40.4%,主要由于金属打印的产业化正处于快速扩张阶段,设备端的增长领先于材料消耗的增长。非金属3D打印通常使用塑料、树脂材料等,金属3D打印通常使用各类合金粉末和线材。
相比传统制造模式,非金属3D打印的优势主要在于无模化和可定制,但受限于材料性能,其主要用于样品和模具的生产,量和价都很难起来;而金属3D打印除了具备无模化可定制优势外,在打印效率和打印质量上相比传统金属加工工艺均有较为明显的提升,甚至能够完成传统工艺无法制造的高复杂度高精密度零部件的打印,具有更大的发展潜力。

从3D打印的核心材料来看,主要非金属类为主,非金属类材料包括工程塑料、光敏树脂、陶瓷材料和细胞生物原料。

根据前瞻对公开信息的整理,2019年-2020年全球3D核心材料相关事件仍以工程塑料为主、金属材料为辅。从全球3D打印材料的事件来看,国外的3D材料研发机构广泛,覆盖军方、大学和企业,而中国的3D打印材料研发仍集中在科研院所端,产学平台暂未建立。

3、中国金属3D打印材料市场前景广阔 国内与国外差距较大
众所周知,塑料材料一直朝着高强度方向发展,通过增强塑料强度用来直接替换金属用于各类复杂构件,既便宜又质轻,从而使塑料材料在3d打印制造中被广泛应用。此外,塑料材料还可以避开缺陷向复合化、功能化方向发展,特别是实现多元材料复合,进而赋予塑料特定功能。
例如,通过3d打印技术制造工艺复杂的智能材料、光电高分子材料、光热高分子材料、光伏高分子材料及储能高分子材料等新材料;利用生物塑料的生物相容性向医学人体组织发展,3d打印在细胞、软组织、器官及骨骼等方面仍具有巨大应用空间,尤其在组织工程应用中具有独特优势。
可以预见,在今后10年内,塑料材料将仍将是不可或缺的3D打印材料,同时麦肯锡公司(McKinsey & Company)发布的一份报告指出,金属3D打印的市场价值将在未来15年内飙至100亿美元。航空航天产业为例,金属3D打印能满足其对于结构设计、材料和制造工艺的需求,在保证性能的前提下能大幅减轻零部件质量,同时还能有效缩短零部件的制造流程。
金属3D打印工艺中金属粉末质量是影响最终打印部件结构及性 能的关键因素之一,目前国内制粉水平接近国外但仍有差距。金属粉末质量越好,粒径越小,其打印出的产品致密性、机械性能越好。 2013年国外公司3D Systems制出的粉末粒径为6-9μm,国内钢研高纳2019年生产粉末粒径为10μm。铂力特公司建成的粉末生产线,可用于其 自制的3D打印设备,提高打印产品质量。根据铂力特招股书,其研制粉末粒径最低为20μm左右,与国内外先进公司有一定差距。
金属增材制造技术发展中有三个重要的因素,设备、材料和工艺,国内目前在这三方面还有提高的空间。为了扩大3D打印技术的应用规模, 金属增材制造技术正在朝着低成本、大尺寸、多材料、高精度、高效 率方向发展。

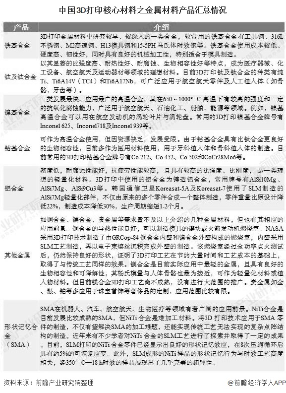
4、附:3D打印核心细分材料


上一篇: 清新环境修订非公开发行方案
版权与免责声明:
(1) 凡本网注明"来源:颗粒在线"的所有作品,版权均属于颗粒在线,未经本网授权不得转载、摘编或利用其它方式使用上述作品。已获本网授权的作品,应在授权范围内使用,并注明"来源:颗粒在线"。违反上述声明者,本网将追究相关法律责任。
(2)本网凡注明"来源:xxx(非颗粒在线)"的作品,均转载自其它媒体,转载目的在于传递更多信息,并不代表本网赞同其观点和对其真实性负责,且不承担此类作品侵权行为的直接责任及连带责任。其他媒体、网站或个人从本网下载使用,必须保留本网注明的"稿件来源",并自负版权等法律责任。
(3)如涉及作品内容、版权等问题,请在作品发表之日起一周内与本网联系,否则视为放弃相关权利。