3567
2023-05-10
颗粒在线讯:4月15日,久日新材发布《2022年年度报告》。2022年久日新材实现营业收入14.11亿元,较2021年年增加12.66%;归属于上市公司股东的净利润为4335万元,同比减少73.83%;扣非后归母净利润为1622万元,同比减少87.14%;经营活动产生的现金流量净额为1.44亿元,同比增加97.21%;2022年每股基本收益为0.40元/股,同比减少73.86%。

关于净利润及每股收益同比下降超过70%以上,久日新材称主要原因是受外部大环境以及国内房地产市场等诸多因素的影响,整体市场需求大幅度萎缩,终端市场持续疲软,导致2002年度光引发剂的销售量较上年同期相比有所降低。同时,久日新材出于持续发展的考虑,为保持长期的市场占有率,在加大销售力度的同时,适时采用销售降价策略,导致2022年度光引发剂收入降低,毛利降低,净利润较上年同期相应降低较多。
经营活动产生的现金流量净额本期数较上年同期数增加97.21%,主要原因是本期留存至到期解付的银行承兑汇票增加,销售商品、提供劳务收到的现金增加;本期收到出口退税款增加;符合条件的增值税留抵退税款增加;受益于国家为助力制造业中小微企业发展延缓制造业企业缴纳部分税费,支付的各项税费减少,以上多因素综合导致经营活动产生的现金流量净额增加。
久日新材是国内主要的光引发剂供应商,光引发剂是光固化材料(主要包括UV涂料、UV油墨、UV胶粘剂等)的核心原材料,光固化材料是传统溶剂型涂料、油墨、胶粘剂的重要替代产品。光固化材料广泛应用于国民经济的众多领域,包括木器涂装、塑料制品涂装、装饰建材涂装、纸张印刷、包装印刷、汽车部件、电器/电子涂装、印刷线路板制造、光纤制造、3D打印、电子胶等多种行业。
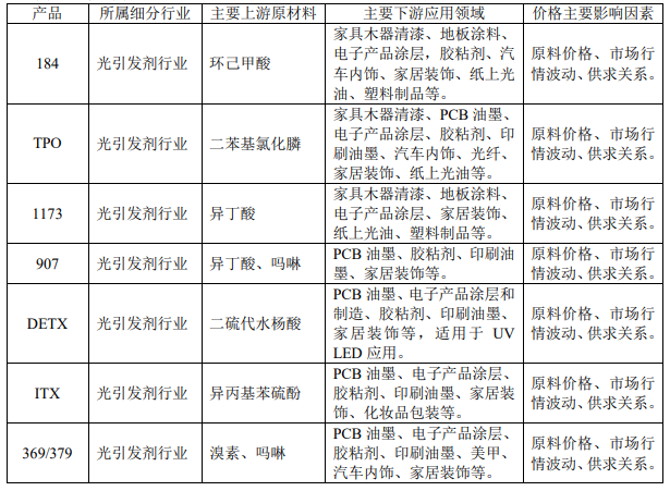
目前,久日新材已具备184、TPO、1173、907、369、DETX、ITX、PBZ、TPOL、379等十余种光引发剂的规模化生产能力,是全国产量最大、品种最全的光引发剂生产供应商。

2022年度,久日新材光引发剂营业收入为11.31亿元,同比减少7.22%,毛利率为20.83%同比减少7.03%;单体类产品营业收入为2265万元,同比增加29.96%毛利率12.98%,同比增加10.61%;精细化学品营收为2.40亿元,同比增加2911.43%,毛利率为9.31%,同比减少36.97%。精细化学品营收的增加,主要是子公司湖南久日并购弘润化工导致。

光引发剂销量较去年同期下降20.59%,主要原因是受外部大环境以及国内房地产市场等诸多因素的影响,整体市场需求大幅度萎缩,终端市场持续疲软,导致本报告期光引发剂的销售量较上年同期相比有所降低。
2022年度,因节假日、设备检修、外部因素、市场需求变化及生产效率考量及生产计划调整,山东久日停产累计54天,常州久日累计停产103天,湖南久日停产累计114天,弘润化工停产累计107天,怀化泰通停产累计75天。2022年,内蒙古久日年产9,250吨系列光引发剂及中间体项目的投产及产能逐步释放,湖南久日和山东久日的产品工艺优化及设备完成更新改造,目前久日新材已经构建山东滨州、湖南怀化、江苏常州、内蒙古赤峰等多个布局合理的现代化光固化材料生产基地,实现了主要产品双基地同时生产的目标。

2022年,天津久日获批2022年第一批次博士后科研工作站,获得2022年国家知识产权优势企业、2022第十一届天津市民营企业健康成长工程科技创新100强,入选2021年度第二批市级工业设计中心培育名单;常州久日获批2022年度常州市“专精特新”中小企业;湖南久日入选2021年度湖南省工业和信息化重点新产品推荐目录、2022年湖南省第四批制造强省专项资金(转型升级类项目)。久日新材共新获得授权专利52项,其中发明专利25项,实用新型专利27项。
久日新材在夯实光引发剂行业龙头地位的基础上,继续推进在半导体化学材料领域的布局,2022年5月31日,久日新材投资建设的大晶信息年产600吨微电子光刻胶专用光敏剂项目开始逐步投料运行,大晶信息的光刻胶专用光敏剂产品在投产后,经过了四个多月的运行调试,再到放大生产,于2022年10月完成首家送样。2023年4月,大晶信息生产的光刻胶专用光敏剂产品已开始向部分企业小批量供货。
大晶信息生产的光刻胶专用光敏剂是显示器正性光刻胶和半导体i/g线光刻胶的关键原材料,占下游光刻胶总成本的50%左右,其性能和成本都影响着光刻胶的竞争力。目前全球光敏剂集中控制在日本、韩国为主的少数企业中。中国是全球显示面板制造大国,但由于原材料国产化水平严重不足,导致了迅速增长的市场需求与原材料严重依赖进口的矛盾日益加剧,实现面板光刻胶及其原材料国产化、规模化是当务之急。在进军光敏剂的同时,久日新材子公司久日半导体已完成多款半导体i线光刻胶配方的研发,测试性能指标完全可与国内市场同类进口产品媲美,现正在进行重点客户的送样验证工作和中试生产线建设。下一步,为加强公司在半导体化学材料领域的发展,久日新材将积极推进半导体光刻胶生产基地的规划与建设。
2023年,久日新材将坚定以“光固化产业为核心、半导体产业为重点”的产业发展方向,以公司发展战略为导向,进一步优化公司的产业布局和产品结构,夯实公司在光引发剂行业的龙头地位,继续推进在半导体化学材料领域的布局。
版权与免责声明:
(1) 凡本网注明"来源:颗粒在线"的所有作品,版权均属于颗粒在线,未经本网授权不得转载、摘编或利用其它方式使用上述作品。已获本网授权的作品,应在授权范围内使用,并注明"来源:颗粒在线"。违反上述声明者,本网将追究相关法律责任。
(2)本网凡注明"来源:xxx(非颗粒在线)"的作品,均转载自其它媒体,转载目的在于传递更多信息,并不代表本网赞同其观点和对其真实性负责,且不承担此类作品侵权行为的直接责任及连带责任。其他媒体、网站或个人从本网下载使用,必须保留本网注明的"稿件来源",并自负版权等法律责任。
(3)如涉及作品内容、版权等问题,请在作品发表之日起一周内与本网联系,否则视为放弃相关权利。