4355
2020-10-19
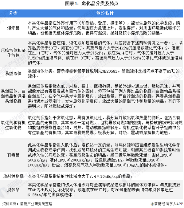
1、危化品行业基本概况分析:定义、分类
危化品即危险化学品,是指具有易燃、易爆、有毒、有害和放射性等特性,在运输装卸和储存保管过程中易造成人员伤亡和财产损毁而需要特别保护的化学物品。常用危化品按照其主要危险特性可以分为以下8类:

2、中国危化品事故总量大幅下降
根据中国化学品安全网和中国化学品安全协会官网公布的数据显示,2013-2019年我国共发生危险化学品安全事故5513起。2015年天津港爆炸事件发生后,国家加强了危险化学品的管理,使得事故数量大幅下降。2019年共发生事故30起。

2013-2019年我国危险化学品事故共造成5592人受伤,2560人死亡。其中2015年天津港爆炸事故的发生,使伤亡人数达到峰值。2019年,危险化学品事故共造成750人受伤,144人死亡。

3、中国危化品主要产品产量上升
《危险化学品目录》所纳入的危化品共有2828个条目。对于石化、医药、日化等行业来说,各类危化品是生产不可或缺的原料。化工业的高速发展也使危化品的产量不断增加。根据国家统计局数据显示,2019年我国硫酸、烧碱、纯碱的产量分别为8935.7万吨、3464.4万吨和2887.7万吨,分别同比增长1.2%、0.5%和7.6%。

4、中国危化品重点生产县分布均衡
2019年1月9日,国务院安委会办公室发布《国务院安委办关于开展危险化学品重点县专家指导服务工作的通知》,决定自2019年1月至2021年12月,组织对53个危险化学品重点县开展为期三年的专家指导服务,并公布全国53个危险化学品重点市县名单,涉及30个省市自治区及新疆生产建设兵团。
从重点县的分布来看,30个省市自治区的分布比较平均,重点县数量最多的省市自治区为河北、辽宁、江苏、浙江和山东,数量均为3个,其余地区数量都为1个或2个。

5、中国危化品包装质量低损耗大
危险化学品目前常用的包装容器有金属桶(主要是薄钢板焊接桶、马口铁桶)、塑料桶、麻袋及塑料编织袋等。目前我国危险化学品包装质量还较低,包装在运输途中发生破损的情况仍然相当严重。每年危险化学品因包装破损而导致的火灾、爆炸、腐蚀等事故的直接损失就高达数百万元。

用于危化品的塑料包装,由于产品降解难度大,循环利用程度不高,对环境污染较大,国家逐步对塑料材料的规范生产和限制使用,在一定程度上将会抑制塑料包装行业市场规模的持续快速扩张。2019年全国塑料制品的产量为8184.2万吨。

在金属包装方面,2019年1~12月,全国金属包装容器行业累计完成营业收入1167.30亿元,同比增长5.26%。2019年全国金属包装容器行业产量排在前五位的地区依次是广东省、浙江省、福建省、辽宁省、江苏省。

6、中国危险品运以厢式车和罐式车为主
危化品运输车与国民经济发展息息相关,随着我国经济的快速发展以及以汽车为代表的制造业飞速发展,促进了石油和化工行业的增长,危化品运输车的需求也得到了迅速增长。
我国危险品运输车辆主要是厢式车和罐式车,近年来这两类车的产量保持稳定。2019年我国厢式类专用汽车累计生产85.54万辆,同比增长6.4%。

2019年我国罐式类专用汽车累计时候给你穿15.48万辆,同比增长24.9%。

随着经济的发展,危险化学品作为化学工业中重要的一环,行业市场规模在不断扩大。未来经济的发展和社会生活水平的提升仍然离不开这类危化品,因此未来几年,行业的市场规模仍将不断扩大。
版权与免责声明:
(1) 凡本网注明"来源:颗粒在线"的所有作品,版权均属于颗粒在线,未经本网授权不得转载、摘编或利用其它方式使用上述作品。已获本网授权的作品,应在授权范围内使用,并注明"来源:颗粒在线"。违反上述声明者,本网将追究相关法律责任。
(2)本网凡注明"来源:xxx(非颗粒在线)"的作品,均转载自其它媒体,转载目的在于传递更多信息,并不代表本网赞同其观点和对其真实性负责,且不承担此类作品侵权行为的直接责任及连带责任。其他媒体、网站或个人从本网下载使用,必须保留本网注明的"稿件来源",并自负版权等法律责任。
(3)如涉及作品内容、版权等问题,请在作品发表之日起一周内与本网联系,否则视为放弃相关权利。