2680
2020-09-15
3D打印在制造骨组织再生的移植替代品方面显示出巨大的潜力,然而在3D打印材料的可打印性,机械强度和生物活性之间的权衡仍然是一个挑战。近期,香港理工大学Xin Zhao,新加坡国立大学Jerry Fuh,南京医科大学附属苏州医院Yuefeng Hao合作在Biomaterials发表题为Photocrosslinkable nanocomposite ink for printing strong, biodegradable and bioactive bone graft的研究论文,提出了一种由三嵌段聚(丙交酯-丙二醇-丙交酯)二甲基丙烯酸酯(PmLnDMA)和甲基丙烯酸羟乙酯(HEMA)功能化羟基磷灰石纳米粒子(nHAMA),构成的新型可光交联纳米复合墨水(图1)。nHAMA可与周围的聚合物基质共价交联,以进一步增加它们之间的界面键合。该纳米复和材料墨水具有优异的力学性能以及易于调节的流变性质,润湿性,降解性和可打印性,同时具备良好的体外和体内的成骨能力,该纳米复合材料墨水在3D打印骨移植物中具有广阔的应用前景。

图1 纳米复合材料的制备及3D打印骨支架示意图
图2显示PmLnDMAand nHAMA材料表征(m和n分别代表丙二醇和丙交酯的单位长度),如图2A所示P7L2,P17L4, P7L2DMA and P17L4DMA的1H NMR质谱,“ʃ”表示共振的积分。图2B-D分别为nHAMA材料的傅里叶红外光普(FTIR),X射线衍射(XRD)及热重分析(TGA)结果,提示了HEMA成功接枝。

图2 PmLnDMAand nHAMA材料合成表征
接着作者对纳米复合材料进行了相关表征。通过调整PmLnDMAand nHAMA纳米复合材料的成分比例,可控制其光交联速率。该纳米复合材料在光交联过程中放热量小(小于37℃)(图3C-E)并且可以保持封装在内BMP-2蛋白的活性,达到长期稳定的释放。在调控nHAMA的成分后,可控制该复合材料的亲水性、降解速率及降解产物的酸碱性(图3G-I)。

图3 纳米复合墨水的材料表征
随后作者对纳米复合材料的力学性能进行检测,发现通过提高nHAHA的含量可以显著提高纳米复合材料的拉伸及压缩模量(图4A-B),nHAMA可以与PmLnDMA相互作用,并形成无机-有机共交联的纳米复合物网络,从而进一步增强了纳米填料-基质的界面相容性。与单纯聚合物相比,纳米复合材料具有显着改善的机械性能,压缩模量提高了近10倍(从⁓40到 ⁓400MPa)。

图4 纳米复合材料的力学性能
接下来作者对纳米复合材料的流变性及可打印性进行了评估,图5A,B显示了不同材料的粘度与剪切速率曲线以及UV照射后的流变性能改变。图5C,D显示的多层支架以及不同形状的样品及结构显示了该材料良好的打印性能。

图5 纳米复合材料的流变性及可打印性评估
在优化了纳米复合材料的成分及表征后,作者进行了相关生物学表征,图6A-E显示了添加了50%nHAMA与nHA后可促进骨髓间充质干细胞(MSC)良好的黏附与增殖。

图6 不同材料成分的生物相容性
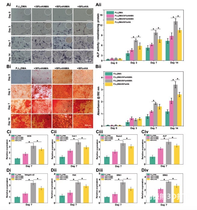
同时该材料有着良好的体内外成骨效果,图7A,B显示添加了50%nHAMA后的纳米复合材料对MSC早期成骨标志物碱性磷酸酶(ALP)与后期钙沉积均有着显著的促进。同时相关成骨基因OCN,COL1,RUNX2,ALP也显示了相似结果(图7C,D)。之后进行了3D打印纳米复合材料支架的体内兔股骨缺损修复研究,在此作者通过Micro-CT与组织学检测,发现该3D打印可以对兔股骨缺损进行良好的填充支撑,并且可以观察到良好的新生骨在支架内的生成(图A-E)。

图7 不同材料组分对rMSC细胞的体外成骨分化的影响

图8 不同材料组分3D打印支架在兔股骨缺损中的修复作用
在本研究中,作者设计了一种新型可光交联纳米复合墨水,通过调整其组分可调控调节的流变性质,润湿性,降解性和可打印性,同时该光交联墨水在交联过程中具产热低的特点,可装载各种生物活性分子。该生物墨水制备的3D打印支架具备良好的生物相容性及体内外的成骨能力,在治疗大段骨缺损的临床应用中有着良好的前景。
论文链接:https://doi.org/10.1016/j.biomaterials.2020.120378
版权与免责声明:
(1) 凡本网注明"来源:颗粒在线"的所有作品,版权均属于颗粒在线,未经本网授权不得转载、摘编或利用其它方式使用上述作品。已获本网授权的作品,应在授权范围内使用,并注明"来源:颗粒在线"。违反上述声明者,本网将追究相关法律责任。
(2)本网凡注明"来源:xxx(非颗粒在线)"的作品,均转载自其它媒体,转载目的在于传递更多信息,并不代表本网赞同其观点和对其真实性负责,且不承担此类作品侵权行为的直接责任及连带责任。其他媒体、网站或个人从本网下载使用,必须保留本网注明的"稿件来源",并自负版权等法律责任。
(3)如涉及作品内容、版权等问题,请在作品发表之日起一周内与本网联系,否则视为放弃相关权利。