3847
2020-12-14
2016年以来,国家对于工业固废问题愈加重视,产业重点不断推动到行业监管并推出多项政策予以防范。
2020年国家工业固废处理政策汇总及解读
工业固废作为我国资源板块的重要一环,其产业发展影响着我国绿色循环经济及现代化工业的发展,因此工业固废产业在环保产业中的影响力正在逐渐增大。特别在政府持续加码的政策引导和支持下,我国工业固废产业发展规模的进一步扩大、产业结构不断升级优化、产业发展进入更高阶段,未来我国工业固废产业将进入高质量、高速度、可持续发展的良性循环。为促进我国工业固废产业的健康、快速发展,近年来,政府及相关部门组织不断推出政策予以引导和支持。


在“十三五”时期,全面深化改革取得重大突破,规划目标任务也即将完成,2020即将迎来尾声,“十四五”规划又将展开新的篇章。在我国发展过程中,发展不平衡不充分问题仍然突出,重点领域关键环节改革任务仍然艰巨,创新能力不适应高质量发展要求,生态环保任重道远,社会治理还有弱项。
在“十四五”指导方针中,坚持把发展经济着力点放在实体经济上,坚定不移建设制造强国、质量强国、网络强国、数字中国,推进产业基础高级化、产业链现代化,提高经济质量效益和核心竞争力。在环保问题上,坚持发展绿色环保战略性新兴产业,加快补齐生态环保等短板,推进重点行业和重要领域绿色化改造,持续改善环境质量,积极参与和引领应对气候变化等生态环保国际合作,正标志着工业固废行业已然上升到国家战略层面,在我国环保领域处于较为重要的地位。
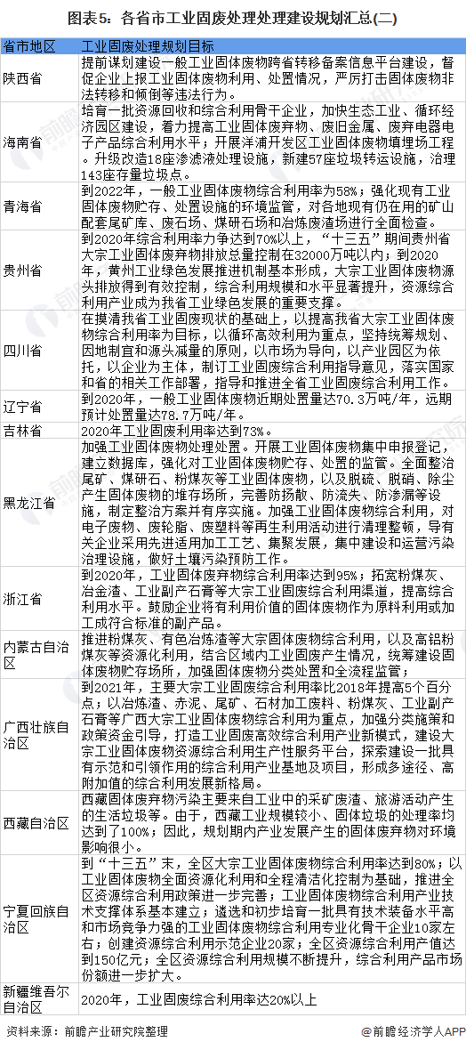
2020年各省市工业固废处理政策汇总及解读
按照顶层设计的要求,各省市应当大力提升危险废物处置能力;跨省合作处置工业固废、危废并联防联控固废违法行为。目前各省(直辖市、自治区)看法不一,倾向依据自身情况制定相应规划。
根据前瞻产业研究院汇总,截至2020年12月我国已经有30多个省市地区就工业固废处理的发展给出了相关的指导意见以及配套的措施,其中19个省份均已制定工业固废处理综合利用率阶段性目标,并陆续出台具体细化的地方性工业固废处理政策扶持行业发展。


上一篇: 大气污染治理行业竞争分析
下一篇: 我国工业烟气治理现状、困境及建议
版权与免责声明:
(1) 凡本网注明"来源:颗粒在线"的所有作品,版权均属于颗粒在线,未经本网授权不得转载、摘编或利用其它方式使用上述作品。已获本网授权的作品,应在授权范围内使用,并注明"来源:颗粒在线"。违反上述声明者,本网将追究相关法律责任。
(2)本网凡注明"来源:xxx(非颗粒在线)"的作品,均转载自其它媒体,转载目的在于传递更多信息,并不代表本网赞同其观点和对其真实性负责,且不承担此类作品侵权行为的直接责任及连带责任。其他媒体、网站或个人从本网下载使用,必须保留本网注明的"稿件来源",并自负版权等法律责任。
(3)如涉及作品内容、版权等问题,请在作品发表之日起一周内与本网联系,否则视为放弃相关权利。